
随着台风“杜苏芮”风力减弱
说好的“大雨”爽约了
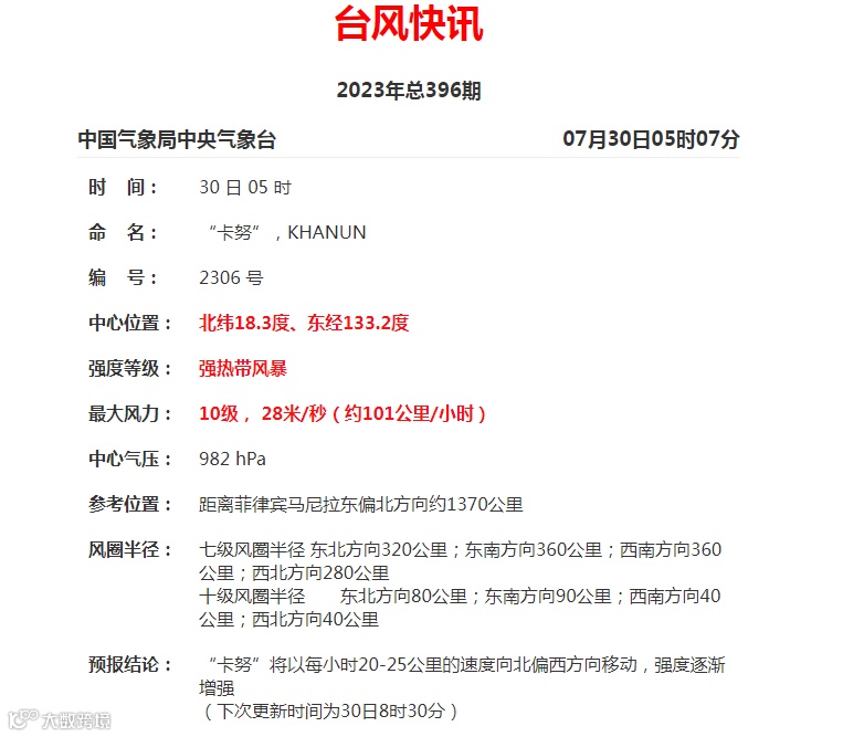
不过,今年第六号台风“卡努”
正跃跃欲试向陆地进军
预计8月初给江苏带来风雨天气
伴随台风“杜苏芮”北上,昨天早晨8时,它在安徽省安庆市宿松县境内减弱为热带低压,风力进一步减弱。中央气象台随后发布:因很难确定“杜苏芮”环流中心,11时对其停止编号。

据了解,当台风的风力降低到一定程度,就不再称之为台风,这时台风走过的路径就到此为止,气象部门对其停止编号。但停止编号不代表台风影响消失,所在地区仍可能出现强降雨。
衰退的“杜苏芮”对南京市影响也有所下降,昨天全市没有明显降水,同时气温降到了30℃以下。不过,它的残余环流对全市还有一定影响,预计7月30日全市多云到阴有阵雨或雷雨,雨量中雨,局部大雨到暴雨,此外全市风力仍然明显,普遍有5到6级阵风7级的东南风,预计到了31日夜里,台风“杜苏芮”对南京市的影响才会正式画上句号。
-未来三天具体预报-
虽然台风“杜苏芮”已不复存在,但新台风“卡努”已无缝衔接。截至目前,今年第六号台风“卡努”位于距离菲律宾马尼拉东偏北方向约1370公里处,正以每小时20—25公里的速度向北偏西方向移动,强度逐渐增强。


江苏省气象台首席预报员韩桂荣表示,目前“卡努”的行踪十分捉摸不定,从各家预报看,变化范围也比较大,有的预报北上,也有的登陆后西行。从现有资料综合分析,“卡努”有可能在8月2日到4日期间对江苏造成一定的风雨影响。
目前气象部门对“卡努”仍在进一步监测中。
来源:中国气象网;江苏气象;南京气象
编辑:张家俊

