搜索
首页
大数快讯
大数活动
服务超市
文章专题
出海平台
流量密码
出海蓝图
产业赛道
物流仓储
跨境支付
选品策略
实操手册
报告
跨企查
百科
导航
知识体系
工具箱
更多
找货源
跨境招聘
DeepSeek
首页
>
200米超高层、3万平五星级酒店!起拍价70个亿,“雨核”超级地标来了!
>
0
0
200米超高层、3万平五星级酒店!起拍价70个亿,“雨核”超级地标来了!
启明星楼市
2021-04-14
0
导读:传言华润...
就在刚刚,我们拿到了
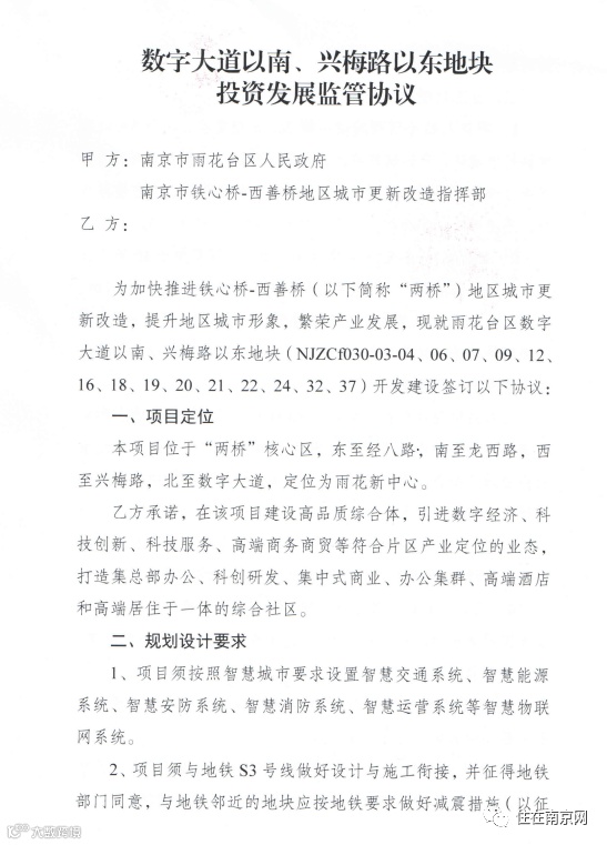
《G39雨花台区数字大道以南、兴梅路以东地块投资发展监管协议》
,雨花G39地块详情大曝光!
01
NO.2021G39地块,位于位于“两桥”核心区,东至经八路,南至龙西路,西至兴梅路,北至数字大道,定位为雨花新中心。
地块起拍价706000万元,最高限价917000万元,
毛坯限价38500元/平
,配建租赁住房面积不少于11723平,将在
5月20日
开拍!
《协议》中乙方承诺,在该项目建设
高品质综合体
,引进
数字经济、科技创新、科技
服务
、高端商务商贸
等符合片区产业定位的业态,
打造集总部办公、科创研发、集中式商业、办公集群、高端酒店和高端居住于一体的综合社区
。
出让条件十分苛刻,简单摘取几点:
1、项目须与地铁S3号线做好设计与施工衔接,并征得地铁部门同意,与地铁邻近的地块应按地铁要求做好减震措施;
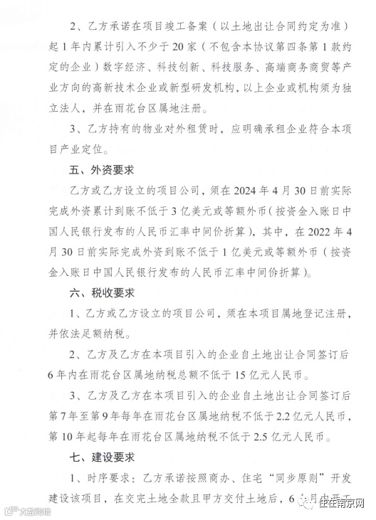
2、项目内G分区须建设一幢
200米
超高层,按照5A级写字楼标准建设,且该超高层内应设置一处地上建筑面积不小于3万平方米的五星级标准酒店。该分区内所有建筑须由乙方整体持 有,不得销售、不得转让(同一集团控股子公司除外)。
3、项目内H、K分区须建设地上建筑面积不少于10万平方米的综合性高端集中式购物中心(不含家具建材市场、批发市场、 会展演艺游乐场),须由乙方整体持有,不得销售、不得转让(同 一集团控股子公司除外)。上述综合性高端集中式购物中心运营企业需满足以下要求:
引入的商业运营企业须入选2020年中国房地产业协会和中国房地产测评中心正式对外发布的“2020年中国房地产开发企业商业地产综合实力十强”(以中国房地产业协会和中国房地产测评中心发布为准)。
4、项目内所有商办混合地块内商业(含地下商业)均须由乙方整体持有,不得销售、不得转让(同一集团控股子公司除外)。
5、项目内F分区须建设一幢140-150米、且建筑面积不小于5万平方米的超高层办公楼,只允许整栋销售,不得分割销售、不得分割转让。
6、项目内所有办公楼须按照甲级写字楼标准建设,可销售部分最小销售单元为300平方米。
7、项目内须建设一处地上建筑面积不少于6000平方米的精品酒店,只允许整体销售,不得分割销售、不得分割转让。
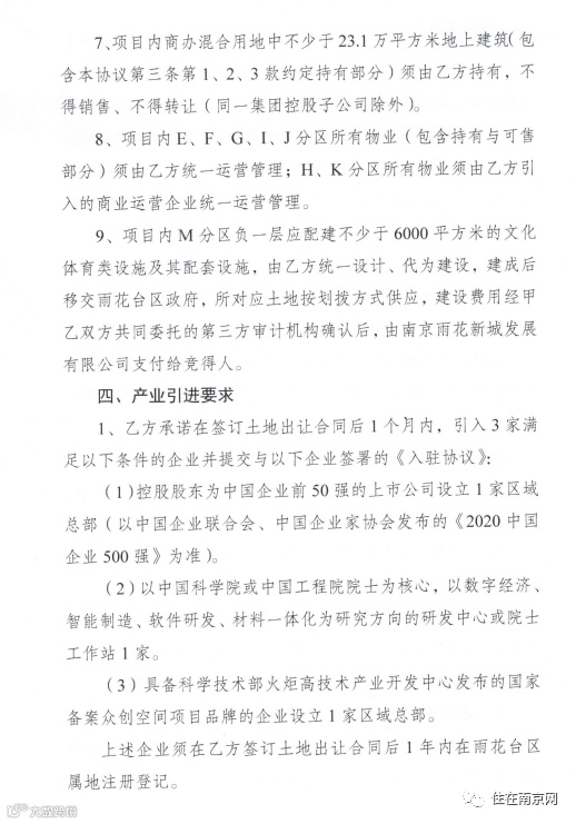
8、项目内商办混合用地中不少于23.1万平方米地上建筑(包含本协议第三条第1、2、3款约定持有部分)须由乙方持有,不得销售、不得转让(同一集团控股子公司除外)
9、项目内E、F、G、I、J分区所有物业(包含持有与可售部分)须由乙方统一运营管理;H、K分区所有物业须由乙方引 入的商业运营企业统一运营管理。
10、项目内M分区负一层应配建不少于6000平方米的文化体育类设施及其配套设施,由乙方统一设计、代为建设,建成后移交雨花台区政府,所对应土地按划拨方式供应,建设费用经甲 乙双方共同委托的第三方审计机构确认后,由
南京
雨花新城发展 有限公司支付给竞得人。
11、时序要求:乙方承诺按照商办 、住宅“ 同步原则“开发建设该项目,在交完土地全款且甲方交付土地后,
6个月内开工建设
(以取得施工许可证并开始工程桩施工为准),30个月内H、K 分区购物中心主体结构封顶,42个月内H 、K 分区购物中心投入运营,48个月内项目全部竣工交付。该项目住宅可分批申领销售许可证,H 、K 分区购物中心 主体结构封顶之前,住宅申领销售许可总量不得高于住宅总量的60%; G 分区超高层主体结构封顶之前,住宅申领销售许可总量不得高于住宅总量的90%。
部分协议内容如下▼
02
雨花G39地块,毛坯限价38500元/㎡,相比今年2月拍卖的金基G06地块38000元/㎡的毛坯限价,涨了500元/㎡!
这是“两桥”核心区十分稀缺的商住混合用地,未来将打造形成雨花新城的商业配套和公共生活核心。
地块周边有优质的教育资源(中华中学雨花校区即将建成,规划公办初中、小学即将开工建设)、医疗资源(即将开工的省妇幼保健院总部),区位优势显著。
在住宅方面,旁边是早已收官的龙湖天钜(收官均价32384-35743元/㎡)、中海城南公馆(收官均价36156元/㎡)。
附近离得最近的住宅为彰泰观南府,项目前几天开盘加推售罄,销许均价33935元/㎡,可另加装修包约1800元/㎡,目前仅剩下一栋楼。
值得一提的是,G39地块一直传言是华润,届时花落谁家,让我们拭目以待吧!
戳这里,获取往期热文
戳这里,了解板块楼盘信息
【河西】
云际花园
|
河西金茂府
|
葛洲坝中国府
|
华新城
|
海玥花园
|
颐和铂湾
丨
苏宁檀悦
丨
高力G02
丨
璞境
【城中】
中冶锦绣珑湾
|
绿地海珀紫金
|
银城G38地块
|
绿地紫金中心
【城北】
仁恒公园世纪
|
燕子矶新城
|
大地伊丽雅特湾
|
尧化门
|
玄武映
|
鼓楼滨江
|
金浦御龙湾
|
江悦润府
丨
【城东】
复地御钟山
|
龙湖紫金原著
|
麒麟
|
大鱼
|
融信世纪东方
|
紫东核心区
|
深业青珑上府
丨
【城南】
华著·兰庭
|
仁恒城市星光
|
万科星耀都荟
|
宋都柏悦府
|
宝能翡丽河滨
丨
明阅府
丨
金基望樾府
丨
彰泰G29
丨
【江北】
江北核心区
|
栖樾府
|
誉江府
|
扬子江金茂悦
|
中北G03地块
|
中交G12地块
丨
花语熙岸府
丨
雅居乐·汇港城
丨
【江宁】
美的建发润锦园
|
龙湖水晶郦城
丨
融信秦尚栖庭丨朗诗玲珑郡
丨
联发翡翠方山
丨
金隅紫京云筑
丨
德信星宸
【声明】内容源于网络
0
0
启明星楼市
住在南京,看启明星。专注地产一线20余年的资深媒体大V,为您实探有趣、有料、有态度的楼市新鲜事儿。
内容
2152
粉丝
0
关注
在线咨询
启明星楼市
住在南京,看启明星。专注地产一线20余年的资深媒体大V,为您实探有趣、有料、有态度的楼市新鲜事儿。
总阅读
206
粉丝
0
内容
2.2k
在线咨询
关注