搜索
首页
大数快讯
大数活动
服务超市
文章专题
出海平台
流量密码
出海蓝图
产业赛道
物流仓储
跨境支付
选品策略
实操手册
报告
跨企查
百科
导航
知识体系
工具箱
更多
找货源
跨境招聘
DeepSeek
首页
>
新房再难随意涨价!认筹也算名下有房!楼市调控不断加码!
>
0
0
新房再难随意涨价!认筹也算名下有房!楼市调控不断加码!
启明星楼市
2021-05-28
1
导读:精细化管控还在升级!
精细化管控还在升级!
就在刚刚,
上海
对限购政策进行了“打补丁”:取得新房入围资格认定为限购套数。
昨日傍晚,
深圳
出台了新房指导价新规:禁止借装修抬价,分批推售不得涨价!
上海:
获新房认购资格即认定为名下购房套数!
5月28日,据上海市房地产交易中心消息称,上海日前发布限购套数最新规定,将从严执行住房限购政策。
在最新规定中,即日起,
在上海已取得产证,已网签备案,已取得新房入围获得认购资格等3种情况,在购买二手房查询名下套数中,均认定为购房套数。
在此规定中,
购房者已经获得一手房认购资格的,也将被认定为购房套数。
举个例子,比如你在上海家庭已拥有一套住房,再去摇号买新房,一旦入围获得认购资格,再想买别的房子就会因为限购的原因买不了。
除非这个入围资格的记录被解除或取消,购房者才能去买别的房子。
可以说,此举将有效打击一边“打新”,一边买二手房的行为,这是上海坚持落实“房住不炒”的又一新举措。
业内人士提醒,购房者在认购新房时,不要同时网签二手房,避免影响购房计划。
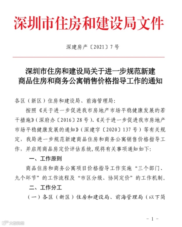
深圳:新房也有了“指导价”!这些情况不能涨价!
继2月8日,深圳出台二手房成交参考价后,深圳房地产调控再出新规,对新建商品住宅和商务公寓销售也实行“指导价”。
重点如下▼
①新房价格不超上年至今同地段、同类型新房的网签价格;
②分期开发项目价格备案申请间隔未超一年,按前期备案价格批复;
③预售商品房转现售,备案价格不得向上调整;
④实行精装修价格梯度,按工程造价方法核算,由区造价部门或第三方评估机构审核。
2017年,深圳曾出台《商品住房和商务公寓预现售价格管理操作细则》,文件对精装修的问题没有作出更加明确的要求。
本次出台新政,对精装修有了更严格细致的规定。原则上,精装修项目价格核定需按照工程造价方法进行核算,由区造价部门或第三方评估机构进行审核。
精装修价格梯度区间如下:
有分析人士表示,此次《通知》重点是对于精装修交楼的问题,对这个行业痛点和纠纷的难点问题做了进一步的规范。
调控超过215次!13城被约谈!房价走势...
据数据显示,5月各地房地产调控继续密集发布,年内调控次数已经
超过215次
。
相比一季度的房地产调控,近两个月的房地产调控继续全面升级,最主要的特点是:
住建部约谈、整顿中介、严查经营贷、土地集中供应,另外针对学区房的政策也在不断加码。
今年以来,已有13个城市被住建部不同程度约谈督导,这些城市基本都处于全国房价上涨前列,要求各城市发挥城市主体责任,坚持房住不炒,解决好住房突出问题,确保房地产市场平稳运行。这些城市包括
广州
、
合肥
、
宁波
、
东莞
、
南通
、
成都
、
西安
、深圳、上海、
北京
、
杭州
、
无锡
、
南昌
。
截至目前,已有12座城市均出台楼市调控新政,从保障性住房或租赁住房供应(两者或有重合),限售、限购、信贷和税收,新房、二手房交易等多个方面出手调控。
不过对于楼市未来的走向,部分城市土地市场过热,近期房价仍会保持上涨,整体来看,上半年我国房价将维持微涨趋势。
戳这里,获取往期热文
戳这里,了解板块楼盘信息
【河西】
璞境
丨
恒盛金陵湾
丨
高力G02
丨
荣盛江天瓴筑
丨
江心洲
丨
【江宁】
金隅紫京云筑
丨
海玥华府
丨
伟星万科四季光年
丨
【城东】
复地御钟山
丨
时代中国
丨
仙林湖
丨
汇通路
丨
【新玄武】
新玄武
丨
紫金悦峯
丨
玄武宝龙城
丨
复地明日之城
丨
【南部新城】
金基望樾府
丨
金地大成雅境
丨
大校场
丨
【江北核心区】
花语熙岸府
丨
和光锦棠府
丨
大华锦绣江来
丨
启迪水木滨江
丨
【声明】内容源于网络
0
0
启明星楼市
住在南京,看启明星。专注地产一线20余年的资深媒体大V,为您实探有趣、有料、有态度的楼市新鲜事儿。
内容
2152
粉丝
0
关注
在线咨询
启明星楼市
住在南京,看启明星。专注地产一线20余年的资深媒体大V,为您实探有趣、有料、有态度的楼市新鲜事儿。
总阅读
1.6k
粉丝
0
内容
2.2k
在线咨询
关注