搜索
首页
大数快讯
大数活动
服务超市
文章专题
出海平台
流量密码
出海蓝图
产业赛道
物流仓储
跨境支付
选品策略
实操手册
报告
跨企查
百科
导航
知识体系
工具箱
更多
找货源
跨境招聘
DeepSeek
首页
>
杭州、成都、北京!多城密集调控,重拳砸来!南京…
>
0
0
杭州、成都、北京!多城密集调控,重拳砸来!南京…
启明星楼市
2021-08-06
2
导读:“稳地价、稳房价、稳预期”
日前,召开的中央政治局会议再提“房住不炒”、
“稳地价、稳房价、稳预期”
,强调加强对房地产市场的调控和监管。
全国已有多地先后出台政策,内容涉及商品房限购、二手房销售价管控、公积金
贷款
、离婚炒房等,加码房地产调控。
01
杭州
、
成都
、
北京
!楼市调控,同一天出手!
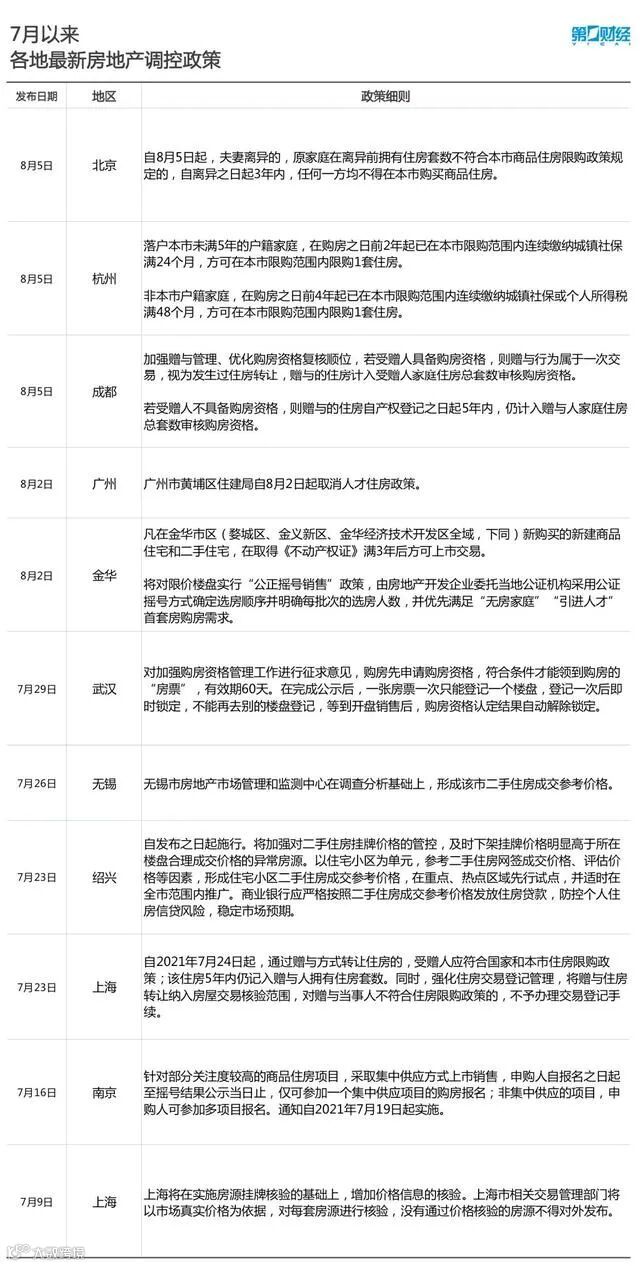
北京新政
原家庭住房套数达限购 离婚3年内双方均不得购房
北京市住建委发布《关于进一步完善商品住房限购政策的公告》,该公告明确,
夫妻离异的,原家庭在离异前拥有住房套数不符合本市商品住房限购政策规定的,自离异之日起3年内,任何一方均不得在本市购买商品住房
。
近年来,北京市离婚购房的情况呈扩大趋势,其中不乏有为了获取购房资格而离婚的情况。
按照新规,如果夫妻双方均为京籍家庭,且这个家庭拥有2套或2套以上住房,那么离异后,夫妻双方3年内各自都不能再购房;而对于非京籍且拥有一套房者,离异后,3年内也不能再购房。
北京此次政策进一步说明当前“限购打补丁、政策必从紧”的导向。对于相关家庭来说,通过离异方式来骗取购房资格的行为已经难以走通,也同时堵住了借假离婚来变相炒房的行为。
成都新政
明确赠与住房也需限购
成都住建局在同日发布《关于加强赠与管理和优化购房资格复核顺位相关事宜的通知》(下称《通知》)。
在严格认定赠与住房行为的限购标准方面,房屋所有权人将住房赠与直系亲属的(包括赠与部分份额),按以下标准审核购房资格:
第一,若受赠人具备购房资格,则赠与行为属于一次交易,视为发生过住房转让,赠与的住房计入受赠人家庭住房总套数审核购房资格。
第二,若受赠人不具备购房资格,则赠与的住房自产权登记之日起5年内,仍计入赠与人家庭住房总套数审核购房资格。
根据《通知》,文件发布之日(含当日),已受理或已完成赠与登记的,按原规定执行。
杭州新政
新落户社保2年,外地4年,购房门槛再升级
杭州
新政主要从加强住房限购、完善新建商品住房销售管理、规范市场秩序等三方面进一步加强楼市调控。重点内容如下:
1、本市户籍落户未满5年的户籍家庭,须连续缴纳2年的社保,方可在本市限购范围内限购1套住房;非本市户籍家庭,须连续缴纳4年的社保。
2、按社保排序入围摇号,高层次人才家庭先按B、C、D、E人才类别从高到低排序、同一类别人才再按社保缴纳月数从多到少排序。
3、流摇项目需应取公证摇号方式确定选房顺序并按序售房,剩余房源可自行销售
4、违规造假的购房者3年内停止其新建商品住房的购房意向登记和合同网签备案
02
地方密集加码,后续调控或还将增加!
7月23日,住房和城乡建设部、国家发展和改革委员会等8部门联合发布《关于持续整治规范房地产市场秩序的通知》,聚焦人民群众反映强烈的难点和痛点问题,加大房地产市场秩序整治力度。
《通知》提出,力争用3年左右
时间
,
实现房地产市场秩序明显好转。
随后,针对地方楼市的政策开始不断涌现。
并且上月底,住建部刚刚约谈了新房售价和住宅地价增长过快的五个城市,分别是
银川
、
徐州
、
金华
、
泉州
、
惠州
,并将其纳入房地产市场监测重点城市名单。
根据中房指数系统百城价格指数,上半年徐州新房价格累计涨幅已超5%,徐州、金华二手房价格累计涨幅亦在5%以上,市场热度已持续较长时间;银川、泉州二手房价格涨幅亦较高。
数据来源:中指研究院
综上所述,进入下半年,房地产调控呈现三个特点:
一、
地方政府调控主动性增强
,近期各地方政府都在及时发现问题和解决问题,真正促进市场健康发展;
二、调控的“颗粒度”明显增强,即
不断针对各类钻政策漏洞的行为,全方位进行调控
;
三、有
针对性地对人才购房环节、意向登记环节、本地户籍购房环节
等刚刚升温的炒房行为进行重点打击。
落户就能换房票已成过去式,一二线城市的房票,都将越来越难拿。
预计下半年房地产市场降温概率增大。
南京
要不要跟?
讲实话南京一直是慢半拍,目前出台的新政也基本都是学习别人的。
例如刚刚开始执行的热门新盘集中供应,一张购房证明只能报其中一家楼盘,就是杭州此前一直实行的政策。
从今年开始就一直传南京会出台二手房指导价,都8月了也没见着。并且由于疫情,整个楼市停摆,新房都卖不出去更别提二手房。
并且南京的楼市也远远没有杭州火热,南京是热门板块抢破头,不热门的板块启动分销都卖的够呛。
调控调控,不要指望楼市调控了,房价会降下去。上面可从来没提“降”这个词,一直重复的是“稳”。
“稳地价、稳房价、稳预期”,把价格先稳住,允许涨,只是不能允许涨的太过分而已。
【河西】
璞境
丨
恒盛金陵湾
丨
高力G02
丨
荣盛江天瓴筑
丨
江心洲
丨
【江宁】
金隅紫京云筑
丨
海玥华府
丨
伟星万科四季光年
丨
【城东】
复地御钟山
丨
时代中国
丨
仙林湖
丨
汇通路
丨
浙江大树
【新玄武】
新玄武
丨
紫金悦峯
丨
玄武宝龙城
丨
复地明日之城
丨
【南部新城】
金基望樾府
丨
金地大成雅境
丨
大校场
丨
【江北核心区】
花语熙岸府
丨
和光锦棠府
丨
大华锦绣江来
丨
启迪水木滨江
丨
保利里城
丨
【声明】内容源于网络
0
0
启明星楼市
住在南京,看启明星。专注地产一线20余年的资深媒体大V,为您实探有趣、有料、有态度的楼市新鲜事儿。
内容
2152
粉丝
0
关注
在线咨询
启明星楼市
住在南京,看启明星。专注地产一线20余年的资深媒体大V,为您实探有趣、有料、有态度的楼市新鲜事儿。
总阅读
1.1k
粉丝
0
内容
2.2k
在线咨询
关注