
90天0成交,南京的“学区房”市场似乎已经嗅到了阵阵“寒意”……

众所周知,南京那些“暂无价格”的学区房主要集中的鼓楼区,除了“老破小”外,带学区的公寓则同样具有代表性。
以“银城+汇文”双学区的天玺国际广场为例,如今似乎已“原形毕露”,据链家官网显示,苏宁天玺国际广场目前小区整体均价在93330元每平,即使平均每两天带看一次,最近90天成交量为0,可以用“惨淡”来形容。
该小区此前热度最高的则是40平左右的小户型,然而最近成交的房源则是6月份,显示“暂无价格”,已经接近4个月没有房源成交。
反观去年同时期,该小区40平左右的成交情况,仅10月就成交了两套,最短成交周期仅21天,最高成交价格直逼“暂无价格”,2021年1月份便成功迈入“暂无价格”的行列!
同时,据安居客官网显示,天玺国际广场不仅有40平左右的房源在售,价格方面甚至比去年同期还低接近1万元每平,“暂无价格”似乎已经成为了过去,依旧“无人问津”。
无独有偶,与天玺国际广场紧邻的,低总价的学区房临江新寓以及望江新寓也遭遇了同样的问题,“暂无价格”的神话似乎永远停在了5、6月份,成为了过去,带看次数少的可怜。
作为公寓性质“学区房”,天玺国际广场几乎没有任何绿化可言,少的可怜的一点绿也无人打理,满眼狼藉。


小区绿化实景
同时,楼栋非常幽暗,采光大受影响,一个单元几十户人家,毫无居住舒适度可言。

走廊实景

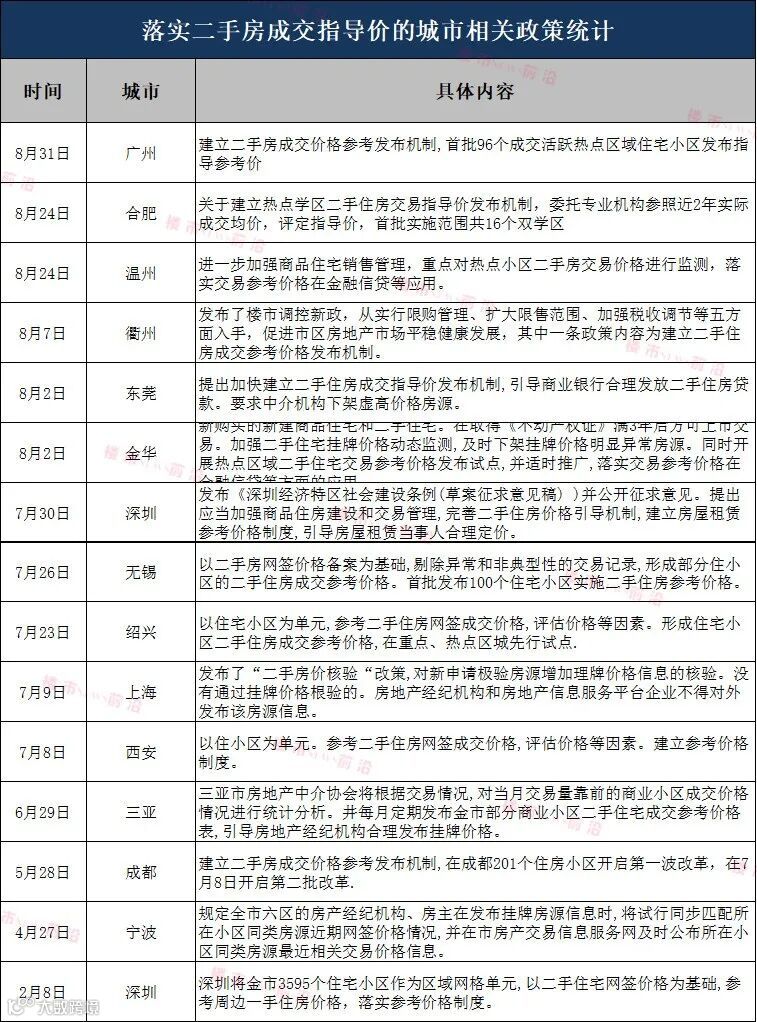
虽然此前传闻南京即将出台二手房指导价,以及教师轮岗制,但是都没有得到实锤,只是5月份南京房产微政务微信公众号上表示对“学区房”炒作严查。
不过近日,首都北京发布重大文件:“北京市“十四五”时期教育改革和发展规划(2021—2025年)”全文发布,教育改革被正式写入规划。
教师轮岗制:涉及公办正、副校长(距离退休超过5年、同一所学校任职满6年),公办在编在岗教师(轮岗条件相同)。
大学区招生:北京市西城区明确,2020年7月31日后购房家庭,不再对应登记入学划片学校,全部以多校划片方式在学区或相邻学区内入学。
另外,深圳也率先打响了教育改革的第一枪,在深圳政府官网上公开向所有深圳市民征求意见,推进教师轮岗制。

“房住不炒”一直被重申,今年的楼市可谓频频出现波动,先是“两集中”土地政策,然后是土地财政收入收归税务,以及房贷利率的上调……
而炒房之所以如此火爆,“学区房”自然是背后重要的推手之一,“学区房”炒作一是会导致过多资金往房地产流动,形成次贷危机,更严重会造成“房地产泡沫”。
二是教育一旦与楼市挂钩就缺失了所谓的公平。富人买好学区房,孩子就受到良好的教育,家境一般的买不起学区房,孩子受到的教育理论上来讲不如富人的孩子好。
因而会陷入循环,富人的孩子教育好,出路多,获得的财富多,持续循环下去,最终与国家“共同富裕”的理念相违背。
因此,国家对“学区房”出手了,教师轮岗制、大学区招生、二手房指导价等组合拳纷至沓来……
不难看出,虽然南京没有出台相应的政策,但是聪明的人似乎已经明白了国家对于“教育公平”以及打击“学区房”炒作的决心。
以后,花重金买小户型“学区房”出租,获得租金收益以及优质教育资源,上完学再高价出手,既获得优质教育资源,又能狠狠赚一笔已经行不通了。