
近日,网红美妆博主司女士(化名)
在某社交平台发视频配文称:
“高速公路堵车堵得好啊,
一分钟不到挣3000元!”

美妆博主称举报占用应急车道行为有高额奖励。图片来源:视频截图
从视频内容来看,司女士IP地址为湖南省,画面显示高速公路遭遇堵车,司女士用手机拍摄了部分车辆占用应急车道行驶的行为,并称举报有奖。视频称每起举报奖励300元,1分钟内拍了10辆车,相当于赚了3000元。

美妆博主称举报占用应急车道行为有高额奖励。图片来源:视频截图
该视频的评论区有网友询问:“在哪儿举报能获得奖励?”也有网友质疑举报奖励金额:“举报一个车就奖励300元?”还有网友表示:“骗人的,我举报了200多个,一个都没给钱,浪费我3个小时。”
10月3日,记者发私信给司女士,但是她并未回复采访信息。随后记者致电湖南省高速公路交通警察局,就司女士所称举报占用应急车道行为每起奖励300元的情况进行了咨询,值班人员回应称:“这个情况无法核实,我们不知道她发的哪个平台,这个(300元/起)不是我们总队给出的奖励吧。”

湖南高速“随手拍”举报奖励实际上是30元/起。图片来源:湖南高速警察微信公众号
记者采访了某省高速公路(交通警察局)一位严姓警官(化名),他认为:“按照相关规定,占用应急车道行驶的处罚标准是罚200元、计6分,如果举报奖励是300元,岂不是罚款还不够奖励举报者?所以这个视频应该是炒作!”
随后记者又浏览了湖南省高速公路交通警察局的官方微信,发现今年五一节期间,该局就公布了“随手拍”举报方式:在“湖南高速警察”微信公众号“违法举报菜单”进行实名认证后,就可以进行“随手拍”举报,上传交通违法的图片或者视频。
从“湖南高速警察”微信公众号曝光的交通违法图片来看,很多“随手拍”都是举报的车辆占用应急车道行为。
至于举报奖励的额度,不是网传的300元/起,而是30元/起。同时据衡阳交通经济广播报道,“随手拍”设置了奖励上限:“对同一举报人在一个自然月内的多起有效举报,奖励可以累积发放,但累积奖励金额最高不超过1500元。”

四川高速公路举报占用应急车道有5元奖励。图片来源:央视网
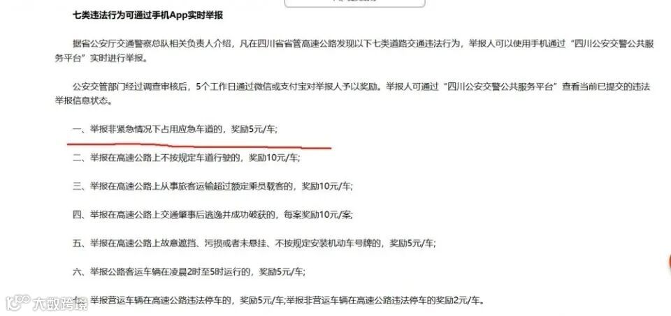
实际上除了湖南之外,全国多地也有类似的高速公路违章行为有奖举报办法,但是奖励金额并不相同。以四川高速为例,记者在四川省人民政府官网查到了当地高速公路七种违法行为的举报奖励措施,其中:
一、举报非紧急情况下占用应急车道的,奖励5元/车;
二、举报在高速公路上不按规定车道行驶的,奖励10元/车;
三、举报在高速公路上从事旅客运输超过额定乘员载客的,奖励10元/车;
四、举报在高速公路上交通肇事后逃逸并成功破获的,每案奖励10元/案;
五、举报在高速公路上故意遮挡、污损或者未悬挂、不按规定安装机动车号牌的,奖励5元/车;
六、举报公路客运车辆在凌晨2时至5时运行的,奖励5元/车;
七、举报营运车辆在高速公路违法停车的,奖励5元/车;举报非营运车辆在高速公路违法停车的奖励2元/车。
和湖南高速一样,四川高速也有举报奖励的上限:同一举报人举报多个交通违法行为的,每月累计奖励金额不超过100元。
想靠举报奖励致富的网友
可以放弃这种想法了
君子爱财取之有道
有人吵吵咱别上道

