大数跨境
0
0

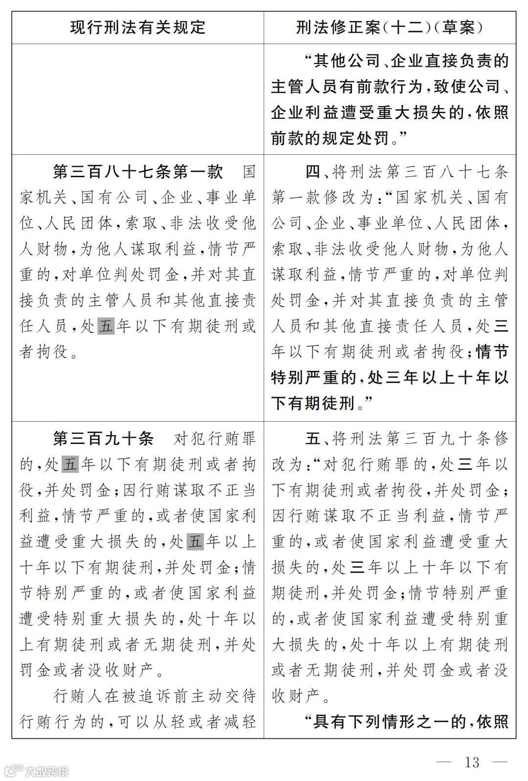
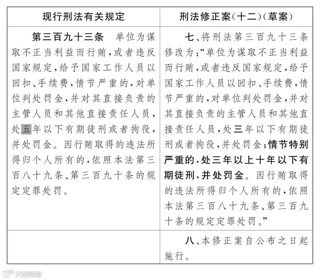
刑法修正案(十二)(草案)对照表

刑法修正案(十二)(草案)对照表 上海和华利盛律师事务所
2023-07-28
1

刑法修正案(十二)(草案)对照表

来源:中国刑法学研究会

和华简介

 

上海和华利盛律师务所于2001年成立,曾多次获得著名法律杂志The Asia Pacific Legal 500(亚太法律500强)重点推荐;选任为“世博推荐法律服务供应商”(全国共20家);获评30家“上海市优秀律师事务所”之一;被ALB(亚洲法律杂志—中国版)评为“最值得关注的10家律师事务所”。和华利盛自成立以来,践行“专业、精致”的律师理念,赢得了包括多家世界500强企业在内的众多客户的认可,在律师界及社会各界享有良好的声誉。现在重庆西安唐山郑州海口太原多地设有分所,同时在香港、悉尼等地设有办公室。

【声明】内容源于网络
0
0
上海和华利盛律师事务所
和华利盛于2001年成立,曾多次获著名法律杂志The Asia Pacific Legal 500(亚太法律500强)重点推荐;获评30家“上海市优秀律师事务所”之一;被ALB(亚洲法律杂志—中国版)评为“最值得关注的10家律师事务所”。
内容 165
粉丝 0
上海和华利盛律师事务所 和华利盛于2001年成立,曾多次获著名法律杂志The Asia Pacific Legal 500(亚太法律500强)重点推荐;获评30家“上海市优秀律师事务所”之一;被ALB(亚洲法律杂志—中国版)评为“最值得关注的10家律师事务所”。
总阅读93
粉丝0
内容165