
昨天夜里12点,手机闹钟准时响起,2022上半年全国GDP十强城市榜单正式发布,激动人心的时刻终于到来了!
我们的家乡,我们钟爱的这座城市,南京!
她的名字清晰的位列其中,7879.4亿元,超越全国681座城市(2021年6月数据),位居TOP10,辉煌的成绩为这座金陵古城增光添彩,显得熠熠生辉!


南京,用实力超越了自己
俗话说,世界上最难的事是超越自己!
诚如一位祖籍金陵的明星曾经这样评价:南京是一座大气且温文尔雅的城市,它有着自己的格调,也不太跟别人争……
的确如此,“六朝佳丽地、金陵帝王州”,从范蠡造越城,到人口近1000万的特大型城市,南京从2500年的成长史中款款走来,沉稳、坚毅、韧性是这座城市的精神内核!

虽然有辉煌、有苦难,也有太多镌刻入人类历史的印记,但是南京却用持续不懈的努力,凭成绩、凭实力表达着自己如今的意气奋发、自信满满。
2022年上年的GDP数据,对比2021年,南京确实超越了自己,增量256.63亿元,名义增速3.37%位列全国第六,超过了北京、上海、广州三大一线城市,也赶超了苏州的2.6%。
翻看2020-2022年全国的上半年GDP城市排名,三年来南京蝉联TOP10强榜单,且年复一年,名义增速均保持在15%以上。
如果用一个字来形容,那就是“稳”!

南京真的“很稳”
南京,不冒进、不争竞,南京真的很“稳”!
埋头干好自己的事,用数据和业绩说话,一直是属于南京的实干家作风。
虽然上半年具体统计数据尚未出炉,但从已发布的数据已经能看得到南京取得的优益成绩。
今年1至4月,南京规上工业总产值4755.46亿元,同比增长6.7%。、
固定资产投资增势平稳,投资结构不断优化。全市固定资产投资同比增长3.5%。
网上零售持续活跃。1至4月限额以上企业通过公共网络实现的商品零售额331.64亿元,同比增长22.0%。
同时,今年一季度南京已实现地区生产总值4003.78亿元,按不变价格计算,比上年同期增长4.1%。

2022年南京市重大项目共420个,总投资预计在14682亿元,年度投资预计2361亿元,其中100亿以上的项目共39个,50-100亿之间的项目有40个。
江宁区预计投资占比最高达到438亿位居第一;江北新区预计投资314亿位居第二;栖霞区预计投资223亿位居第三,三个行政区为南京2022年度投资建设的重点区域。
420个项目之中,含交通及市政基础设施类工程占35个,能源及生态环保设施6个,保障性住房(含公共租赁房)项目7个,社会民生类项目36个,如地铁5、7号线工程;南京北站枢纽普速系统(江北地区)改建工程,宁芜铁路扩能改造工程,绿洲保障房,二十九中新校区工程等。

含新型电子信息产业项目24个,绿色智能汽车产业项目12个,高端智能装备产业项目36个,生物医药与节能环保新材料新产业36个,制造业载体及其他项目37个,如中科超精放疗治疗设备,南京日立汽车核心零部件等。
科创项目56个,含技术创新平台21个,如中国移动长三角(南京)科创中心一期工程C片区、软件谷5G+产业园、南京综合性科学中心等,创新载体建设35个,如长三角智能制造与装备创新港等。

软件和信息服务产业项目12个,金融和科技服务产业项目5个,文旅健康产业22个,现代物流与高端商务商贸产业项目51个,服务业载体及其他25个,如腾讯华东计算机基地、华泰证券研发中心等。
计划安排项目共18个,其中产业类项目15个,基础设施和社会民生类项目3个,如京沪高铁轨道交通信息科技园,南京北站集疏运道路系统工程等。
城建规划方面,上半年发布了两个重点规划。
一个是3月9日,南部新城管委会发布了南部新城总体规划、中央生态住区板块情况等。根据规划,南部新城核心区规划建设范围9.94平方公里,未来将打造中央生态住区、中央健康住区、中央活力住区、中央文化区和中央商务区五大功能分区。


另一个是5月10日,江北新区调研走进浦口区座谈会上,发布消息称江北新区、浦口区将共建新主城,推进一体化发展。两区将建立健全协商沟通平台和一体化工作机制,共享资源要素,实现统筹发展。


南京楼市,上半年实现平稳过渡
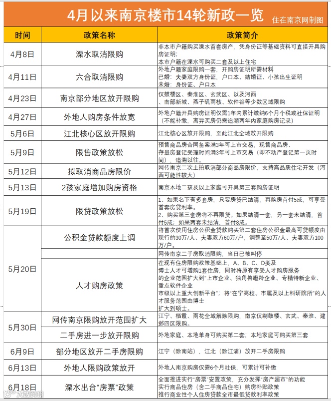
南京楼市政策方面。上半年在中央定调房住不炒,稳地价、稳房价、稳预期,各地因城施策促进房地产良性循环的时代背景下,南京楼市自二季度以来共发布了14轮新政,涉及限购、限贷放宽,限售解禁、公积金放宽、人才购房调整和房票安置政策。

南京上半年14轮楼市新政出台旨在释放潜在购房需求,缓解购房资金压力,加速改善需求的置换节奏等,密集新政对南京新房市场产生了不错的促动,尤其是豪宅市场复苏明显。
今年1-6月份,南京新房市场总价1000万以上的豪宅总共成交了1511套,已逼近南京去年上半年豪宅总成交量的80%。
尤其像河西中顶豪海玥花园6月底加推116套房源,当天日光,河西南新盘嘉华嘉璟峰三开三捷等等。

6月底海玥万物开盘时,周边豪车排成行
土地供应方面,今年上半年南京主城供地601.28万平方米,首轮土拍104.72万平方米,揽金191.75亿元,稍逊于于苏、杭。
然而7月份进行南京第二轮集中土拍,积极发挥主城资源优势,创新部分地块差异化定价策略,实现44幅地块出让42幅地块成交的优易战果,收获土地出让金727亿元,位列全国十城之首。

新房方面,上半年南京主城新房供应317万平方米,同比下跌46%,成交422万平方米,折合32531套房,同比下滑39%,成交均价36013元/平方米,同比上涨10%。




二手房方面,上半年全市挂牌量148089套,同比去年下跌3%,上半年全市成交二手房36506套,同比下跌46%。

商办、商业零售物业不够理想
首店经济景气,上半年首入南京品牌63家
受疫情反复,经济下行压力影响,上半年南京的商办、商业零售物业发展状况不够理想。
上半年,南京商办市场仅有一个项目开盘,供应量为21.92万平方米,同比下降82.11%,成交29.9万平方米,同比下降40.9%。

上半年,零售物业市场也比较平淡,仅有卡子门附近,宜家家居南侧的紫云智慧广场于今年1月试营业。
该零售物业规模4.3万方,其中零售体量3万方,融入美食、文化、休闲、娱乐、物联网、人工智能等商业业态,原本预计上半年开业的河西南华侨城欢乐滨江、江北砂之船奥特莱斯、仙林德基商业中心等17个购物中心,都将延迟到下半年或明年上半年开业。

德基广场,来源网络:侵删
相比商办、商业零售物业的情况,上半年南京商业引入首店品牌共63家,其中全球首店1家,中国首店5家,江苏首店32家,成绩喜人。
其中餐饮品牌表现活跃,多个网红中餐及甜品首店选址新街口板块,如新派粤菜新斗记及地道湘菜壹盏灯选址金鹰,甜品品牌Cova及Venchi相继落位德基广场;
咖啡茶饮品类积极扩张,M Stand在夫子庙、湖南路、江宁及浦口等主要商圈加速布局,网红茶饮品牌茶颜悦色宣布首进华东市场选址南京连开两店。

茶颜悦色,来源网络:侵删
服饰品类拓展需求依然稳健,女装品牌Chuu在南京的第四家门店选址浦口板块弘阳广场,韩国品牌Covernat与Kirsh全国首店择址德基广场,在增添年轻化元素的同时,德基广场亦引入端木良品、Mulberry等手袋品牌与Graff、De Beers等珠宝品牌以稳固自身高端定位。
63家首店之中,国外品牌占四成,其中不乏如LOEWE香氛全球首店与护肤品牌Carita亚洲首家精品店等高级别首店。

LOEWE德基广场首店,来源商业荟,侵删
上半年首店经济的活跃,也带动了购物中心出租面积上涨,空置率走低,据统计上半年南京购物中心新增出租面积10,914平方米,空置率持续下行0.2个百分点至3.0%,为十年内历史低值。
写在最后:
今天,2022上半年江苏十三市GDP排名也已出炉,上半年江苏省地区生产总值56909.1亿元,同比增长1.6%。其中,第一产业增加值1652.6亿元,第二产业增加值25868.6亿元,第三产业增加值29387.9亿元。


其中苏州10962.4亿位居第一,南京7879.4位居第二,南京上半年GDP占比为全省13.84%。
部分内容数据来自:克尔瑞、南京发布、商业荟

