搜索
首页
大数快讯
大数活动
服务超市
文章专题
出海平台
流量密码
出海蓝图
产业赛道
物流仓储
跨境支付
选品策略
实操手册
报告
跨企查
百科
导航
知识体系
工具箱
更多
找货源
跨境招聘
DeepSeek
首页
>
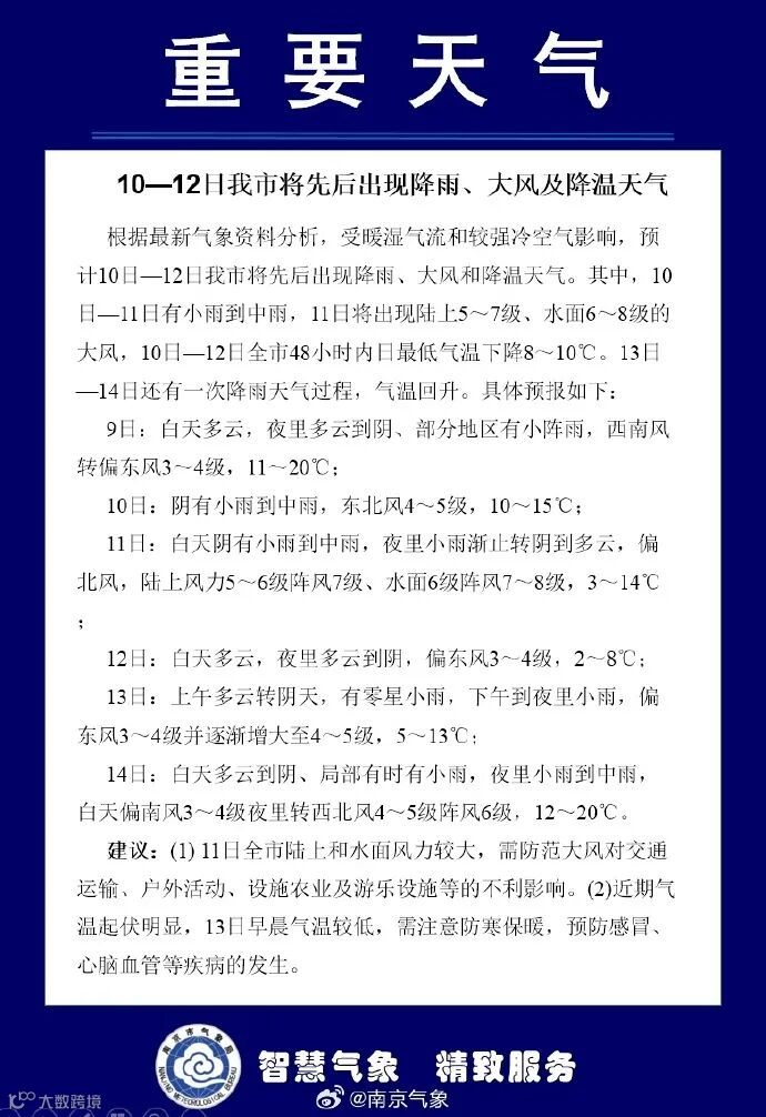
降雨、大风、降温!南京刚刚发布
>
0
0
降雨、大风、降温!南京刚刚发布
南京晨报
2023-12-08
2
刚刚,@
南京
气象 发布重要天气预报:
10日到12日我市将先后出现
降雨、大风及降温天气,
提醒大家注意防范!
从全省范围来看,
9日夜里开始全省有一次降水过程,
10日起全省自北向南
有一次大风降温过程。
来源 江苏气象、南京气象
编辑
七
七
责编 黄阳阳
【声明】内容源于网络
0
0
南京晨报
品牌铸就平台,关注南京晨报,带您走进新阅读时代。
内容
5826
粉丝
0
关注
在线咨询
南京晨报
品牌铸就平台,关注南京晨报,带您走进新阅读时代。
总阅读
4.0k
粉丝
0
内容
5.8k
在线咨询
关注