
住在南京网楼市快讯
今天,南京又发生4件大事,一起来看看:
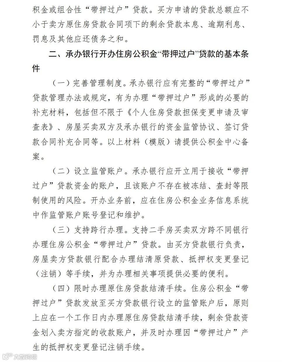
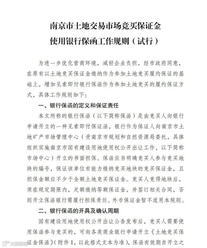
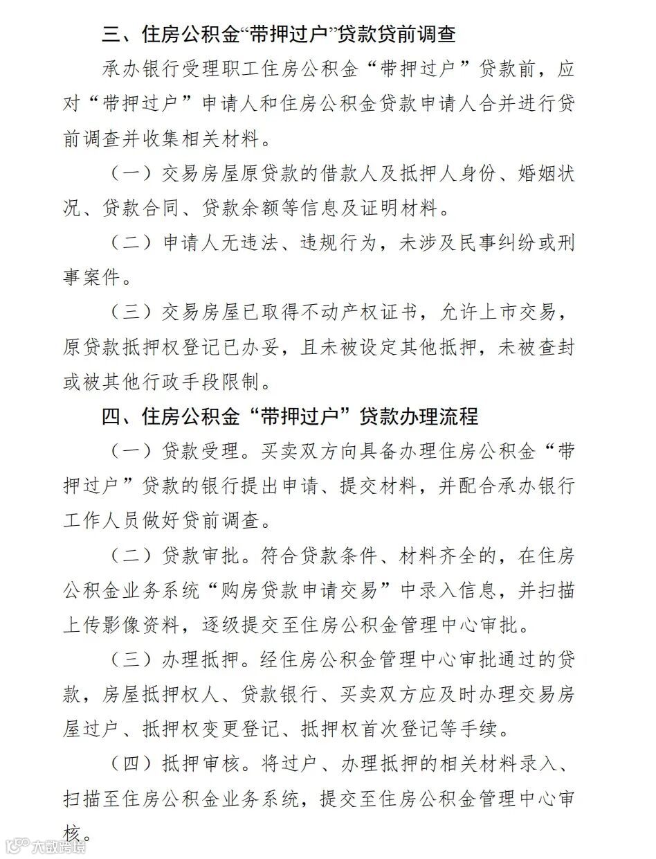
1、南京两大新政出台,3月1日,南京住房公积金管理中心官网发布《关于开办二手房住房公积金“带押过户”贷款业务的通知》;拍地可用“银行保函”替代保证金。
2、楼市新规出台,公摊面积增加,得房率将会降低。
3、2月南京房企TOP30曝光,保利发展、招商蛇口、颐居建设荣登全口径榜前三强。
4、鼓楼滨江红盘即将开启摇号、河西南新房开盘卖光了,金基皓樾府将于明日开启摇号;中北金基涵樾府104套房源开盘基本卖完!
01
NEWS
南京再出台两大新政,楼市利好来袭!
继二手房交易商业贷款可“带押过户”后,南京的公积金贷款也可以“带押过户”了。
3月1日,南京住房公积金管理中心官网发布《关于开办二手房住房公积金“带押过户”贷款业务的通知》,即日起开办二手房公积金“带押过户”贷款业务。
根据《通知》,在二手房交易过程中,经买卖双方协商一致,无须卖方先结清贷款并解除抵押,即可通过公积金“带押过户”贷款业务,办理房屋过户和抵押登记,从而使买方具备住房公积金贷款放款前须落实所购住房抵押担保的条件。
在经过审批后,进而获得公积金贷款放款。买方申请的贷款总额要不小于卖方原住房贷款合同项下的剩余贷款本息、逾期利息、罚息及其他应还债务之和。
据了解,相较于传统模式,卖方须还清原住房贷款、解除抵押、办理交易过户、买方重新设立抵押等多个环节。“带押过户”简化了交易流程,缩短了交易时间,减轻了缴存职工筹措资金的压力,有助于缩短房产交易周期,满足缴存职工刚性和改善性住房需求。
原文件如下:
今天,南京再次发布新规:拍地可用“银行保函”替代保证金!
南京市规划和自然资源局发布关于印发《南京市土地交易市场竞买保证金 使用银行保函工作规则(试行)》的通知。
重点内容为为:为了进一步优化营商环境,切实减轻企业负担,经市政府同意,在原有以土地竞买保证金缴纳作为参加土地竞买履约保证的基础上,增加见索即付银行保函作为参加土地竞买的履约保证方式。(本通知自印发之日起施行。)
原文如下:
02
NEWS
楼市新规出台,公摊面积增加!
除二手房公积金新政出台以外,楼市新规也随之而来。
3月1号,两本强制性规范——《民用建筑通用规范》、《消防设施通用规范》将全面实施。其中威力最大的强条是:面层要计面积了(建筑面积要算到外饰面),对于购房者来说,这意味着就是公摊面积的增加。
我来为大家梳理一下新规内的重点:
·不应计算建筑面积的项目:6勒脚、附墙柱、垛、台阶、墙面抹灰、装饰面、镶贴块料面层、装饰性幕墙,主体结构外的空调室外机搁板(箱)、构件、配件,挑出宽度在2.10m以下的无柱雨篷和顶盖高度达到或超过两个楼层的无柱雨篷。
·建筑面积应按建筑每个自然层楼(地)面处外围护结构外表面所围空间的水平投影面积计算。
·“每个自然层”为非单层建筑时,建筑面积应为建筑各自然层面积的总和;
·“楼(地)面处”是指楼(地)面的设计完成面,对于没有结构楼板的地面,应为混凝土垫层顶面;
·“外围护结构”是指外墙,包括作为外围护结构的玻璃幕墙、金属幕墙、石材幕墙、人造板材幕墙等;
·“外表面”是指外围护结构的设计完成面,建筑外围护结构一般由墙体、保温层、饰面层组成,设计完成面即装饰面层外边线;当幕墙作为外围护结构时,“外表面”为幕墙面板外边线。
对此新规的出台各大网友众说纷纭,有人觉得应该推动室内面积销售,也有人戏言该去多加会班搞钱。
通常来说,10层或以上的建筑被视为高层建筑,1-3层为低层住宅,4-6层为多层住宅,7-9层为中高层住宅;公摊系数在14%-24%左右,所以对于高层来说,楼层越高,公摊的面积只会越大。
新规实施后,建筑面积会增加,也意味着公摊增加,得房率的降低。
03
NEWS
2023年2月南京房企TOP30曝光
今年的楼市小阳春到的比往年早了一大截,开年以来各大售楼处人满为患,各大楼盘涨声四起,南京楼市行情积极向好。
截至2月28日,根据网上房地产数据显示,2月南京楼市认购达7173套,环比上月(3424套),上涨了3749套,涨幅达109.5%。
2023年全年成交套数为7435套,其中2月成交4408套,环比上月(3027套),上涨了1381套,涨幅达45.6%。
据克而瑞研究数据统计,2023年1-2月南京楼市销售榜单曝光,保利发展(19.91亿元)、招商蛇口(16.45亿元)、颐居建设(13.24亿元)荣登全口径榜前三强;
保利发展(14.26亿元)、招商蛇口(12.6亿元)、华润置地(11.2亿元)荣登流量榜前三强。
在项目排行中,颐和四季府、云樾观山府、云湖悦府荣获榜单前三强。
颐和四季府位于大热板块燕子矶,这正是南京新一线板块的代表,近年来也是南京新房供货主力之一,颇受买房人关注。
颐和四季府由双强国企颐居和华发联合打造,由颐居操盘,共打造8栋28-33F高层住宅。
项目自打造目前区域少有的会所,配备恒温泳池、健身空间、小国匠学堂,这也正是项目冠誉榜首的加分项。
04
NEWS
鼓楼滨江红盘即将开启摇号!
今天,鼓楼滨江板块金基皓樾府楼盘清册已出,报名534人,将于2023-03-03进行摇号,从报名人数来看,这又是一场抢房大战!
金基皓樾位于鼓楼芯,滨江在侧,坐拥5、9号线双轨核心,拉小方兴路校区顶级教育资源在侧。
项目打造7栋7-10F的低密科技洋房,331套房,三房户型起步,此外还配建一栋9F商业办公,外加沿街商铺。
鼓楼滨江带会所的楼盘不多,皓樾的会所,填补鼓楼滨江多数住宅的空白,内部涵盖活力健身空间、共享客厅、共享水吧等多个休闲娱乐分区。
景观空间上,布局一横一纵两轴,打造3000㎡中央景观,约400㎡的灵动水景,四大自然场景与六进归家礼序的结合,让居住者最大限度的与自然为邻。
除此之外,就在昨天,河西南中北金基涵樾府开盘加推卖光了!项目本次加推约104套房,共吸引297组摇104套房源,中签率约35%,平均3人抢一套。
据售楼员介绍,本次开盘时间约两个多小时,加推房源基本卖完,售楼处里挤满了人,嗓子都快说哑了。
涵樾府地处河西CBD三期的核心腹地,西侧与约498.8m的河西第一高楼(规划中)同频,东北侧有成熟的一期、二期的生活配套,河西商圈举步即达。
项目配有约1100㎡的私享会所,是目前金基所有项目的会所中,配置最为齐全的,涵盖了恒温泳池、健身空间、行政酒廊和水岸书吧等功能。
本次加推售罄后,涵樾府仅剩2栋楼待售,1/5#号楼约104套房,户型建面约175㎡,前期均价49625元/㎡(另有5500元/㎡升级包),首付8成起。
∇建面约175㎡户型图
住南快评:
目前南京在房产政策上非常宽松,首套房利率4.1%,公积金可以提取出来买房,契税有优惠等,都是实实在在利好买房人的楼市新政。
楼市小阳春已经大幅度开始,希望大家在2023春暖花开之际都能买到自己心仪的房子!以上就是今天的全部内容,欢迎大家在评论区留言讨论。


