大数跨境
0
0

奖励10%!刚刚!雨花房票安置细则出炉!南京落户政策再下猛药!

奖励10%!刚刚!雨花房票安置细则出炉!南京落户政策再下猛药! 启明星楼市
2023-09-14
1
导读:抢人大战一触即发!






今日(9.14)大事发生:


1、购房奖励10%!刚刚,雨花集体土地房票安置细则来了!
2、南京落户政策再下“一剂猛药”!新一轮抢人大战来袭!
3、板桥人哭了!等了十年的 官文,刚宣布梅钢不搬了!



01


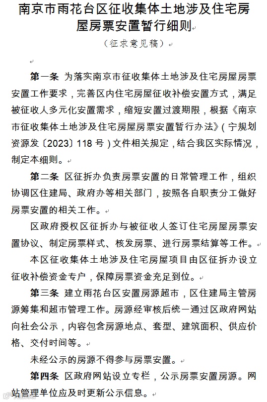
重磅消息!雨花台区集体土地房票安置细则来了!

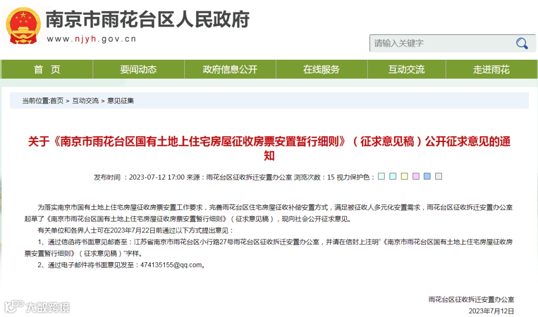
刚刚,雨花发布关于《南京市雨花台区征收集体土地涉及住宅房屋房票安置暂行细则》(征求意见稿)公开征求意见的通知!



重点抢先看:

1、建立雨花台区安置房源超市,区住建局主管房源筹集和超市管理工作。房源经审核后统一通过区政府网站向社会公示,内容包含房源地点、套型、建筑面积、供应价格、交付时间等。未经公示的房源不得参与房票安置。

2、房票单价分区域确定:秦淮新河以北征收项目参照征收房屋范围周边地块安置房市场交易价格评估单价确定。秦淮新河以南征收项目原则上参照征收房屋范围周边地块安置房市场交易价格评估单价确定;评估单格低于秦淮新河以南地块内市级保障房(安置房)房源供应房票安置价格的,按照该市级保障房(安置房)房源供应房票安置价格确定房票单价。

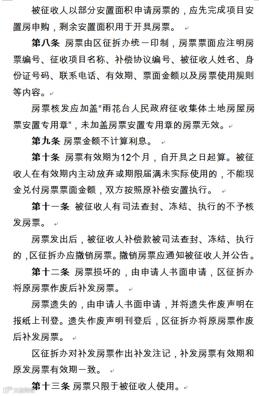
3、被征收人在房票有效期内购买参加本市房票安置的房源奖励标准:给予被征收人房票面额使用部分10%的购房奖励。

4、房票供被征收人在“房源超市”购房,被征收人应充分使用房票金额。房票票面金额使用超过90%比例的,购房后的房票余额可以提取现金。

5、房票有效期为12个月,自开具之日起算。被征收人在有效期内主动放弃或期限届满未实际使用的,不能现金兑付房票票面金额,双方按照原补偿安置执行。

值得一提的是,今年7月份,雨花也发布了关于《南京市雨花台区国有土地上住宅房屋征收房票安置暂行细则》(征求意见稿)公开征求意见的通知!

政策原文如下:


实行房票安置,有什么好处?很大程度能减少棚改安置流程,并且能释放一部分优惠政策,盘活市场,而且更有利于改善住房的消化,改善住房居住条件。


其次,对资金的流向更好把控,房票安置可确保资金不流出当地区域,更有利于打造更好的城市界面,提高生活品质。



02


就在昨天(9月13日,南京就落户政策做出调整!抢人大战再升级!


南京市公安局召开新闻发布会,就南京市落户政策调整、新增驾驶证考试地点、设立出入境“境捷专窗”、推行“一起办”服务、推出政务服务“一张图”等南京公安服务保障高质量发展22条措施进行通报。


为贯彻落实公安部《公安机关服务保障高质量发展若干措施》和市委市政府有关部署要求,更好服务经济社会高质量发展,为全市高质量发展提供人才人力资源支撑,南京市公安局对现行户籍政策进行深入研究基础上,对《南京市关于浦口、六合、溧水、高淳四区落户政策实施办法》《南京市人才落户实施办法》等有关落户政策进行了调整。


此次调整《人才落户办法》,主要是在学历落户中增加“35周岁(含)以下大专学历毕业生,正在我市缴纳社保即可落户”的内容。


《四区落户办法》调整,由原来浦口、六合、溧水、高淳四个区扩大到江北新区、江宁、浦口、六合、溧水、高淳六个区,并调整“社保累计认可”的范围,由原来对“省内缴纳城镇职工社保累计认可”扩大到“在长三角区域三省一市缴纳城镇职工社保累计认可”。

此举有利于进一步疏解老城区人口聚集压力,优化提升新城新区人口聚集能力,引导人口在城市区域合理分布。

该办法已于2023年9月8日正式印发,10月9日起施行。





南京市公安局服务保障高质量发展22条措施:

上下滑动查看↓



一、进一步优化护航高质量发展的制度政策

1.调整我市落户政策,推进户籍准入同城化。放宽人才落户条件,35周岁(含)以下大专学历毕业生,正在我市缴纳城镇职工社会保险即可落户。修订《南京市关于浦口、六合、溧水、高淳四区落户政策实施办法》,将江北新区、江宁区纳入政策覆盖范围,持六区居住证在我市连续缴纳六个月(含)以上城镇职工社会保险即可落户,长三角区域三省一市缴纳城镇职工社保的,在我市累计认可。

2.下放保安员证核发审批权限。将保安员证核发由市局下放至分局。依托“江苏保安在线”微信小程序实行保安员资格考试网上报名、预约,对通过审核的申请人,在15个工作日内,组织安排保安员资格考试,并将考试时间、地点推送给申请人,为申请人参加保安员资格考试提供便利。

3.推行“一业一证”“一件事”改革。会同市政务办、市文旅局、市市场监管局、市水务局、市城管局、市消防救援等部门,推行旅馆、娱乐场所、游乐场、网吧“一业一证”改革,申请人线上通过江苏省政务服务网南京旗舰店“一件事”专区一网申请,线下通过区政务服务中心“一业一证”专窗一窗申请,申请材料由各部门内部流转,各部门审批通过后统一由“一业一证”专窗发放行业综合许可证。生产性废旧金属收购业、开锁业不再实行名录管理制度,向所在地区级公安机关备案后即可开展经营活动。

二、进一步优化保障高质量发展的服务举措

4.提供便捷交管服务。将驾驶证考试业务下放至有条件的县级车管所,试点在浦口、江宁、六合、溧水、高淳开展小型汽车科目三考试。在具备条件的江宁和六合区车管所推行中型以上载客汽车登记业务。试点开展轻微事故视频快处工作。配合城管部门推进共享停车工作,年内新增1万个共享停车泊位。

5.放宽货车通行限制。对新能源厢式和封闭式货车二类区内7:00—22:00(除早晚高峰外)通行不受限,无需领证,晚间自由通行;二类区货运通道24小时通行;绿色配送企业新能源货车通行证时间延长至3个月。

6.促进汽车消费流通。积极指导本地小客车生产企业完成出厂预查验升级工作,推动进入工信部国产小客车生产企业预查验试点名单,落实新车上牌免查验服务。汽车生产企业完成提前预查验的国产新能源小客车及其他小客车,在办理新车注册登记时,车管所免予查验。将二手车出口转让登记下放到机动车登记服务站,将二手车出口注销下放到浦口、江宁、六合、溧水、高淳车管所。

7.提升“一窗通办”水平。全市145家户籍派出所推行“一起办”服务,在实现户政、治安、交管、出入境事项“一窗通办”的基础上,对申请变更姓名、年龄等公民身份主项信息和申请恢复户口的,一并受理身份证、驾驶证换领和相关户籍证明申请(12项31个情形);对申请户籍迁移、核发居民身份证、驾驶证补换领的,申请人可自愿选择一并办理换发居民身份证、开具相关户籍证明、降低准驾车型、驾驶证信息变更备案等关联业务(15项80个情形)。

8.扩大“全程网办”覆盖面。年内在“苏证通”、“苏服办”APP集中上线“失物招领”“走失人员助寻”“居住证办理”和车驾管、户籍等23个政务服务事项。全面推行律师因公查询人口信息“全流程网办”。推行南京公安政务服务“一张图”,实现事项上图、申办上图、网办上图、咨询上图。

建设出入境“网上境捷”,依托“我的南京”APP,上线进度查询、预约办证、办证缴费、境外人员临住申报等功能。

9.推进“免交证、办成事”改革。在市区两级政务服务中心、派出所综合服务窗口全面推广应用“e照通”,通过生物识别技术在线调用居民身份证、居民户口簿、居住证、结婚证、出生医学证明等14类网上电子功能凭证。群众在办理户籍、居民身份证、开具相关证明等政务服务事项时,凡能够在线调取所需网上电子功能凭证的,不再要求提交实体证件。

10.优化窗口服务。在市区两级政务服务中心、派出所综合服务窗口,合理设置涉企综合服务窗口、专席、咨询服务窗口,对企业一次有10人以上办证需求的,全程导办。对涉企行政审批事项实行容缺受理,在企业提交的主要材料具备、次要材料欠缺或者存在瑕疵情况下,申请企业书面承诺在规定时限内补齐相关材料后,可实行容缺受理。在市区两级政务服务中心、派出所综合服务窗口,全面升级拍照设备和处理软件,实现一次采集,即可满足驾驶证、身份证、出入境证件照片标准。实行高频户籍事项“跨派出所通办”。

设立出入境“境捷专窗”,主动对接我市重点“走出去”企业,服务指导外派劳务、外派海员企业事前备案;提前联系企业专办员,实现受理、审批无缝对接;针对老弱病残孕等关爱群体、境内外高层次人才,发放窗口办理专号,专窗民警全程跟踪办理。

11.压缩行政许可审批时限。保安服务公司设立许可审批办理时限由20个工作日缩短至9个工作日,机动车禁区通行证核发由7个工作日缩短至1个工作日,第一类易制毒化学品(非首次申请)运输许可由10个工作日缩短至1个工作日,保安员证核发由15个工作日缩短至1个工作日,金融机构经营场所、金库安全防范设施建设方案审批及工程验收由20个工作日缩短至3个工作日。

12.推进“政务+警务”融合工作。会同市政务办不断深化社区(村)政务服务体系建设,以帮办代办为主要形式,为群众提供“核发居住证(申领)”“新生儿出生户口申报登记”“户口迁移”“户口簿换领”等10项标准事项目录,以及车驾管、开具证明、户口登记项目信息变更更正等40项自选事项目录,打造社区(村)级政务服务新模式。今年年底前开展试点。到2025年底前,在浦口区、江宁区、六合区、溧水区、高淳区60%社区(村)党群服务中心完成公安社区(村)级帮办代办点设立工作。常态化开展“流动服务车”进乡村、进社区,开展上门办证等便民服务,打通服务群众“最后一公里”。

13.推进重大项目工程公安政务服务“打包办”。围绕490个省市经济发展重大项目工程,整合市局、分局、派出所审批服务职能,对涉及工程施工的渣土运输、工程车辆通行、爆破作业,涉及项目投产的公章刻制备案、运输易制毒化学品审批,涉及施工人员的居住证办理、无犯罪记录证明开具等公安政务服务事项,由建设方按需申请,公安机关打包办理,为重大项目工程建设提供零距离、集成式服务。

三、进一步优化助力高质量发展的安全监管

14.高水平开展警企联络服务工作。建立警企联络机制,将涉及保障国家重大战略重点企业、安全生产重点企业、防范化解重大风险重点企业纳入联络服务工作对象。成立市区两级警企联络服务领导小组,建立警企联络员制度,市区两级公安机关分类选派民警担任警企联络员。充分依托企业合成服务中心线上线下警企联络渠道和“警企会客厅”“警企面对面”活动平台,积极开展走访调研、上门服务,听取掌握的企业建议意见,研究解决办法回应诉求。

在全市行业龙头、重点扶持、高危易受侵害等重点企业挂牌设立经侦服务工作站,以帮助企业防自身犯罪、防外部侵害、防内部职务犯罪的“三防”工作为中心,健全完善联络服务机制,提升企业风险防范能力。

运用出入境“境捷直通车”服务机制,主动对接服务需求,推动服务进企业、进高校、进园区,共同搭建起警企、警校合成服务平台。

15.加强新型业态综合治理。对网约房、民宿、电竞宾馆、剧本场所等新兴行业,植入旅馆业、娱乐场所监管模式,开展常态化监督管理。对电竞宾馆内上网终端安装上网行为管理系统,加强上网人员实名制管理。联合市有关部门加强网约车等新型业态综合整治,依法打击整治利用新业态实施的违法犯罪。

16.强化重点行业安全监管。对民用枪支、剧毒、易制爆危险化学品、爆炸物品和烟花爆竹加贴电子标签,进一步加强危险物品的流向溯源管理;运用远程监控,加强对涉危单位的适时监督管理,发现、处理问题在早在小,及时消除企业安全隐患;对涉危单位实行分级分类精准管控,着力点向重点单位倾斜;引入专家参与监管、培训、评估、考核等工作,提升监管和服务效能。实施易制毒化学品单位分级分类管控,充分发挥易制毒化学品管理协会专家组的优势,促进易制毒化学品行业自律、自管,提升风险防范水平。

17.加强“两客一危一渣”源头监管。每月督促企业清理逾期未检验、未报废、3起以上违法未处理、驾驶人逾期未审验、未换证等交通安全隐患,严防“带病”人车上路运行;深化危化品运输车辆第三方动态监管,加强对超速、疲劳驾驶、凌晨2-5点违规运行行为的报警处置,督促企业整改;每月将重点车辆交通安全隐患情况抄送交通、城管等行业主管部门,落实联动监管。严查渣土车、工程车闯红灯、闯禁区等违法行为,开展废弃汽车专项整治。

四、进一步优化服务高质量发展的治安环境

18.打击整治突出违法犯罪。深入开展“金陵”“钟山”系列行动,推进常态化扫黑除恶斗争,快速侦破严重暴力犯罪案件,依法严厉打击侵害妇女儿童、老年人等弱势群体,以及盗抢骗、黄赌毒、食药环等违法犯罪,创新完善跨境赌博犯罪机制,坚决遏制突出犯罪,集中整治突出治安问题。落实“入盗必破”要求,健全专班盯办、全程盯案机制。精准研判娼赌、打架等乱点重点地区,开展社会面乱点整治。严厉打击金融诈骗、涉税犯罪、商业贿赂、非法经营等突出犯罪,推进反垄断和反不正当竞争工作,维护市场公正秩序。严厉打击非典型合同诈骗犯罪,对警情高发的重点加盟行业和地区开展专项整治。

19.加强社会治安防控体系建设。深化全国社会治安防控体系建设示范城市创建活动,织密小区、学校、医院、商贸街区、旅游景区、交通枢纽设施、公共交通工具等人员密集场所部位防控网络。持续推进平安守望点建设,年内完成1789名平安守望点安全员的培训工作,充分发挥平安守望点作为群防群治实体点位的优势,对群众夜间出行、紧急求助、避险报警等方面发挥积极作用。优化完善“1+N”常态化固定护学岗机制,加强“警校家”护学力量;督促指导学校加强校园安防设施建设,提升校园智能安防水平;强化涉医矛盾纠纷排查化解,会同卫健部门推进医院落实安检制度。

20.持续净化网络生态。持续开展“净网”和“护网”专项行动,加大对网络违法犯罪行为打击整治,督促指导企业落实网络安全防护责任。加强关键信息基础设施安全保护,完善市网络与信息安全通报中心建设,建立全市网络安全通报预警机制,加强全市关键信息基础设施、重点单位网络安全工作监督指导服务,开展远程安全技术检测,全面提升我市网络安全防护能力。

21.依法保护市场主体合法权益。严厉打击各类涉企犯罪,持续加大对群众反映强烈、假冒侵权多发的侵犯商标权类、著作权类犯罪打击力度;加强与知识产权局、版权局等部门合作共建,开展知识产权日活动,形成联动共治的良好局面。建成并运行经济案件受立案分中心,进一步规范全市涉企经济犯罪案件的接报案、受立案、信访接待和执法监督工作,畅通源头接报渠道,回应企业和群众关切。建立市场流通领域线索摸排机制,及时发现强买强卖、敲诈勒索、欺行霸市线索,坚持主动进攻、打早打小。加强对涉企案件,涉案财物查封、扣押、冻结措施工作进行监督检查,着力解决一批问题、减少一批隐患,最大限度减少对企业正常生产经营活动的影响。

22.筑牢全民反诈防线。持续开展大案攻坚,加大打击力度,集中优势资源,努力做到“三定五清”;推动完善反诈条线市县主战机制,突出分类重点打击,对涉案要素深入研判,全力打团伙、端窝点、毁链条。针对易受骗的重点企业和群体持续开展防范宣传,组建反诈联盟,深入开展“万警进万家”、“亮屏”行动、“无诈创建”等活动,突出重要节点宣传,突出微信矩阵宣传,营造浓厚氛围,提升宣传效果。持续做好预警劝阻工作,主动开展见面劝阻和资金止付,切实做到“减量控大”。




跟杭州、合肥等地相比,南京在‘新一线城市’的人口争夺中一直是处于下风的。南京过去5年的人口虽然依然是呈正增长的,但属于放缓的状态,并不乐观。

南京拟放宽落户背后,一方面,是增加人口数量可以促进经济的发展,推动消费市场的繁荣;另一方面,通过放宽落户条件吸引更多的人才来南京就业和定居,提高城市的吸引力和竞争力,随着更多人才的流入,房地产需求量将会增加,这对于楼市来说是一个积极信号。




03


近日,南京市人大官网发布了关于废止《南京市人民代表大会常务委员会关于推进四大片区工业布局调整的决定》的决定。


其中我注意重要一点,就是对板桥的梅钢搬迁的重要决策,梅钢搬迁,彻底关停!



按照决定中所要求的整治目标,对于梅山钢铁及周边地区是这样要求的:

①按照搬迁新城总体规划要求,对
梅钢(含梅山铁矿及相关企业)、宝化梅山化工、华润热电厂、格灵化工等重点企业逐步推进整体搬迁关停工作。



图源:大板桥生活圈

②对周边配套的中小企业全部实施关停或搬迁,加快区域环境改造,彻底解决区域环境质量差和污染扰民问题。

③依托中国(南京)软件谷发展,腾出的工业用地重点发展高端软件和信息服务业、科技研发、文化创意产业等。


本要求一出,板桥人彻底慌神了,原本盼望十年的梅钢搬迁工作就此关停,彻底打乱了板桥人十年的期待。



图源:大板桥生活圈


当时给出的时间表是2022-2025年左右完成梅钢(含梅山铁矿及相关企业)搬迁关停工作,全面完成四个地区的产业结构调整和转型升级工作,打造成转型升级示范区。


现在已经是2023年下半年了,偌大的梅钢要想在2025年前完成搬迁,只能说是天方夜谭。而如今随着这一决定被废止,则预示着梅钢搬迁已再无可能。



图源:大板桥生活圈


除了梅钢搬迁无望,另外还有前段时间传得沸沸扬扬的位于雨花经济开发区境内的华能热电厂。然而我们在区拆办得到的回复是这样的:



图源:大板桥生活圈


我办依据2022年6月雨花经济开发区24班初中项目房屋征收补偿决定,对雨花经济开发区辖区内的南京华润热电有限公司部分国有土地进行征收,该项目已经实施。规划红线已公示,详情请关注现场公告。



【声明】内容源于网络
0
0
启明星楼市
住在南京,看启明星。专注地产一线20余年的资深媒体大V,为您实探有趣、有料、有态度的楼市新鲜事儿。
内容 2152
粉丝 0
启明星楼市 住在南京,看启明星。专注地产一线20余年的资深媒体大V,为您实探有趣、有料、有态度的楼市新鲜事儿。
总阅读1.6k
粉丝0
内容2.2k