今日(10.8)大事发生:
1、奥体建设首进江宁,G50案名曝光——锦尚紫兰
2、中宁府工地开放日,推出透明“工坊”
3、刚刚!官方文件发布,南京商业发展格局定了
今年是奥体建设的爆发元年。从年初的创下千万级大宅中签率纪录的丹若园到河西豪宅天琴华樟再到首进江宁,打造“植物园”系产品。
奥体建设的布局南京的每一步,都备受市场瞩目!
近日,奥体建设正式公开位于德基的品牌展厅,江宁首个“植物园”系产品,案名为锦尚紫兰。
项目位于正方新城,规划打造18栋住宅,由江宁经济技术开发区、东南集团、河西集团联合开发,最高毛坯限价2.48万/㎡。
根据曝光的规划,正方新城G50地块拟建设16-27F低密住区,共18栋住宅,规划用地面积为66732.81平方米, 1.0<容积率≤2.3,建筑高度≤60m,建筑密度≤20%,绿地率≥30%。
据了解,项目将打造建面约1500m²会所,拥有健身、恒温泳池等多个高档社区的会所功能,社区内部还配有五大景观组团,以及约560m的超级环氧跑道。(具体以开发商公布为准)
户型以89m²三房为主,搭配部分78m²两房、98m²三房两卫户型,全系双开间阳台、全卧飘窗。(具体以开发商公布为准)
今日,湾区豪宅中宁府迎来工地开放日,以透明“工坊”的形式向大家展示出央企的硬实力和高质量产品的自信,正所谓真实就是力量!
中宁府号称“中国府”的2.0升级版,由能建城发(原葛洲坝)倾力打造的最高端“国府系”产品。项目规划规划8栋26-29层高层住宅。
“长江水晶瀑布”曲线立面,中宁府打造建面约3000㎡的会所以及建面约900㎡6个泛会所,创新“1+N”会所体系,为塔尖圈层营造的高端场域!
中宁府位于河西青奥板块,周边顶级城市资源汇聚,封面级豪宅林立,圈层纯粹,且中宁府也是目前河西青奥板块仅有的2家纯新盘之一!
在户型设计上,项目打造建面约198、248、258、298㎡四种户型以及少量建面约400-550㎡顶部大平层,专为顶层富豪定制。
建面约298㎡的五室两厅三卫户型:
建面约248㎡的四室两厅三卫户型:
行走在项目的升级实体样板间内,大面积的皮革、岩板、不锈钢等材质的运用,凸显项目的不凡质感。
在升级装修品牌上,劳芬、当代、美诺等顶尖德系精工品牌,提升中宁府业主未来的生活质感。
刚刚,《南京市商业网点规划(2021-2035年)》发布,开始征询公众意见!南京商业中心体系规划出炉,多个商圈迎来强势升级,南京商业格局再生变!
划重点:
1、商业中心体系规划出炉:
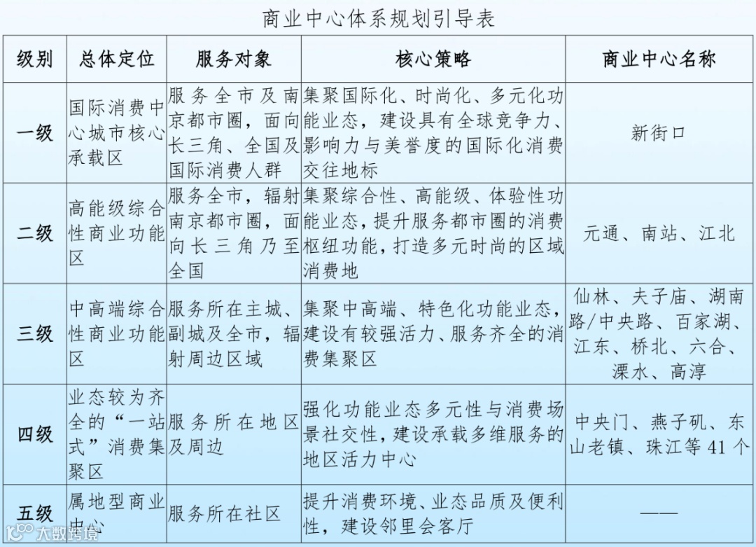
至2035年,全市规划形成五级商圈!
一级商圈1个,为新街口商圈,定位为国际消费中心城市核心承载区,集聚国际化、时尚化、多元化功能业态,建设具有全球竞争力、影响力和美誉度的国际化消费交往地标。
二级商圈3个,为元通、南站、江北,定位为高能级综合性商业功能区,集聚综合性、高能级、体验性功能业态,提升服务都市圈的消费枢纽功能,打造多元时尚的区域消费地。
三级商圈9个,为仙林、夫子庙、湖南路/中央路、百家湖、江东、桥北、六合、溧水、高淳,定位为中高端综合性商业功能区,集聚中高端、特色化功能业态,建设有较强活力、服务齐全的消费集聚区。
四级商圈41个,包括中央门、燕子矶、东山老镇、珠江等,定位为业态较为齐全的一站式消费集聚区,强化功能业态多元性与消费场景社交性,建设承载多维服务的地区活力中心。
五级商圈为属地型商业中心,服务所在社区,提升消费环境、业态品质级便利性,建设邻里会客厅。
2、一大批新商圈密集涌现:
江北商圈的规划文件中不仅有核心区的江北商圈、桥北商圈,还有南京北站商圈、珠江商圈、研创园(城南河片区)商圈、研创园(五桥片区)商圈。
雨花核心区也出现有数字城商圈等,通过规划可以看出,这些地方都规划或者正在建设高能级的商业中心。
3、三大消费业态规划出炉:
新街口、颐和路、狮子桥、熙南里、老门东、夫子庙等将打造夜经济集聚区。
元通、百家湖、大校场、南站、夫子庙、仙林等将打造首发经济集聚区。
莫愁路、南艺后街、1865、西城夜未央、银杏里等将打造城市特色街区。






