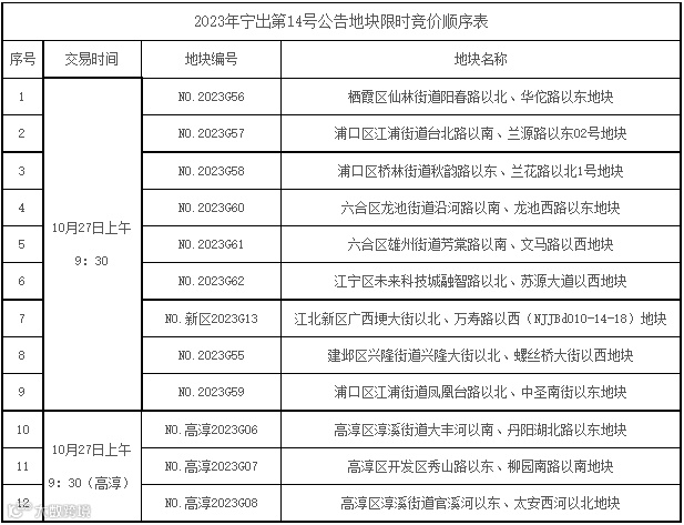
刚刚(10月26日),南京土地市场网发布“关于2023宁出第14号出让公告网上限时竞价和摇号事宜的通知”!竞价顺序、摇号时间出炉。
明天上午9点30分,12幅地块开拍!

各有关单位:
附表:
NO.2023G55地块
地块四至:东至螺丝桥大街;南至兴隆大街;西至扬子江大道;北至月安街
最高楼面限价:43410元/㎡
NO.2023G55地块毗邻绿博园滨江观光带和应天大街高架,未来打造住宅拥有开阔的观江视野。地块紧邻地铁10号线绿博园站,周边有在建地铁9号线上新河站,保利天悦、北辰旭辉铂悦金陵、青桐园等小区和中华中学等多所学校。地块用地规模较大,住宅限高80米。

地块所在的河西中部片区,今年仅出让了一幅宅地,即8月25日摇号成交的G42地块,该地块竞价7轮触顶最高限价,由中建八局摇号竞得,成交总价19.1亿元,成交楼面价43056元/㎡,溢价率14.7%。
NO.2023G56地块

地块四至:东至现状;南至阳春路;西至华佗路;北至现状
最高楼面限价:28623元/㎡
NO.2023G56地块位于仙林湖板块,北侧临近万达广场、仙林湖公园,西侧紧邻江苏省中医院紫东院区,北侧紧邻小红花艺术小学,南望龙王山。地块容积率低至1.15,将打造低密洋房产品。
NO.2023G57地块
地块四至:东至现状;南至现状;西至兰源路;北至台北路

NO.2023G58地块
地块四至:东至现状;南至秋韵路;西至百合路;北至沧浪路
最高楼面限价:6798元/㎡
近一年内,该片区仅出让1幅地块,为2022年7月由金基竞得的G56地块,毛坯销售限价20000元/㎡。
(1)地块内不得设置商业。(2)地块内须按每百户不少于30㎡的标准配套建设社区居家养老服务用房,同时须配建不低于25㎡的快件服务用房,由竞得人按规划标准建成并验收合格后,资产无偿交地方政府,由桥林街道负责督促建设。
NO.2023G59地块
地块四至:东至现状;南至凤凰台路;西至中圣南街;北至现状
最高楼面限价:14088元/㎡


(1)地块内不得设置商业。(2)地块内须按每百户不少于30㎡的标准配套建设社区居家养老服务用房,同时须配建不低于25㎡的快件服务用房,由竞得人按规划标准建成并验收合格后,资产无偿交地方政府,由江浦街道负责督促建设。
NO.2023G60地块
地块四至:东至现状;西至龙池西路;南至龙顶路;北至沿河路
最高楼面限价:7638元/㎡
该地块不得配建酒店式公寓。
NO.2023G61地块
地块四至:东至文马路;西至高余河;南至慧心街;北至芳棠路
最高楼面限价:7219元/㎡

NO.2023G62地块
地块四至:东至苏源大道;南至融智路;西至家园中路;北至现状
最高楼面限价:17243元/㎡
地块所在的江宁开发区未来科技城片区,地块周边有双龙大道、绕越高速等道路,交通便捷。地块靠近上秦淮湿地生态公园,景观资源良好。周边片区人居氛围成熟,聚集了云台天境、悦澜湾、葛洲坝融创紫郡府、五矿澜悦栖原等多个小区,8月25日颐居竞得的G45地块与本地块隔河相望,成交楼面地价15839元/㎡,成交总价15亿元。

NO.新区2023G13地块
地块四至:东至空地,西至广西埂大街,南至复始路,北至浦滨路
最高楼面限价:21605元/㎡



地块公用开关站配建要求以公开出让文件约定为准。地块内须建设公用开关站一座,需建设地上建筑,使用面积不小于93.75平方米(12.5*7.5,不计入容积率面积)的房屋,长宽适中矩形,进出规模不少于两条12回以上通道。开关站由竞得人负责建设,建设完工后无偿交由江北新区供电公司统一管理、运营和维护。
NO.高淳2023G06地块
地块四至:东至东风路;南至姜家路;西至丹阳湖北路;北至大丰河
最高楼面限价:4448元/㎡
规划住宅建筑高度不低于12m。社区商业配套用房的建筑面积不得超过地上总建筑面积的10%,沿街住宅不得设置住宅底层商业门面房。
NO.2023G07地块
地块四至:东至现状;南至现状;西至秀山路;北至柳园南路
最高楼面限价:3872元/㎡
本地块紧邻今天刚刚成交的高淳G04地块,该地块由南京瑞苑开发置业有限责任公司底价拿地,成交总价3.02亿元,成交楼面价3379元/㎡。地块所在片区人文、景观资源十分优越:地块紧邻建设中的南师附中,未来可享受南师附中高淳分校(含小学)的优质教育资源;地块西北侧将规划建设景观水系,景观视野开阔。
规划住宅建筑高度不低于35m。社区商业配套用房的建筑面积不得超过地上总建筑面积的10%,沿街住宅不得设置住宅底层商业门面房。
NO.高淳2023G08地块
地块四至:东至淳富路;南至太安西河;西至官溪路;北至淳德路
最高楼面限价:3780元/㎡
社区商业配套用房的建筑面积不得超过地上总建筑面积的10%,沿街住宅不得设置住宅底层商业门面房。地块内建筑布置应进行高度分区,遵循“临河低、远河高”的空间格局。






