来源 | 启明星楼市(ID:zznjw025)
作者 | 住在南京网
图片来源 | 受访者供图
今日(11.16)大事发生:
1、璀璨云著A地块品质升级,销许已领!
2、保利江苏“臻悦系”首作,即将启幕!
3、主城两大共有产权房定向试点供应,首付低至38万起
01
今天,兴智正核宝藏盘璀璨云著A地块品质升级,销许已领,建面约89-116m²户型强势来袭!
现场,等待开盘的客户早已人潮涌动。热火朝天的氛围再次展示了璀璨云著非凡的人气。放眼望去,座无虚席,人气爆棚!
璀璨云著位于城北兴智科创新城,地铁环伺,名校落地,商业繁华,各类配套以肉眼可见的速度,迅速落地。
璀璨云著A地块,采用局部干挂石材立面搭配现代简洁的建筑线条,营造通透明亮的质感,堪称板块的“颜值担当”。归家大门的主入口长约40米,高约5.5米,恢弘大气,约100米的归家轴线气势庄严,给予业主满满的归家仪式感。
在户型设计上,此次A地块升级加推 89-116㎡的明星户型,在不断升级产品细节后,为刚需、刚改客群量身定制!
建筑面积约116㎡的户型,餐客厅一体化设计,营造出大横厅空间,未来约上三五好友,聚会、唱K、游戏,愉快地度过闲暇时光。
建筑面积约133㎡的户型样板间,餐客厅一体化设计,营造震撼空间,未来周末的某天约上三五好友,在家娱乐、PARTY、唱K、聚餐……宽奢尺度,营造家庭多元社交场所!
在家装品牌上,璀璨云著中央空调、地暖、新风系统三大件齐备,同时璀璨云著也是兴智板块目前唯一配置美妆冰箱(仅主卫)的项目,为女主人定制精致生活!
02
保利江苏“臻悦系”首作——保利荷雨瑧悦,即将启幕!
2023年7月17日,南京三批次土拍上,软件谷G38地块,底价成交,被保利以总价29.2亿拿下,楼面地价约24475元/㎡。这是继凤起云台之后,保利在城南软件谷的第二作。
早在7月中旬,荷雨瑧悦项目的规划就已出炉:拟建10栋17-32F住宅,及7栋低层配套用房,此外,项目还规划了下沉庭院。

在建筑立面上,项目打造铝板一体板外立面,并将山川的概念融入到建筑的屋顶形制当中,结合江南古建筑标志性符号飞檐,成就区域颜值标杆。
在户型设计上,项目打造建面悦89、99、109、125㎡四种户型,主打的是中小户型,主要面向城内的年轻人,尤其对于在软件谷企业的员工来说,很有吸引力。
项目位于雨花软件谷,与保利风气云台享受同等配套。

03
近日,宜居南京发布了《关于开展御道嘉庭、钟秀嘉园共有产权住房项目定向试点供应工作的公告》,两大王炸共有产权房定向试点供应。
1、御道嘉庭
位于秦淮区大阳沟28号,西邻明城墙,东望紫金山,是主城内不可多得的8-12层电梯洋房产品。
项目地理位置优越,交通便捷,在建双地铁5号线、6号线光华门站,多条公交线路环伺。
项目旁边有瑞金路小学、南京市第一中学等,医疗配套有东部战区总医院,各项生活配套醇熟。
本次房源套型主要分为55㎡一室、70㎡两室、80㎡两室和130㎡三室,房源信息如下:
2、钟秀嘉园
项目所属玄武区孝陵卫街道,位于紫金山脚下,是主城区低密度电梯洋房,且小区2022年已交付,即买即住。
周边有北京东路小学分部、科利华中学分部、佳源广场、龙湖广场,紧邻紫金公园,距离地铁马群站、钟灵街站直线距离约1公里。
本次房源套型主要分为68㎡两室和88㎡三室,房源信息如下:
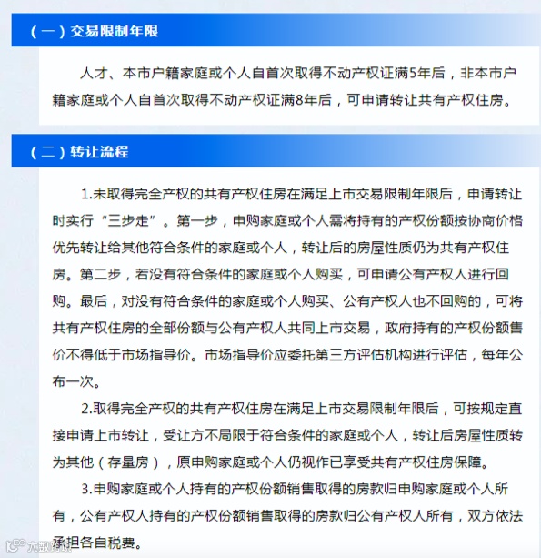
两家楼盘的供应条件如下:
Hot articles
热文推荐
Contact us
商务合作
Firstar Media family
启明星自媒体矩阵




