来源 | 启明星楼市(ID:zznjw025)
作者 | 住小星
图片来源 | 受访者供图
重磅,南京公积金再度放宽!
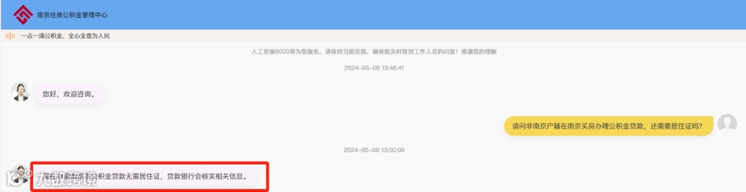
今天,一则“市公积金新政”的消息在朋友圈被疯狂转发,其中提到:南京市公积金即日起非南京户籍的贷款申请人申请贷款时,不再收取居住证明,不在产证上的配偶也可以作为主借人!

笔者已向南京住房公积金求证,得到确定回复:现在申请南京市公积金贷款无需居住证,贷款银行会核实相关信息。

这对非南京籍的购房者来说无疑是个好消息。
此前,外地户籍在南京买房,使用公积金贷款一直需要提供居住证明,本次公积金的调整,无疑大大方便了外地购房者。


近来公积金政策动作频频,“五一”小长假的第一天就出台新政送来假期大礼包,南京都市圈9市公积金可互认互贷。
重点信息有:
-
支持南京都市圈缴存职工在南京购房使用住房公积金贷款; -
南京市缴存职工在南京都市圈其他城市购买自住住房,享受住房公积金购房提取和还贷提取同城化待遇! -
适用城市:包括常州市、镇江市、扬州市、淮安市、芜湖市、马鞍山市、滁州市、宣城市。

不仅仅是南京,近期多个城市都出台了公积金新政。
合肥——

无锡——
5月1日,无锡发布2024年房地产“锡十条”,其中提到:二套房公积金首付比例从40%调整为20%。

-
哈尔滨和鄂尔多斯都宣布,夫妻双方缴存职工最高贷款额度由80万元上调至100万元; -
贵州黔南州支持大学毕业生、青年人才购房,大学毕业生贷款额度上限提高10%,青年人才贷款额度上限提高20%; -
四川宜宾推出“先提后贷”政策,职工申请公积金贷款前,可先申请同一套住房的购房提取,提取后剩余账户余额按照缴存余额的30倍进行额度计算; -
比如湖南郴州、福建福州、内蒙古通辽等地则进只要满足公积金贷款需求,公积金中心直接将贷款资金转入商贷银行,不需要贷款人到处筹措“过桥资金”,以此来降低购房者的房贷压力。
写在最后:
当下,南京已全面取消限购,且买房就能落户,首付门槛大大降低,利率也处在历史最低点,只要想买,全国各地的居民都可以来买房!此外,经过这一轮地产的周期变化,南京房价持续探底,俨然已是“房价友好型城市”。
底蕴深厚的南京欢迎全国各地的人住在南京、乐在南京!
Hot articles
热文推荐
Contact us
商务合作
Firstar Media family
启明星新媒体矩阵

-END-
热点话题:1082.5万人次!“五一”南京创新高!
欢迎关注视频号“住在南京网”留言讨论!








