
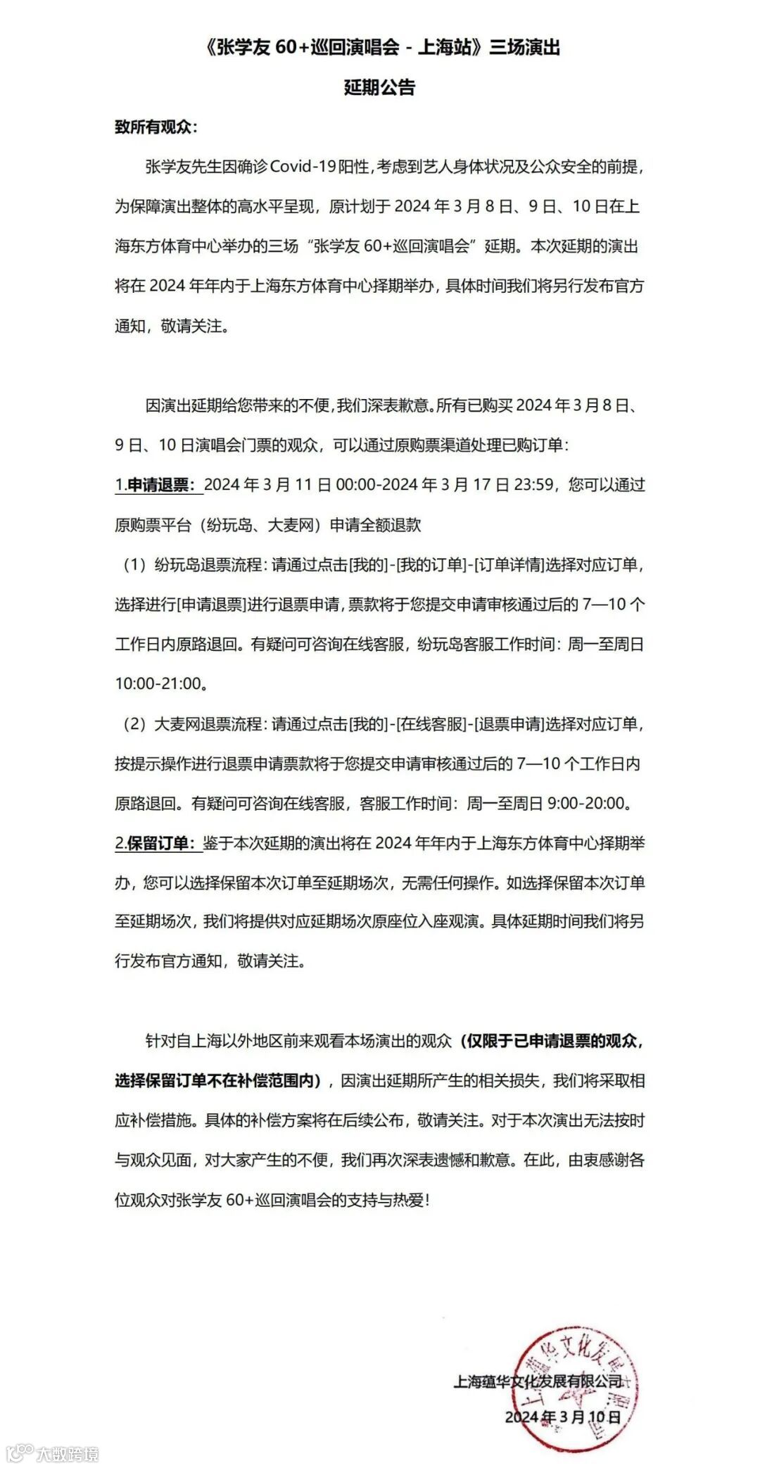
近日,因张学友感染新冠,原计划于3月8、9、10日在上海举办的三场“张学友60+ 巡回演唱会”取消。
3月10日,主办方@CMCLive华人文化演艺 发布《张学友60+ 巡回演唱会-上海站》的延期公告及补偿公告,表示本次延期的演出将在2024年年内于上海东方体育中心择期举办。

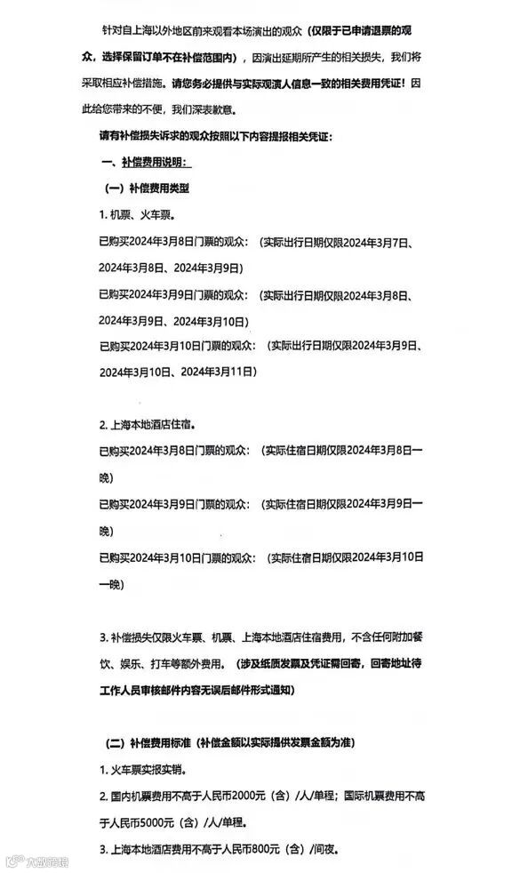
对于已申请退票、来自上海以外地区的观众,将补偿火车票、机票、住宿相关损失。
补偿费用标准为:
1、火车票实报实销。
2、国内机票费用不高于人民币2000元(含)/人/单程;国际机票费用不高于人民币5000元(含)/人/单程。
3、上海本地酒店费用不高于人民币800元(含)/间夜。

消息一出
相关话题迅速冲上热搜
引发网友热议
对于这个处理结果
网友纷纷表示
这是“最有诚意的赔偿”
“最好的学友”
“这才是有担当”



3月7日晚间,多个社交平台流传一张微信群截图,称“张学友进中山ICU”,记者从相关方面获悉,该消息不实。
3月8日下午,张学友通过环球音乐集团官方微博发文回应取消上海三场演唱会,称系因为自己确诊新冠阳性,正在家中自我隔离,希望尽快恢复体力。

