
适用城市:包括常州市、镇江市、扬州市、淮安市、芜湖市、马鞍山市、滁州市、宣城市。也就是说,南京都市圈9城公积金互认互贷!

原文如下↓
关于南京都市圈
住房公积金贷款和提取政策的通告
经南京都市圈住房公积金一体化发展合作会议讨论,各成员城市住房公积金管理中心于2024年4月25日共同签署了《南京都市圈住房公积金一体化发展合作协议》,推行南京都市圈住房公积金贷款、购房还贷提取同城化,逐步为区域内缴存职工提供统一规范的住房公积金服务。我中心业务系统经调试升级,现已具备跨地区办理有关贷款和提取业务条件,自即日起:
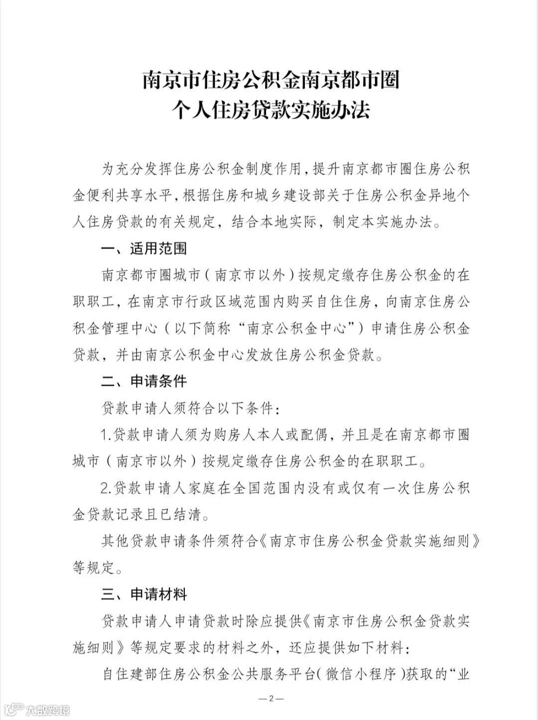
一、南京都市圈城市缴存职工在南京市购买自住住房,可以向南京住房公积金管理中心申请住房公积金贷款(详见附件1);
二、南京市缴存职工在南京都市圈其他城市购买自住住房,可以参照在南京本市购房情况向南京住房公积金管理中心申请办理住房公积金购房提取和还贷提取(详见附件2);
三、南京市住房公积金贷款和提取政策,可登录南京住房公积金管理中心门户网站(http://gjj.nanjing.gov.cn/)或拨打住房公积金服务热线025-12329了解咨询。南京都市圈其他城市的住房公积金跨地区贷款和提取政策,以当地住房公积金管理中心发布为准。
特此通告。
附件:1.关于印发《南京市住房公积金南京都市圈个人住房贷款实施办法》的通知
2.关于调整南京市住房公积金南京都市圈购房还贷提取政策的通知
南京住房公积金管理中心
2024年5月1日
附件1:



附件2:

关于《南京市住房公积金南京都市圈
个人住房贷款实施办法》的政策解读
一、出台背景
为进一步推进南京都市圈一体化高质量发展,推动区域内住房公积金业务和服务深度融合,4月25日,南京都市圈住房公积金一体化发展合作会议在南京召开。会上,南京都市圈成员城市住房公积金管理中心共同签署了《南京都市圈住房公积金一体化发展合作协议》。根据《协议》,为了支持南京都市圈缴存职工在南京购房使用住房公积金贷款,特制定本政策。
二、重点内容
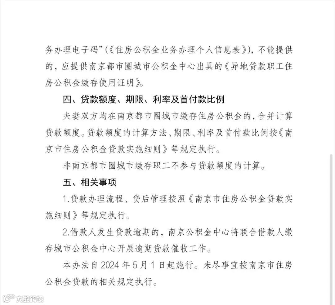
1.南京都市圈其他城市按规定缴存住房公积金的在职职工,在南京市行政区域范围内购买自住住房,向南京住房公积金管理中心申请住房公积金贷款,南京住房公积金管理中心按规定为其发放住房公积金贷款。
2.适用城市包括常州市、镇江市、扬州市、淮安市、芜湖市、马鞍山市、滁州市、宣城市。
3.贷款额度:夫妻双方均在南京都市圈城市缴存住房公积金的,合并计算贷款额度。非南京都市圈城市缴存职工不参与贷款额度的计算。目前南京住房公积金贷款的最高贷款额度为:首次和第二次使用住房公积金贷款,购买首套和第二套住房均为50万元/人、100万元/户。多子女家庭(有两个及以上未成年子女)的,首次使用住房公积金贷款购买首套住房为60万元/人、120万元/户。
4.贷款申请条件、材料、流程及贷后管理等事项按照本次实施办法和《南京市住房公积金贷款实施细则》等规定执行。
关于调整南京市住房公积金
南京都市圈购房还贷提取政策的政策解读
一、出台背景
为进一步推进南京都市圈一体化高质量发展,推动区域内住房公积金业务和服务深度融合,4月25日,南京都市圈住房公积金一体化发展合作会议在南京召开。会上,南京都市圈成员城市住房公积金管理中心共同签署了《南京都市圈住房公积金一体化发展合作协议》。根据《协议》,为实现南京市缴存职工在南京都市圈城市购房享受住房公积金提取同城化待遇,特制定本政策。
二、主要内容
南京市缴存职工在南京都市圈其他城市购买自住住房,可以参照在南京本市购房情况办理住房公积金购房提取和还贷提取,不受缴存职工工作地和户籍地的限制。
1.政策适用城市包括常州市、镇江市、扬州市、淮安市、芜湖市、马鞍山市、滁州市、宣城市。
2.南京市缴存职工在上述城市购买自住住房的,取消原政策要求购房所在地应当是职工(配偶)工作地或户籍地的限制,参照在南京本市购房情况办理住房公积金购房提取和还贷提取,不再查验工作地或户籍地材料。
3.房屋套数和购房提取次数按购房地城市单独计算。
来源:南京住房公积金管理中心
编辑:宁宁
责编:聂龙妃

