万方科慧
2019年,中国国家自然科学基金委(NSFC)确立了新时期科学基金体系的三大改革目标,“基于四类科学问题属性分类的资助导向”便是其中之一。
那在2020年的申报中,“科学问题属性”该如何选?800字的选择理由,该怎么写呢?有没有实例可以参考?
福利来了!!
为使广大申请人准确理解和把握“鼓励探索、突出原创”、“聚焦前沿、独辟蹊径”、“需求牵引、突破瓶颈”、“共性导向、交叉融通”四类科学问题属性的具体内涵,根据科学基金深化改革工作要求,NSFC围绕着这四类科学问题属性,根据工程与材料科学部、信息科学部、生命科学部、数理科学部、化学科学部、地球科学部、管理科学部、医学科学部8个科学部的资助工作特点,编制了四类科学问题属性典型案例库,共计83个典型案例,供申请人在选择科学问题属性时参考。申请人访问NSFC“科学基金网络信息系统”,登录之后,点击“在线申请”就可以在下图页面中看到“案例文件”。
小编对这些案例进行了初步的梳理,“鼓励探索、突出原创”案例19个;“聚焦前沿、独辟蹊径”案例21个;“需求牵引、突破瓶颈”案例24个;“共性导向、交叉融通”案例19个。
各学科部各类科学问题属性案例分布表
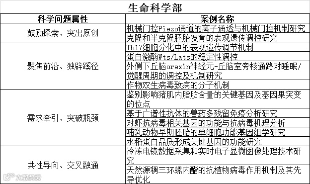
为方便各用户快速了解各科学部各科学问题属性项目情况,小编特意整理了各科学部四类科学属性问题典型案例项目名称(PS:化学科学部暂未公布案例项目名称,暂未统计)及案例的PDF版本。
如需完整的四类科学属性问题典型案例简表,可前往公众号后台输入“案例简表”即可快速获取哦!
如需获取案例PDF版本,可前往公众号后台输入“案例PDF”即可快速获取哦!
生命科学部各类科学问题属性案例简表概况
发现了这些案例,如果您还想了解更多关于这些项目的信息,怎么办?可前往万方科慧平台→检索项目→查看项目详情!
小编以中国自科基金委生命科学部“聚焦前沿,独辟蹊径”科学问题属性案例“Th17细胞分化中的表观遗传调节机制”为例:
step1 快速检索
step2 定位项目
step3 查看项目详情
怎么样,有没有拨动你的心弦?
面对疫情,限时的免费试用福利等着你呢。还等什么,赶紧来吧!赶紧访问“万方科慧”官网http://scifund.wanfangdata.com.cn/,注册之后,前往个人中心开通“30天(疫情期免费)”即可获得免费福利,机不可失失不再来!
了解更多科慧服务,欢迎随时联系我们!
联系电话:400-0115-888
客服邮箱:service@wanfangdata.com.cn
本文为万方科慧定制

