
毕业论文写作规范系列 售后来啦!
算下日子,目前应该到了毕业生完成论文开始着手进行查重的阶段。论文查重一直以来都是广大师生非常关注的话题,尤其对于在毕业阶段首次接触查重这件事情的学生们来说,论文查重甚至还有些……神秘。所以本文将从多个方面对论文查重进行解读。
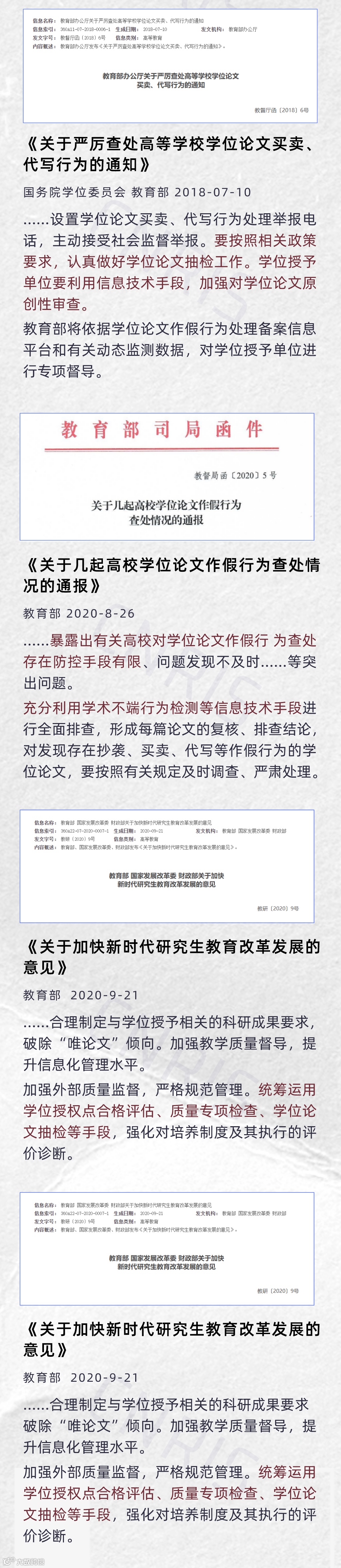
毕业论文查重是考核学生掌握专业知识的重要途径,也是当前学生毕业考核与学位评定的重要依据之一。
除此以外,论文查重这一约束机制在促使学生通过自己所学知识获得原创研究成果的同时,锻炼了学生的独立分析能力。
另一方面,查重措施意在培养学生的科研诚信意识,尊重他人的劳动成果,保护知识产权作者的合法权益,为营造风清气正的科研学术环境带来助益。
拓展链接:
速领:应届毕业生免费查重福利
了解不同类型文献正确引用规范,读这一篇就够了
