1►
会议简介
智能化时代的到来,为科技信息资源管理和服务提出了新的要求,为科技情报事业的发展提出了新的挑战,如何以新的理念、技术和方法促进智慧情报发展、助力产业智能服务,整合优势资源实现产业生态优势互补、合作共赢,共同打造全新的智享生态,成为业界关注的重要问题。
中国科学技术信息研究所为促进科技信息资源共享与服务、大数据与情报工程等领域的交流,已成功举办14届中国科技信息资源管理与服务年会(COINFO),共有将近3000名专家学者和博硕士研究生出席了会议,在业界已经产生了广泛的影响。
为促进智慧与情报的深度融合,加强产业情报各界交流,中国科学技术信息研究所拟于2022年11月3日-4日召开“2022年中国科技信息资源管理与服务年会(COINFO 2022)”。本次会议主题为“智慧情报·智能服务·智享生态”,共同研讨新环境下智慧科技情报、智能产业服务与智享生态赋能开放合作等热点问题。热忱欢迎各位专家学者、产业领域研究者、产业管理从业者参会。
2►
会议主题
(一)大会报告
大会主题:智慧情报·智能服务·智享生态
(二)分论坛报告
分论坛一:新时代下智慧情报的新理念、新技术、新方法
分论坛二:智慧情报助力产业智能服务的探索与实践
分论坛三:构建全新智享生态赋能开放合作
3►
会议事项
(一)会议时间
2022年11月3-4日
(二)参加人员
政府科技管理部门、高校科研院所、企业智库等相关专家。
(三)会议形式
设立线下会场,线上同步直播。
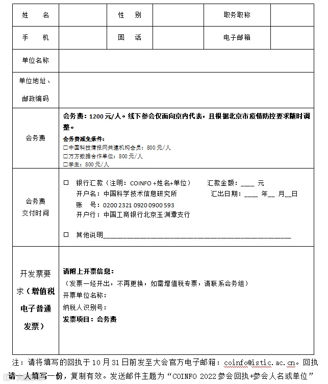
(四)收费标准
会议费1200元/人,满足以下条件给予减免:
(1)中国科技情报网共建机构会员:800元/人;
(2)万方数据合作单位:800元/人;
(3)学生(凭学生证参会):800元/人。
(五)大会组委会
联系地点:北京市海淀区复兴路15号中国科学技术信息研究所(100038)
联系电话及联系人:010-58882014 曹悦 010-58882034 金文芊
大会电子邮箱:coinfo@istic.ac.cn
4►
报名事宜
(1)请各单位参会人员填写参会回执(下载详见文末),并按照相应收费标准,将会议费汇款至以下账户。
开户名:中国科学技术信息研究所
账 号:0200232109200900593
开户行:中国工商银行北京玉渊潭支行
汇款时请备注: COINFO + 姓名+单位
(2)请于2022年10月31日前完成报名,同时将参会回执及汇款证明发送E-mail至大会官方电子邮箱coinfo@istic.ac.cn。发送邮件主题为“COINFO 2022参会回执+参会人名或单位”。
5►
会议小编
欢迎加入会议交流群,入群请联系会议小编。
小编二维码1
小编二维码2
附件:参会回执

扫码下载参会回执


