科情智库
中国科学技术信息研究所(以下简称“中信所”)是科学技术部直属的国家级公益类科技信息研究机构。定位于“为科技部等政府部门提供决策支持,为科技创新主体提供全方位的信息服务;成为全国科技信息领域的共享管理与服务中心、学术中心、人才培养中心和网络技术研究推广中心,成为国家科技创新体系的重要支撑,并在全国科技信息系统中发挥指导和示范作用”。
成立67年来,中信所积极发挥科技创新智库作用,承担着国家和省部级重大研究项目,培养造就了一批高水平创新型青年人才。自2002年获批成为具有独立招收资格的国内首家“图书情报与档案管理”学科博士后科研工作站以来,分别在2010、2015、2020年度被评为全国优秀博士后科研工作站。
2023年度中信所拟在“面向重点领域的产业和创新态势研究”等21个岗位,公开招收30位博士后研究人员,欢迎符合条件的博士生申请入站。
招收条件
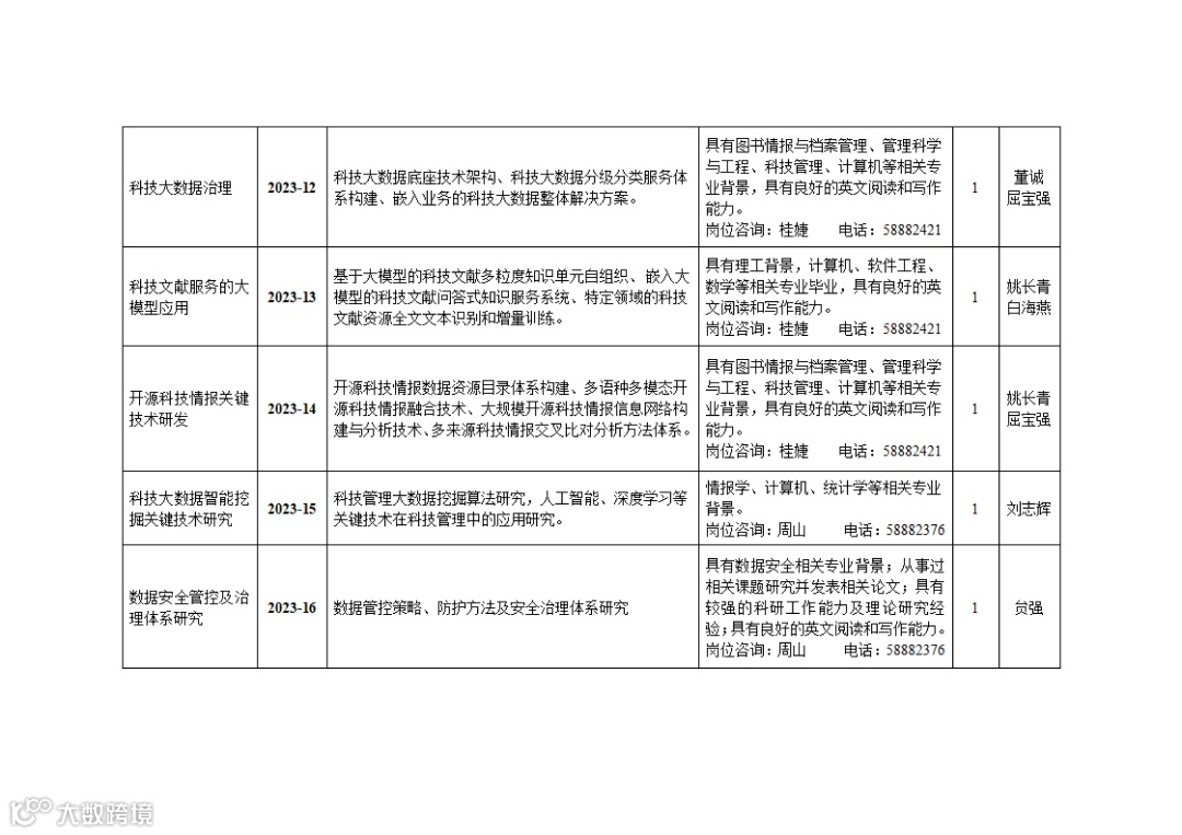
招收计划
招收流程
福利待遇
联系方式
附件下载
中国科学技术信息研究所
博士后科研工作站
2023年4月21日

