
11日,交通运输部举行新闻发布会表示,今年将实现全国260个地级以上城市交通一卡通互联互通。

乘客持带有“交通联合”标志的交通一卡通,可在已实现互联互通城市的地铁和公交使用。乘客原有的非“交通联合”卡,可按当地政策退换为交通联合卡后实现异地使用。

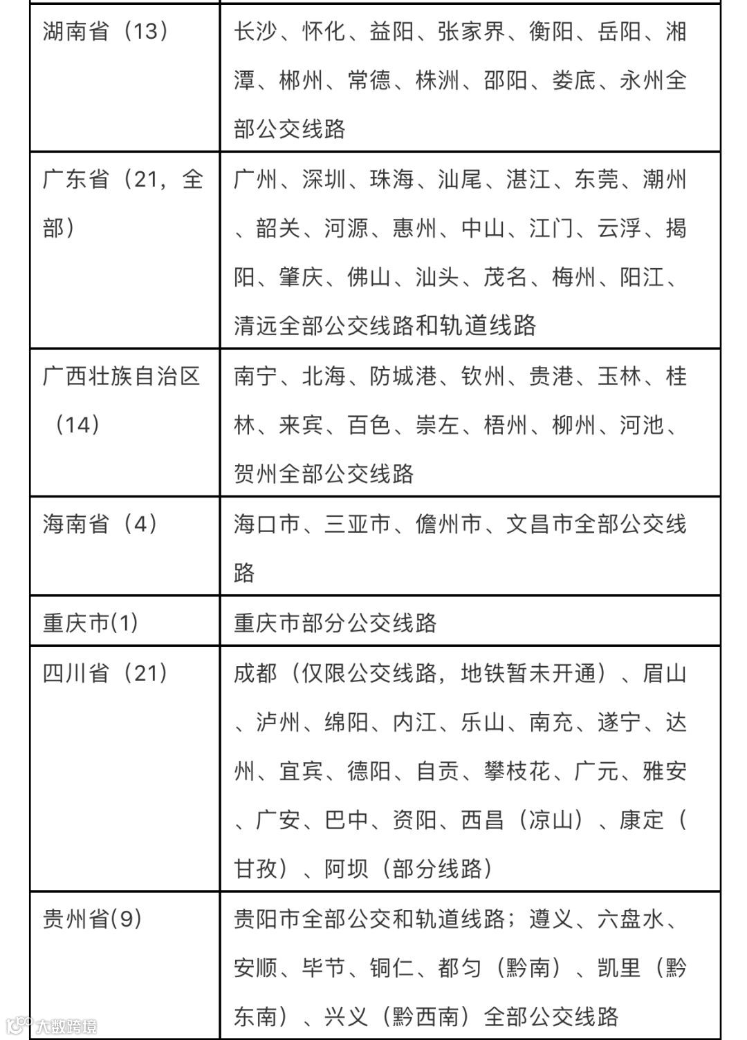
据了解,目前已有这些地级以上城市实现交通一卡通互联互通。


数据来源/交通联合一卡通微信公号
因北京市交通一卡通系统正处于升级调试阶段,目前北京公交系统暂支持全国50个城市的交通一卡通刷卡使用,城市轨道交通系统暂支持全国188个城市的交通一卡通刷卡使用。
来源:阿克苏市零距离

如果喜欢我们的文章请动动手指分享吧!
点击右上角>>>分享到朋友圈/转发给朋友
点击右上角查看公众号>>>查看历史记录
点击右上角查看官方微信号>>>关注
微信号搜索>>>“akszcw”
“阿克苏之窗”微信公众平台,由亚洲中心时报驻阿克苏记者站主办。
联系电话:2143815( 徐先生) 2129879(康先生)

