
华为:顶尖人才年薪200万
高薪招揽人才不停歇。
华为的人才战略不为动荡的外部环境所改变。它继续以高薪吸引世界范围的顶尖人才进入公司。
6月20日,华为创始人任正非在EMT一次会议中说道,今年华为将从全世界招进20-30名天才少年,明年从世界范围招进200-300名天才少年。
此前,任正非就表示要和谷歌等美国科技巨头争夺人才,华为对人才的尊重和高薪成为吸引力之一。
7月23日,华为内部发文公布了8名顶尖学生的年薪方案,这8名人员全部为2019届应届顶尖学生,其年薪的最低为89.6万元,最高为201万元。
网友:“要不要考虑辞职去读个博呢?”
此举立即引发网友围观,网友直呼:读书有什么用?上大学有什么用?请看图说话!

有网友羡慕:“一个月的收入差不多是我一辈子的收入了!”“要不要考虑辞职去读个博呢?”





任正非还表示:“这些天才少年就像’泥鳅’一样,钻活我们的组织,激活我们的队伍。未来3-5年,相信我们公司会焕然一新,全部’换枪换炮’,一定要打赢这场’战争。”
而打赢战争靠的就是人才。
对于此次的薪酬,华为内部人士向21世纪经济报道记者表示,整体上大家都支持高薪吸引人才的政策,相比此前博士的薪酬有不少的提升,对于人才来说,运气也很重要。
面对华为面临的不确定环境,任正非此前表示,公司每个体系都要调整到冲锋状态,不要有条条框框,发挥所有人的聪明才智,英勇作战,努力向前冲。华为公司未来要拖着这个世界往前走,自己创造标准,只要能做成世界最先进,那我们就是标准,别人都会向我们靠拢。
华为最新发布的薪酬方案
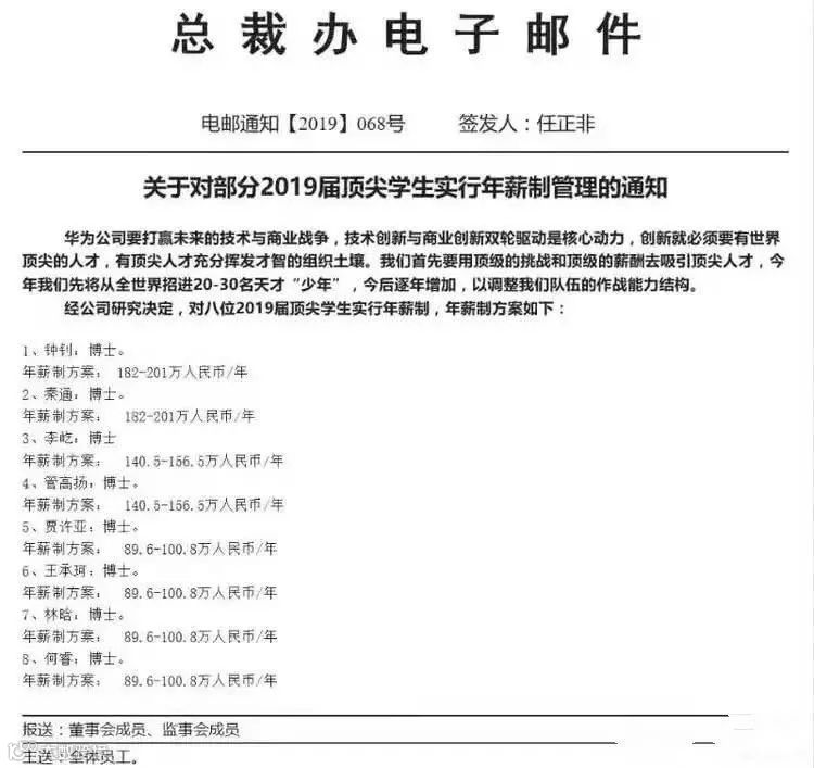
关于对部分2019届顶尖学生实行年薪制管理的通知
华为公司要打赢未来的技术与商业战争,技术创新与商业创新双轮驱动是核心动力,创新就必须要有世界顶尖的人才,有顶尖人才充分挥发才智的组织土壤,我们首先要用顶级的挑战和顶级的薪酬去吸引顶尖人才,今年我们先将从全世界招进20-30名天才“少年”,今后逐年增加,以调整我们队伍的作战能力结构。经公司研究决定,对八位2019届顶尖学生实行年薪制,年薪制方案如下:
1、钟钊,博士
年薪制方案:182-201万人民币/年
2、秦通,博士
年薪制方案,182-201万人民币/年
3、李屹,博士
年薪制方案,140.5-156.5万人民币/年
4、管高扬,博士
年薪制方案:140.5-156.5万人民币/年
5、贾许亚,博士
年薪制方案:89.6-100.8万人民币/年
6、王承珂,博士
年薪制方案:89.6-100.8万人民币/年
7、林晗,博士
年薪制方案,89.6-100.8万人民币/年
8、何睿,博士
年薪制方案:89.6-100.8万人民币/年
据北京青年报,2017年华为员工人均年薪酬为68.9万元,而2016年的人均薪酬为59.6万元。一年间,每人平均年薪增长了9.3万元。
不过,高薪的背后也意味着辛苦付出。
去年1月,几家机构联合发布的数据显示,2016年,华为平均工作日加班时间达3.96小时,超过腾讯、阿里巴巴等互联网企业,位居榜首。
任正非:将从全世界招天才少年
薪酬比谷歌高
6月27日,华为内部的心声社区挂出任正非6月20日在公司EMT(经营管理团队)《20分钟》的讲话。
任正非表示,华为公司未来要拖着这个世界往前走,自己创造标准,“只要能做成世界最先进,那我们就是标准,别人都会向我们靠拢。”

任正非讲话全文如下:
公司每个体系都要调整到冲锋桩体,不要有条条框框,发挥所有人的聪明才智,英勇作战,努力向前冲,华为公司未来要拖着这个世界向前走,自己创造标准,只要能做成世界最先进,那我们就是标准,别人都会向我们靠拢。
今年我们将从全世界招进20-30名天才少年,明年我们还想从世界范围招进200-300名。这些天才少年就像‘泥鳅’一样,钻活我们的组织,激活我们的队伍。
未来3-5年,相信我们公司会焕然一新,全部“换枪换炮”,一定要打赢这场“战争”,靠什么?靠你们。
根据华为提供的数据,华为拥有包括700多个数学家、800多个物理学家、120多个化学家,还有15000人在从事基础研究,以及6万多产品研发人员。同时,华为还与全球300多所高校、900多家研究机构和公司有合作,实施了7840个项目,已投资18亿美元,签署了对外付费的研发合作合同达1000多份。

任正非表示:
“按照原定计划,明年要超过1500亿美元,现在看明年预计还是保持1000亿美元左右。”他说道。“我们照样热火朝天地生产,员工人数从18.8万人扩展到19.4万人。为什么增加这么多人?需要研发、供应、销售、服务等非常多的人去进行版本切换。七、八月份还要进来1万多应届生,我们还是在困难中发展,没有停下来。”
任正非表示,欢迎大家到华为来,但入职华为也是有门槛的。华为大学有一个考试系统,有大量的考试题目,首先要通过考试,才有面试机会。比如,你在世界计算机竞赛拿了金牌,工资可能是通常入职水平的5倍、6倍。每年世界上产生40个金牌获得者,我们今年挖了一批进来,薪酬定得比谷歌还高。今年进了一些少年天才,明年会有更多的少年天才涌向我们。
但同时任正非也提到,公司原则上不招美国人。只要有美国的身份、有绿卡、有美国永久居住权,就可能有美国成分,就要接受长臂管辖。
“美国这个国家的实力不是土地,是人才。我们向美国学习什么?吸引人才。未来会有非常多的优秀人才进华为来。”
来源:未来十年

如果喜欢我们的文章请动动手指分享吧!
点击右上角>>>分享到朋友圈/转发给朋友
点击右上角查看公众号>>>查看历史记录
点击右上角查看官方微信号>>>关注
微信号搜索>>>“akszcw”
“阿克苏之窗”微信公众平台,由亚洲中心时报
驻阿克苏记者站主办。
联系电话:2143815( 徐先生) 2129879(康先生)

