
近日,一篇题为《针对性护理干预在子宫肌瘤围手术期的情绪和生活质量临床应用效果》的论文被网友热议。论文称选取的子宫肌瘤患者中含男性,引发质疑。
5月5日,山东大学齐鲁医院发布情况说明称,网传论文存在学术不端问题。齐鲁医院依规依纪给予护士霍某某记过处分、降级处理,取消其五年内各类晋级晋升等资格。

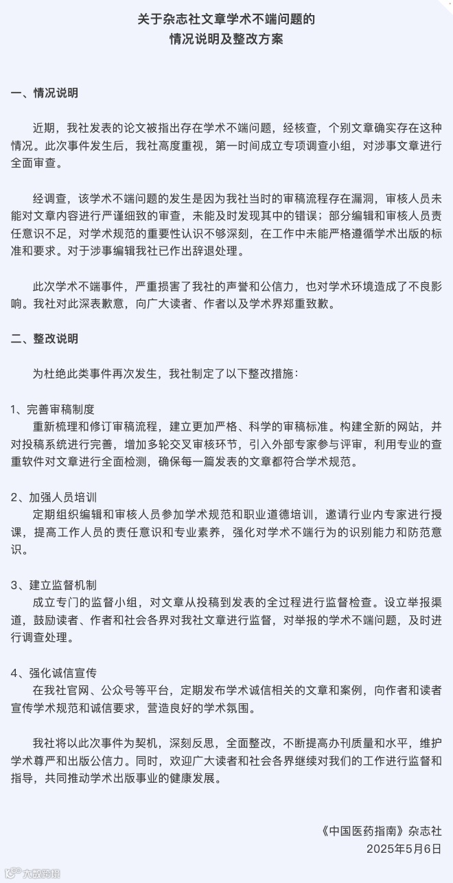
5月6日,《中国医药指南》杂志社在其官网发布《关于学术不端的声明》,称对涉事编辑已作出辞退处理,并制定了整改措施。
声明称,经调查,该学术不端问题的发生是因为当时的审稿流程存在漏洞,审核人员未能对文章内容进行严谨细致的审查,未能及时发现其中的错误;部分编辑和审核人员责任意识不足,对学术规范的重要性认识不够深刻,在工作中未能严格遵循学术出版的标准和要求。对于涉事编辑已作出辞退处理。

编辑:林力
责编:聂龙妃

