今年春节假期时间为,2月15日0时到2月23日24时,2月10日,“江苏路网”微信公众号发布《2026年春节江苏省国省道路网出行服务指南》,指南涵盖了通行环境、流量预测、拥堵预警与出行提示四个部分。
其中需要注意的是,春节期间,全省高速公路共有17个收费站因施工临时关闭,主要分布在G15沈海高速、G4221沪武高速、S19通锡高速、S23靖张高速等高速上,请提前规划好出行路线。
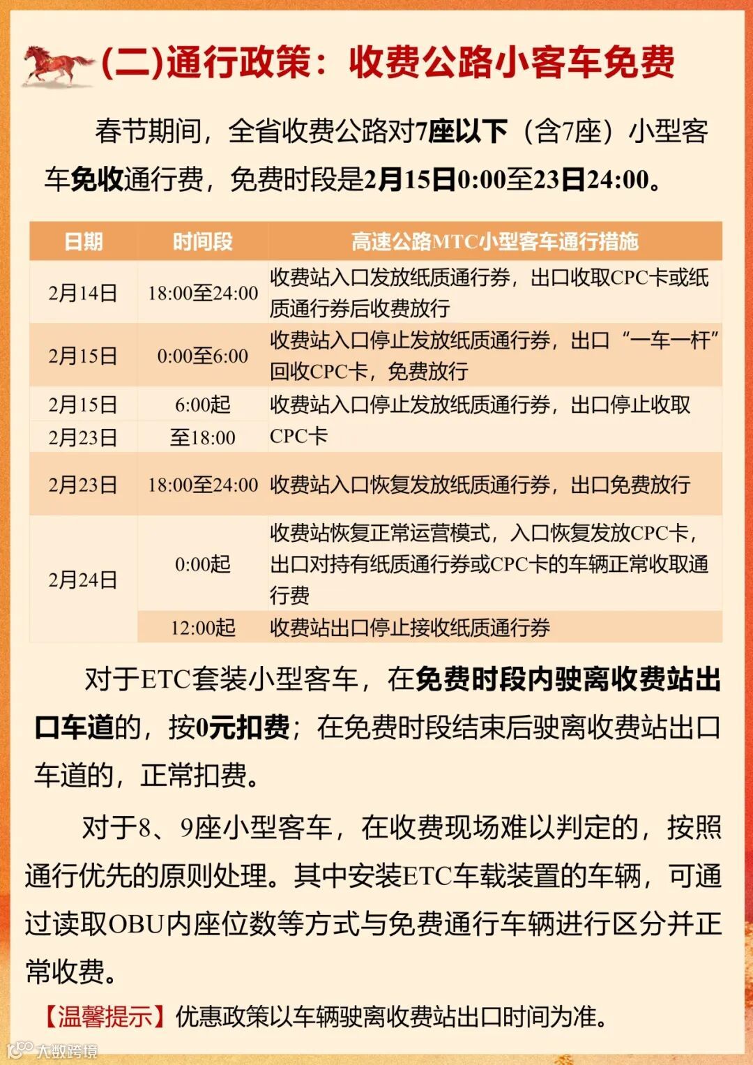
具体拥堵提示、限行路段、交通管制路段请看全文:
当行驶过程中出现突发情况时
"车靠边、人撤离、即报警"
也可拨打96777、12328求助
交警等救援人员到达现场前
要在故障车后方摆放警示标志
人员撤离至安全区域
各位市民朋友们
请提前规划好出行路线
安全驾驶



校对:孔莹莹
审核:陈国青

