大数跨境
0
0

新光光电董事长康为民被实施留置措施

新光光电董事长康为民被实施留置措施 南京晨报
2025-09-28
2

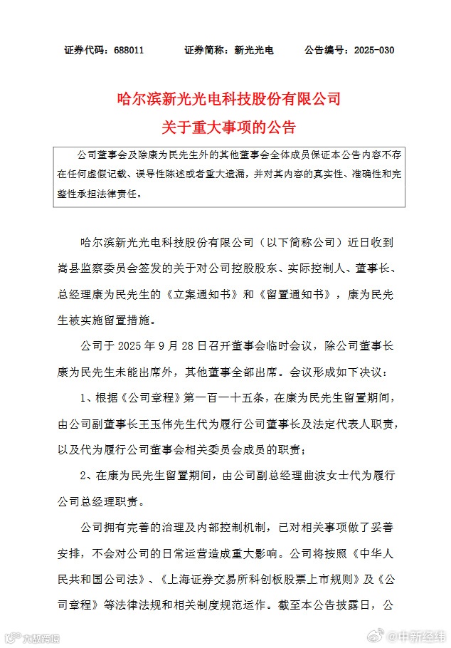
9月28日,新光光电公告称,公司近日收到嵩县监察委员会签发的关于对公司控股股东、实际控制人、董事长、总经理康为民的《立案通知书》和《留置通知书》,康为民被实施留置措施。公司已召开董事会临时会议,由副董事长王玉伟代为履行董事长及法定代表人职责,由副总经理曲波代为履行总经理职责。公司控制权未发生变化,董事会运作正常,生产经营秩序正常。

图片
来源:中新经纬

编辑:林力

责编高文玉

【声明】内容源于网络
0
0
南京晨报
品牌铸就平台,关注南京晨报,带您走进新阅读时代。
内容 5826
粉丝 0
南京晨报 品牌铸就平台,关注南京晨报,带您走进新阅读时代。
总阅读326
粉丝0
内容5.8k