栖霞山
军事研学营
这个暑假,让孩子“野”一次!
当手机电量取代了奔跑的汗水,
当补习班的试卷淹没了山野的呼唤——
是时候,给孩子一场真正的成长冒险了!
栖霞山军事研学营,五天四夜,
不是温室里的呵护,而是战场的号角!
在这里,稚气化作坚毅,依赖变成担当,
迷彩服上沾满泥土,才是少年最酷的勋章!
■
01 活动地点
栖霞山:少年蜕变的天然战场
栖霞山,金陵城外的“军事教科书”——
层峦叠嶂是战术演练的沙盘,
古木参天是隐蔽行动的屏障,
溪流与岩壁藏着野外求生的密码,
每一寸土地都浸染着历史的铁血豪情。
这里,没有虚拟的英雄,
只有真实的汗水、呐喊,和一群少年热血的回响!
■
02 活动亮点
五大硬核体验,解锁超能少年
🔥 军事魂:军姿如松、夜行如豹,从CS对抗到战术手语,体验“一日为兵,终生为荣”的热血!
🌿 荒野力:钻木取火、净化脏水、密林辨向——没有手机导航,靠双手也能征服自然!
🤝 团队脑:红蓝厮杀、信任背摔、伤员转运,没有孤胆英雄,只有生死与共的战友!
💡 领袖范:攻防箭指挥官、战术复盘会,在成败中学会:真正的强者,永远带着团队赢!
🆘 生命课:心肺复苏、止血包扎,一堂比奥数更重要的课:你的双手,能救命!
■
03 为什么选择我们?
答案藏在孩子的蜕变里
在这里,成长不是口号,而是刻进骨血的勋章;
蜕变不是偶然,
是每一次咬牙坚持后的破茧重生!
✅ 撕掉“玻璃心”标签:
· 5天戒掉懒觉,10公里突破体能极限,扛过40℃烈日训练——
· 从此面对困难,只有三个字:“我能行!”
✅ 种下家国信仰的种子
· 军营日记里写满对军人的敬意,篝火晚会上高唱《强军战歌》——
· 少年的心里,从此住着一个英雄梦。
✅ 收获一辈子的“战友情”
· 一起匍匐过泥地,一起挨过教官的训,
· 这群同甘共苦的伙伴,会是青春最铁的兄弟!
■
04 活动内容
从菜鸟到战士的终极副本
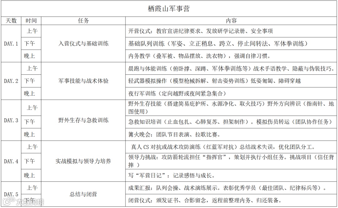
DAY1 | 入营初体验
上午:迷彩加身,英姿初现
🔹 穿上营服,领取专属装备,从这一刻起,菜鸟新兵正式“入伍”!
🔹 开营仪式:教官铿锵训话、签署“军令状”、领取研学手册,纪律意识从第一秒扎根!
下午:纪律第一课,团队初碰撞
🔹户外军姿特训:站如松、行如风,用挺拔身姿诠释“小军人”的初成长;
🔹 破冰行动:分组设计热血队名、口号,用脑洞和笑声打破陌生壁垒!
晚上:军营生活初体验
🔹教官手把手教学“豆腐块军被”,物品摆放精确到厘米,强迫症看了都佩服;
🔹 熄灯前悄悄话:写下行军日记第一页——“原来我比想象中更能坚持!”
DAY2 | 技能觉醒日
上午:晨光中的铁血特训
🔹 6:30 吹响冲锋号!3公里晨跑+军体拳训练,唤醒沉睡的肌肉;
🔹 战术手语密训:无声指挥、隐蔽伪装,学会像特种兵一样思考!
下午:枪械与热血的交响曲
🔹 HK416仿真突击步枪拆解教学,从“手残党”进阶“机械小达人”;
🔹 真人CS预演:卧倒、瞄准、三点一线,射击姿势帅到自带BGM!
晚上:暗夜行动,见证胆量
🔹 夜行军挑战:低姿匍匐、穿越障碍网,黑暗中突破恐惧极限;
🔹 星空分享会:围坐畅谈“我心中的英雄”,眼里闪着光,心里燃着火!
DAY3 | 荒野求生记
上午:丛林贝爷养成计划
🔹 野外庇护所搭建:树枝、绳索、防水布,废墟中造出安全堡垒;
🔹 荒野生存课:钻木取火、净水实验,解锁“手作达人”隐藏技能!
下午:战地天使速成班
🔹 急救实战:三角巾止血、CPR急救,用双手守护战友生命线;
🔹 团队生死时速:自制担架、转运“伤员”,崎岖山路走出战友情!
晚上:篝火与星光下的狂欢
🔹 烤棉花糖、唱军歌、演小品,才艺?搞笑?这里没有评判只有掌声;
🔹 悄悄把战友名字写进日记:“原来合作比单打独斗酷100倍!”
DAY4 | 巅峰对抗赛
上午:红蓝厮杀,智勇双全
🔹 真人CS终极对决:丛林伏击、据点攻防,输赢不重要,战术复盘才是王道;
🔹 教官灵魂拷问:“为什么受伤的总是你?”——学会用脑子打仗!
下午:领导力爆发时刻
🔹 攻防箭挑战:轮流当指挥官,排兵布阵、火力分配,决策失误?全员俯卧撑伺候!
🔹 信任背摔:闭眼倒下的瞬间,终于明白什么是“过命兄弟”!
晚上:军营最后的夜
🔹 手榴弹投掷教学:六七式木柄弹握在手,中二之魂熊熊燃烧;
🔹 日记写满不舍:“明天,爸妈会认出这个黑了三度的我吗?”
DAY5 | 荣耀加冕日
上午:阅兵场上的高光时刻
🔹 队列会操:正步踢出雷霆气势,爸妈手机拍到内存爆炸;
🔹 战术演练展示:CS战术复盘、急救情景剧,成长看得见!
下午:告别与启程
🔹 颁发“战损版”荣誉证书(泥脚印是独家勋章);
🔹 归还装备时轻声请求:“迷彩服上的泥点,能不能留着当纪念章?”
■
05 报名详情
抢占席位,即刻出征!
招募对象:
8-14岁敢挑战、不怕输的硬核少年
(仅25席!先到先得)
活动费用
1280元 / 人(独立多日营)
费用包含:门票、餐饮费、住宿费、人员成本物资、活动体验项目、活动意外险、策划等另赠送两套速干衣。
费用不含:出营期间产生的个人消费。
营期安排
第一期:6月23日——6月27日
第二期:7月07日——7月11日
第三期:7月21日——7月25日
第四期:8月04日——8月08日
第五期:8月18日——8月22日
集合地点
南京市栖霞山风景区西门
■
06 物品清单
小勇士们需要在家长协助下准备
•
必备物品:
1.夏季便衣(夏季清爽服装皆可)
2.裤子(以舒适为主)
3.袜子
4.防晒衣
5.拖鞋
6.内衣裤(建议天天更换)
7.睡衣(室内睡觉时穿,以舒适为主)
8.衣架(衣服洗净时使用)
•
生活用品:
1.洗漱用品(牙刷、牙膏、杯子、梳子、毛巾、浴巾)
2.水杯(日常饮水使用)
3.洗漱用品(洗发水、沐浴露等,根据个人习惯携带)
4.防蚊虫用品(防蚊水/止痒露或驱蚊手环等)
5.电子产品(电话手表,充电器等根据个人情况携带)
6.护肤品(防晒霜、润肤露等根据个人情况携带)
7.其他物品(湿巾、口罩、纸巾等根据个人情况携带)
•
其他:
1.行李箱(收纳个人行李,建议不超过26寸)
2.女生用品(皮筋、梳子)
3.物品清单打印纸质版(方便孩子收拾行李时核对)
* 孩子自己的行李请不要完全替他整理,可以从旁协助打印清单给孩子,可以让孩子更清楚的知道需要带些什么,学会放手,他会成长的更快。
■
07 活动须知
入营必读,安全与成长同行
01 关于退改的规定
· 开营前20天取消,全额退款;
· 开营前15—19天,退还80%夏令营费用;
· 开营前7—14天,退还60%夏令营费用;
· 开营前2—6天。退还40%夏令营费用;
· 开营前1天取消,视作自动放弃行程,不予退款。
· 如遇不可抗力因素(天气、自然灾害等),而导致活动无法正常进行,双方不承担责任,营员可申请退款,或延期至下次活动。
02 健康与安全
· 请提前告知领队老师:营员的致敏物、病史及身体特殊状况等个人情况;
· 户外活动中,孩子偶尔会出现磕磕碰碰等轻微小伤事件,很难避免,老师们会尽最大努力保障孩子不出现大的意外伤病,还请大家互相理解和支持。
03 其他提示
· 活动成营后,会建立专门的活动群,沟通具体活动事宜。
· 活动中拍摄的活动照片、视频等相关影像资料,在不诋毁、污损、借用给别人的前提下,在我们的宣传渠道上享有使用权;如有异议请与我们联系。
这个夏天,让孩子暂别舒适圈!
在栖霞山的晨光与暮色中,
用汗水书写成长,用坚毅定义青春!
详情请咨询客服

(关注我们不迷路)
编辑:蔡晖、校对:夏丹丹、审核:李惠
图文如需转载请注明来源“南京栖霞山(ID:njsqxs)”。如有其他问题请联系后台编辑,我们一定会及时审核处理。





