2015年江苏省高等学校大学生实践创新训练计划立项项目近日揭晓。我校在认真申报、领导专家严格评审的基础上,遴选《基于开放式景区视角下的景区质量管控研究——以南京玄武湖景区为例》等15个项目申报2015年江苏省大学生实践创新训练计划立项项目,经江苏省教育厅组织有关专家评审,我校申报的15个大学生实践创新训练计划项目均顺利获得立项,具体立项名单如下:

上述项目开始时间为2015年6月,完成时间为2016年6月。请各有关院系老师高度重视,加强训练计划立项项目的组织管理和过程指导,保证取得实效。
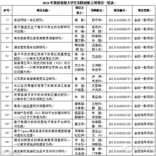
南京旅游职业学院2015年江苏省高等学校大学生实践创新训练计划立项项目近日揭晓。我校在认真申报、领导专家严格评审的基础上,遴选《基于开放式景区视角下的景区质量管控研究——以南京玄武湖景区为例》等15个项目申报2015年江苏省大学生实践创新训练计划立项项目,经江苏省教育厅组织有关专家评审,我校申报的15个大学生实践创新训练计划项目均顺利获得立项,具体立项名单如下:

上述项目开始时间为2015年6月,完成时间为2016年6月。请各有关院系老师高度重视,加强训练计划立项项目的组织管理和过程指导,保证取得实效。