搜索
首页
大数快讯
大数活动
服务超市
文章专题
出海平台
流量密码
出海蓝图
产业赛道
物流仓储
跨境支付
选品策略
实操手册
报告
跨企查
百科
导航
知识体系
工具箱
更多
找货源
跨境招聘
DeepSeek
首页
>
化妆品不能宣称“去皱”/珀莱雅营销“翻车”丨美尚资讯
>
0
0
化妆品不能宣称“去皱”/珀莱雅营销“翻车”丨美尚资讯
仪美尚YMS
2024-03-09
1
美尚资讯
美尚资讯
美妆
珀莱雅妇女节
营销
“
翻车
”
3月4日,珀莱雅提前开启妇女节营销策划,在社媒平台发布了“性别不是边界线 偏见才是”话题,并找来5位用户分享自己生活中面对“偏见”时的真实感受。其中,有两位用户为男性,分享的是男性视角叙事。该文案引发网友热议,“此举无异于
母亲节
宣传父亲辛苦了”。
随后,珀莱雅在微博评论区回应称“
珀莱雅聚焦的是性别偏见,包含女性和男性在内的性别平等。
这也是珀莱雅和别的品牌在三八表达上的不同之处。”
目前,引发舆情的物料已经被珀莱雅删除。
骆王宇起诉希妍萃CSS品牌
近日,“
油橄榄精华产品内不含油橄榄
”一事仍在持续发酵中。3月1日,“希妍萃”(CSS)在其官方抖音回应称,“产品合法合规且有效”“购买不超过15天的消费者可退款退货”。
3月2日,曾带货
CSS产品的美妆博主
骆王宇发布视频表示,自己已经起诉品牌方,“赢了,CSS赔钱,输了,我赔钱。”同时,
骆王
宇
还对大虎课代表送检选取的样品提出疑问,或暗指其通过拉踩CSS的方式为ALRA打广告。此日,大虎课代表再度回应,表示“之前没有接过,未来也不会接测出问题的6款产品的广告”,并质疑骆王宇团队的
选品
问题
。
娃哈哈旗下日化公司注销
国家企业信用信息公示系统显示,
杭州
娃哈哈蜜胜日化有限公司企业状态由存续变更为注销,注销原因为决议解散。据此前报道,娃哈哈曾于2022年跨界推出AD钙儿童牙膏和洗衣凝珠,产品包装即显示委托方为杭州娃哈哈蜜胜日化有限公司
。
Only Write独写母公司库存彩妆被拍卖
3月6日,全国企业破产重整案件信息网发布一则关于美妆集合店Only Write独写母公司杭州博物品牌管理有限公司的竞买公告。
公告显示,该公司管理人将于2024年3月20日至3月21日在
阿里
资产破产拍卖平台进行公开拍卖
活动
,本次拍卖标的物主要为彩妆类化妆品,起拍价为141.11万元人民币,每次增价幅度为1000元人民币。公告中还特别提到,因已停产停业,拍卖标的物存放
时间
较久,可能存在数量或种类缺失、
质量
不佳等情况
。
德之馨换帅
近日,德之馨(Symrise)官网宣布,公司首席执行官Heinz-Jürgen Bertram在任职15年后辞职。Jean-Yves Parisot将担任新任首席执行官,目前Jean-Yves Parisot担任 Symrise执行委员会成员,负责风味、营养和健康部门。据悉,在加入德之馨之前,Jean-Yves Parisot曾在辉瑞、Danisco、液化空气集团等担任全球领导职务。
梵克雅宝香水制造商 “瞄准”中国市场
近日,梵克雅宝香水制造商Inter Parfums发布了针对亚洲市场,特别是中国香水赛道的全新战略规划,集团亚太区首席执行官Renaud Boisson表示,尽管近年来中国消费者逐渐倾向于本土品牌,但Inter Parfums 在2024年还是将目光重点放在中国地区。
又一化妆品新原料备案完成
近日,据国家药监局官网化妆品新原料备案信息,
深圳
华诺生物科技有限公司的新原料“明胶交联聚合物”完成备案,正处于监测期。这是该公司备案的首款新原料。
花王发力护发业务
近日,花王集团表示,已开始对其重点业务之一的头发护理业务进行转型。将于2024年4月2日推出新的护发品牌MELT。花王表示,后续将推出更多新品牌,与此同时,现有品牌Merit、Essential和Segreta 将进行品牌重塑,以增强其品牌影响力,并重组整个护发业务的品牌,通过这些改革,花王将把护发业务发展壮大为增长动力业务
。
又一功效护肤品牌闭店
由皮肤科医生共创的功效护肤品牌“戴摩道克”发布天猫店铺闭店通知,闭店原因为没有通过平台第四次销量考核。该品牌隶属于杭州崧洋生物科技有限公司,曾获水羊股份投资,产品定价为160元-330元。
逸仙电商
首提“女性友好职场”
为了给女性雇员创造更加友好的职场环境,在第114个国际妇女节来临之际,新锐国货美妆集团——逸仙集团正式宣布启动“女性友好职场计划”,并发布
《逸仙集团女性友好职场计划》。
规划从健康关怀、多元
福利
、未来成长三大维度打造逸仙女性友好职场,成为行业内率先提出打造女性友好职场的美妆企业
。
逸仙集团首席市场官孙蕾作为女性管理层代表,她表示“我们必须努力营造一个友好的环境,让每一位女性员工都能充分发挥自己的潜力和价值。”
资本
娇韵诗集团斥10亿收购豪华酒店股份
3月4日,娇韵诗集团所有者Courtin家族通过其投资公司Famille C Participations,以1.3亿欧元(约合人民币10.22亿元)收购了豪华酒店集团Evok Collection的股份。
Famille C与Evok Collection的合作计划在全球范围内共同发展豪华酒店业务,目标是在五年内拥有和运营15家新酒店。
雅漾母公司卖“子”
雅漾母公司
皮尔
法伯集团将旗下护肤品牌葛莉斯黛Glytone卖给了化妆品企业Clinical Skin。据报道称,该交易的财务条款并未披露,Clinical Skin方称此举是为了扩大其在药妆护肤行业的产品组合。
芭薇股份IPO获批
广东芭薇生物科技股份有限公司(下称“芭薇股份”)向不特定合格投资者公开发行股票并在北交所上市的注册申请收到中国证监会核发的同意注册批复,保荐机构为万联证券,将于近期启动发行工作。
芭薇股份是一家具备护肤、面膜、洗护、彩妆等多品类化妆品生产能力,拥有化妆品独立检测资质,专业为化妆品品牌商提供产品上市前全方位、系统化的
服务
。
财报
上美年营收首破40亿元
近日,韩束母公司上美股份发布了“正面盈利预告”,公告显示,上美股份预计2023年度收入40亿元至42亿元,同比增长49.5%至57%;预计实现归母净利润4.2亿元至4.6亿元,同比增长185.5%至212.7%。
韩束品牌的成功,尤其是其在抖音平台上的强劲表现,为上美股份的业绩增长提供了重要支撑。2024年1-2月,韩束在抖音上的GMV达到14亿元人民币,持续领跑美妆品牌榜单。
莹特丽2023年销售额同比增长20%
3月3日,化妆品制造商莹特丽公布2023年全年业绩
报告
。期内,该集团净销售额为9.88亿欧元(约合人民币77.14亿元),同比增长20%。
按具体业务看,彩妆业务净销售额达5.99亿欧元(约合人民币46.76亿元),同比增长9.5%;护肤业务净销售额达1.58亿欧元(约合人民币12.33亿元),同比增长20.4%。按市场看,在亚洲市场净销售额为1.71亿欧元(约合人民币13.35亿元),增速达到18.3%。
完美日记母公司去年营收34亿
3月6日,逸仙电商发布2023年第四季度和全年业绩报告。财报显示,2023年,逸仙电商全年营收34.14亿元,较去年同期减少7.9%。
逸仙电商表示,营收下滑的主要原因是彩妆品牌净营收减少,但护肤品品牌净营收的增加部分抵消了部分减少。2023年,护肤业务营收达13.8亿元,同比增长11.4%。占总营收的比例进一步提升至40.5%。
汉高集团在中国市场遭遇“滑铁卢”
3月4日,汉高集团(Henkel)发布2023年度财报。报告显示,汉高2023财年销售额达到215.14亿欧元(约合人民币1680.65亿元),较上年同期下降3.9%。其中,亚太地区有机销售额为32.60亿欧元(约合人民币254.67亿元),同比下滑1.5%,是所有地区中唯一负增长的地区。
汉高就此表示,这主要是由于汉高在中国面临严峻的市场环境。2月1日,汉高宣布将收购沙宣品牌及大中华区相关头发护理业务,此举将补充汉高消费品牌在中国本土的业务组合,填补高端零售市场的空白。
香料巨头德之馨年销售额达370亿元
3月6日,香精、香料原料巨头德之馨(Symrise)2023年度财报出炉。2023年财年,销售额达到47.3亿欧元(约合人民币370.04亿元),同比增长2.4%;净收入为3.40亿欧元(约合人民币26.60亿元),同比下降16.2%;净利润为16.92亿欧元(约合人民币132.40亿元),同比增长2.2%。
德之馨首席执行官Heinz-Ju rgen Bertram在财报中表示,尽管受国际形势严峻,运营成本不断上升以及核心市场的高波动性等不利因素的影响,2023年仍是Symise成功增长的一年。
监管
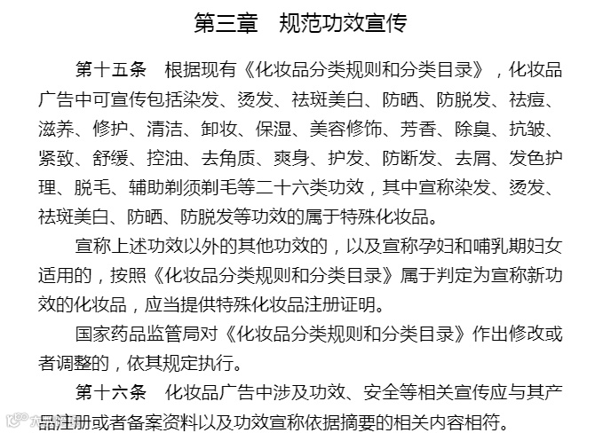
抗皱化妆品不能宣称“去皱”
3月6日,
上海
市市场监管局、上海市药品监管局联合制定的《上海市化妆品行业广告宣传合规指引》发布,
其中明确指出,“防脱发类产品广告中,不应宣称可调节激素影响和育发、促进生发以及类似用语”、“修护类产品广告中,不应宣称可用于疤痕、烫伤、烧伤、破损等损伤部位以及类似用语”、“抗皱类产品广告中,不宜宣称去皱、除皱以及类似用语”、“护发类产品广告中,不宜宣称修复受损发质,修复开叉分裂以及类似用语等”等。
出售无标识儿童化妆品,违法!
3月2日,《法治日报》调查报道称,近日发现不少学生使用的儿童化妆品是在玩具店里销售的,甚至还出现在学校周边的小卖部中。其中一些声称给儿童使用的化妆品并无儿童化妆品标志,且未写明、提醒未成年人需在成人监护下使用,同时发现某些线上购物平台的玩具店里也出售儿童化妆品。权威人士表示,销售未在包装展示面/页面注明、公示“小金盾”的儿童化妆品,涉嫌违法。
多款知名美妆品牌被曝含致癌物
近日,
美国
独立实验室Valisure表示,在倩碧、适乐肤、Up & Up和Clearasil等品牌的一些痤疮产品中检测到了高浓度的致癌化学物质苯。该实验室测试表明,某些产品中的苯含量可能超过美国食品及药物管理局限制的苯浓度限值的800倍。目前,Valisure已向美国食品和药物管理局提交了一份请愿书,呼吁监管机构召回这些产品,开展调查并修订行业指南。
平台
字节跳动扩大短剧矩阵
据报道,除了抖音主端做短剧外,字节旗下多条业务线同样在近期发力短剧业务。商业化部门的巨量引擎,在抖音内上线了“泡泡心选”的短剧平台,用户需要付费观看,而字节旗下的皮皮虾,则是推出了“皮皮虾lite版”的独立APP,主打免费短剧。
小杨哥称将大量减少带货直播
疯狂小杨哥在直播中透露了今年的直播计划,将增加娱乐直播,减少带货直播,并可能会在专场活动时让自己的徒弟使用自己的过亿粉丝账号。他还宣布今年将举办电音节,与 VAC 品牌联名,将在全国各地多场次开办,首场已确定 5 月在
合肥
举行,票务有公开售票和免费赠票。
*文中配图来源于官方微博、官网、旗舰店、小红书、抖音、企查查、官方财报等,侵删
【声明】内容源于网络
0
0
仪美尚YMS
仪美尚致力于打造全球卓越的美妆产业服务平台,累计服务近万家会员,覆盖品牌方、零售商、红人(MCN机构)、工厂研发、第三方服务商等5大会员体系。通过提供行业峰会、展会、会员赋能等服务,发挥美妆生态圈信息共享、资源链接、产业聚合等平台作用。
内容
115
粉丝
0
关注
在线咨询
仪美尚YMS
仪美尚致力于打造全球卓越的美妆产业服务平台,累计服务近万家会员,覆盖品牌方、零售商、红人(MCN机构)、工厂研发、第三方服务商等5大会员体系。通过提供行业峰会、展会、会员赋能等服务,发挥美妆生态圈信息共享、资源链接、产业聚合等平台作用。
总阅读
55
粉丝
0
内容
115
在线咨询
关注