各位亲爱的卖家:
为了维护淘抢购平台的经营秩序,更好地提升淘抢购商家的服务质量,保障淘抢购消费者的相关权益,淘宝网将对《淘抢购招商规则》中的“商家准入条件”、“商品报名要求”和“疲劳度控制”规则做进一步优化和完善。
此次规则变更于2015年7月21日进行公示通知,将于2015年7月28日正式生效。
主要新增及变更点包括:
一、《淘抢购招商规则》
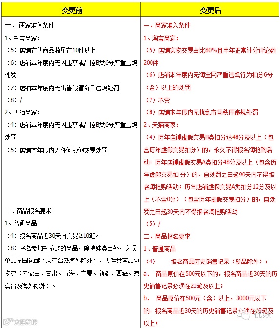
1、 删除原淘宝商家的店铺在售商品数量规则,新增店铺实物交易占比及评论数量规则。
2、 调高原淘宝商家和天猫商家的严重违规扣分规则限制。
3、 新增淘宝店铺本年度内无扰乱市场秩序违规处罚规则。
4、 天猫商家的虚假交易处罚由原统一限制参加活动改为分层限制参加活动。
5、 报名商品历史销售记录由原统一要求改为按原价分层进行数量要求。
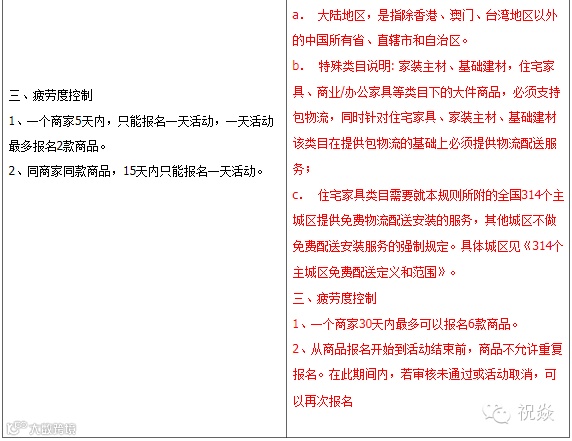
6、 原报名商品(含秒杀)的包邮规则改为按聚划算现有包邮规则执行。
7、 调整原商家疲劳度规则的限制方式。
8、 调整原商品疲劳度规则的限制方式。
《淘抢购招商规则》具体更新内容如下:



特此通知,敬请知悉,感谢您对淘宝网的支持与关注!
淘宝网
2015年7月21日



