各位亲爱的会员:
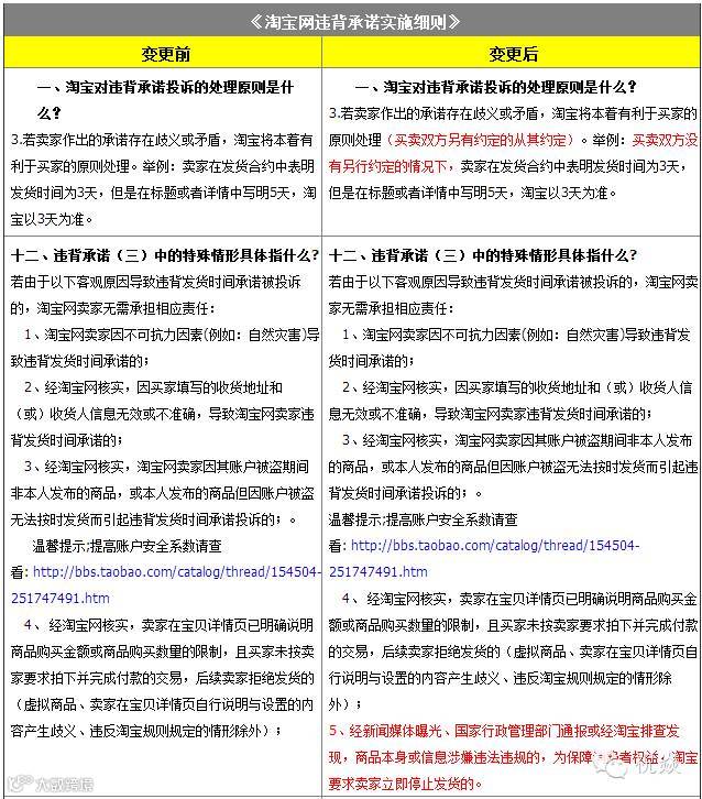
淘宝一直致力于打造公开透明的网购环境,此次对《淘宝网违背承诺实施细则》做了进一步补充和解释细化。
此次规则变更于2015年7月31日公示,将于2015年8月7日正式生效。
变更要点如下:
1、将新闻媒体曝光、行政管理部门通报等情况下,淘宝要求卖家停止发货的情形新增入不计入卖家违规的“特殊情形”中。
2、新增对“滥用违背承诺(三)中任一规则发起赔付申请”的排查认定方式的解读。




仪美尚各位亲爱的会员:
淘宝一直致力于打造公开透明的网购环境,此次对《淘宝网违背承诺实施细则》做了进一步补充和解释细化。
此次规则变更于2015年7月31日公示,将于2015年8月7日正式生效。
变更要点如下:
1、将新闻媒体曝光、行政管理部门通报等情况下,淘宝要求卖家停止发货的情形新增入不计入卖家违规的“特殊情形”中。
2、新增对“滥用违背承诺(三)中任一规则发起赔付申请”的排查认定方式的解读。



