搜索
首页
大数快讯
大数活动
服务超市
文章专题
出海平台
流量密码
出海蓝图
产业赛道
物流仓储
跨境支付
选品策略
实操手册
报告
跨企查
百科
导航
知识体系
工具箱
更多
找货源
跨境招聘
DeepSeek
首页
>
【平台规则】5月上旬淘宝重点规则合集
>
0
0
【平台规则】5月上旬淘宝重点规则合集
仪美尚
2017-05-17
1
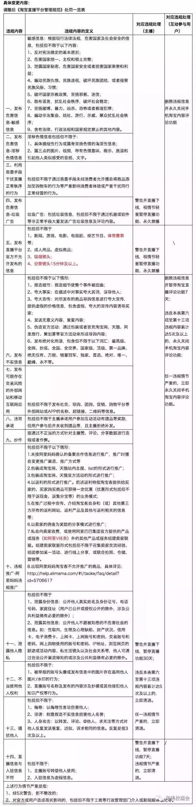
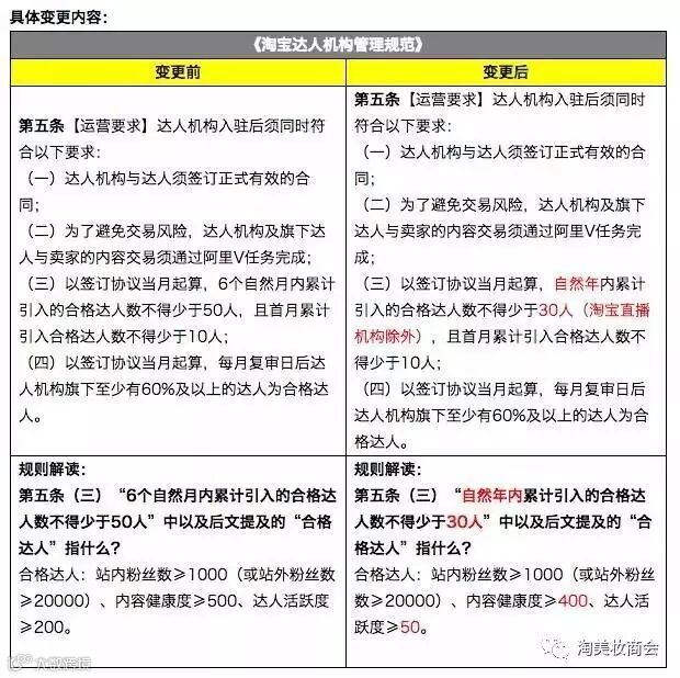
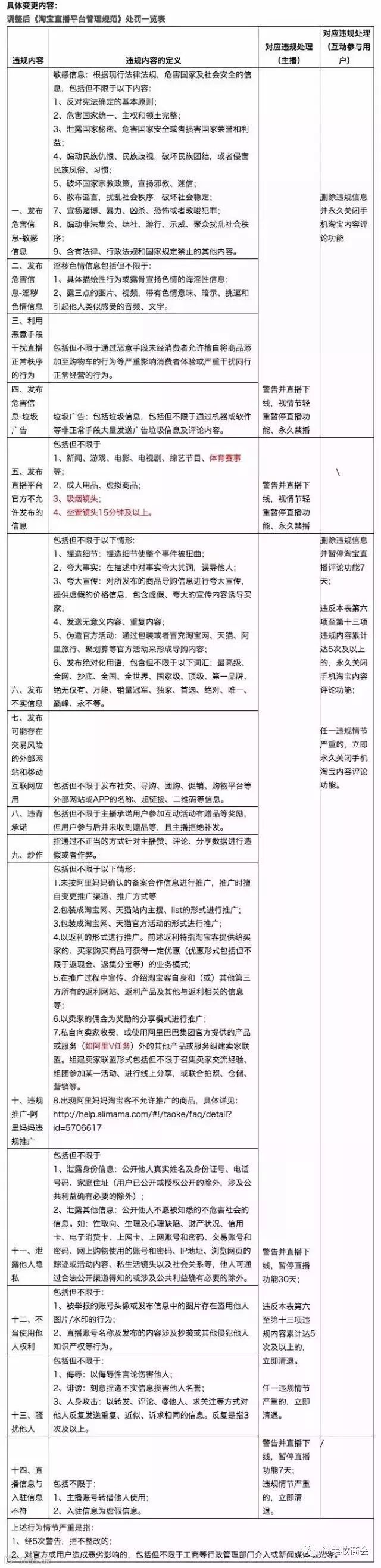
导读:5月上旬淘宝规则汇总
淘美妆商会
【声明】内容源于网络
0
0
仪美尚
仪美尚是深耕美妆时尚产业20年、具有浓厚互联网基因的先锋行业媒体,以独特财经视角剖析鲜活商业故事的底层逻辑,目前已累积覆盖100w+美尚产业从业者。
内容
2420
粉丝
0
关注
在线咨询
仪美尚
仪美尚是深耕美妆时尚产业20年、具有浓厚互联网基因的先锋行业媒体,以独特财经视角剖析鲜活商业故事的底层逻辑,目前已累积覆盖100w+美尚产业从业者。
总阅读
1.3k
粉丝
0
内容
2.4k
在线咨询
关注