5月规则
在五月,淘宝天猫又进行了一系列的调整,本篇文章将带大家一起看看五月份里重要的规则调整。

01
天猫“虚假交易”规则变更
主要变更点:
1、调整虚假交易获利的范围,明确成交金额获利亦属不当获利范围;
2、对短期内大规模进行虚假交易的情形进行补充,增加“短期内通过虚假交易累计成交数额巨大的”的情形,每次以一般违规扣48分。

变更时间:
本次规则调整于2017年5月23日进行公示,2017年5 月30日正式生效。
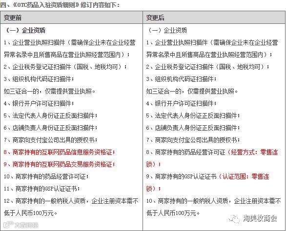
02
天猫招商相关规则变更
主要变更点:
为了适应天猫平台发展,提升消费者的购物体验,天猫将变更部分招商内容,同步更新《天猫2017年度入驻资质细则》、《天猫店铺命名规范 》、《隐形眼镜、护理液入驻资质细则》、《OTC药品入驻资质细则》。





变更时间:
本次变更于2017年5月17日公示通知,将于2017年5月24日正式生效。
03
危及交易安全规则调整公示通知
主要变更点:
1、《天猫规则》第四十二条“危及交易安全”规则新增“可能即将引起危及交易安全或淘宝账户安全的行为”;
2、《天猫规则》第四十二条“危及交易安全”规则的处置措施中新增“关闭订单”、“删除商品”的处置措施。
3、《天猫规则》第四十二条“危及交易安全”规则实施细则中新增“可能即将发生危及交易安全”的认定和场景说明。



变更时间:
本次规则于2017年5月17日进行公示,将于2017年5月24日正式生效。
04
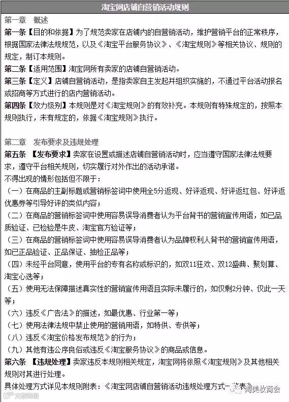
新增《淘宝网店铺自营销活动规则》公示
主要变更点:
1、对店铺自营销活动进行定义;
2、本规则适用范围为淘宝网所有卖家的店铺自营销活动;
3、明确卖家在设置或描述店铺自营销活动时的发布要求及违规处理。


变更时间:
此次规则变更于2017年5月26日进行公示通知,将于2017年6月2日正式生效。
05
《淘宝交互信息规则》变更生效通知
主要变更点:
增加淘宝用户在淘宝交互平台制作、发布和传播的文字、图片、视频、表演(直播)等信息时,应当遵循的原则和要求。

变更时间:
此次规则变更于2017年5月19日进行公示通知,将于2017年5月26日生效。
06
《淘宝达人机构管理规范》变更生效通知
主要变更点:
1、对淘宝达人机构引入合格达人数进行调整,期望达人机构不仅关注达人数字,更要关注达人质量;
2、对“合格达人”的定义进行优化

变更时间:
规范于2017年5月9日进行公示通知,将于2017年5月16日正式生效。
07
关于淘宝网直邮商品发布规范的公告
主要变更点:
1、 商品发货地为海外。

2 、卖家须满足海外直邮条件且签署“海外直邮协议”。

3、违规处理
卖家未按照本公告要求发布商品的,淘宝网将按照《淘宝规则》中滥发信息“商品要素不一致”规则进行处理。同时,淘宝网提醒卖家,对于通过海外直邮方式入境的商品,必须符合国家商品出入境相关的法律法规,如实申报及缴纳相关税款。
变更时间:
本公告于2017年5月19日进行公示通知,将于2017年6月19日正式生效。


