在四月,淘宝天猫又进行了一系列的调整,本篇文章将带大家一起看看4月份里重要的规则调整。

详情可戳:【平台规则】天猫拟推行48小时发货
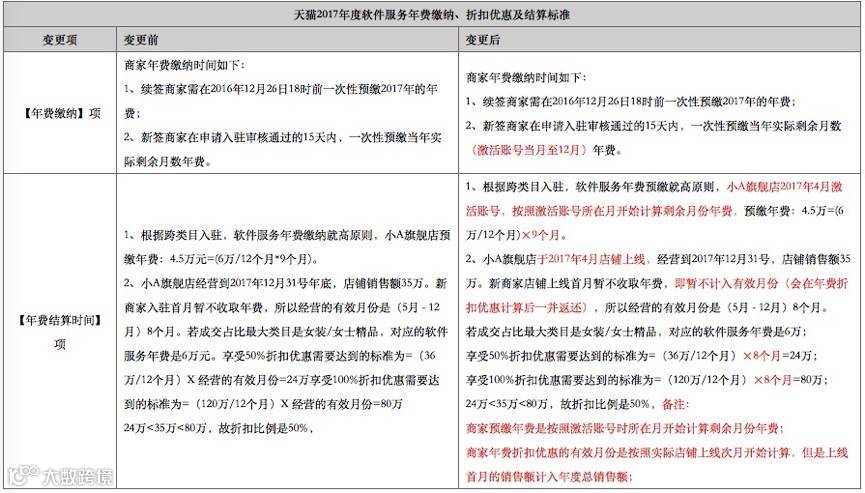
02
二、变更天猫招商相关规则
主要变更点:
天猫将变更部分招商内容,同步更新《天猫2017年度入驻资质细则》、《保健食品入驻资质细则》、《普通膳食营养食品、特殊用途膳食食品入驻资质细则》、天猫2017年度软件服务年费缴纳、折扣优惠及结算标准。



变更时间:
本次变更于2017年4月25日公示通知,将于2017年5月2日正式生效。
03
三、变更《天猫营销活动基准规则》
主要变更点:
售后服务综合指标变更为:包括纠纷退款率、仅退款完结时长、退货退款完结时长、退款自主完结率四项指标的一个综合评估数据,取值范围为近30天;其中仅退款自主完结时长和退货退款自主完结时长两项综合为退款自主完结时长,退款自主完结时长综合分数会与仅退款和退货退款的占比相关。

变更时间:
该规则变更于2017年4月17日公示,将于2017年4月24日生效。
04
四、新增《天猫店铺经营主体变更规则》
主要变更点:
根据现主体和新主体的公司性质,目前可支持以下四种类型的主体变更:
1、现主体和新主体均为品牌商体系内公司,且控制关系存续6个月及以上。
2、现主体为品牌代理商,新主体为品牌商体系内公司。
3、现主体为品牌商体系内公司,新主体为经天猫备案公示的星级运营服务商。
4、现主体为品牌代理商,新主体为经天猫备案公示的星级运营服务商。
变更时间:
本规则于2017年4月12日进行公示,将于2017年4月19日正式生效。
详情请戳:【平台规则】天猫店铺经营主体可变更
05
五、新增《30天质保服务规范》
主要变更点:
1、确定从消费者签收货物到确认收货的30天内均享受30天质保的服务
2、确定质保服务的范围、条件及商家未履行时的消费者保障
变更时间:
本次规则新增于2017年4月5日进行公示,将于2017年4月12日正式生效。
06
六、调整《淘宝规则》店铺相关规则
主要变更点:
调整淘宝网创建店铺条件,增加开店个人及企业店铺责任人的年龄要求
变更时间:
此次规则变更于2017年4月7日进行公示通知,将于2017年4月14日正式生效。
07
七、《淘宝规则》新增违规处理措施
主要变更要点:
1、《淘宝规则》第二十五条会员发布商品中新增“限制发布类目数量上限”的权益限制。
2、《淘宝规则》第三十九条违规措施中新增“限制发布特定属性商品”“限制发布特定类目商品”“限制使用商品发布的特定功能”“限制使用特定管理工具”的定义。原第八条“限制商品SKU自定义”并入第十三条“限制使用商品发布的特定功能”定义中。
3、《淘宝规则》第五十条出售假冒商品中新增“限制发布特定类目商品”“限制使用商品发布的特定功能”“限制使用特定管理工具”的处理措施。
4、《淘宝规则》第五十九条滥发信息中原处置点“限制商品SKU自定义”扩充为“限制使用商品发布的特定功能”。
5、《淘宝规则》第六十八条不当使用他人权利中新增“限制发布特定类目商品”“限制使用商品发布的特定功能”“限制使用特定管理工具” 的处理措施。
变更时间:
此次规则变更于2017年4月28日进行公示通知,将于2017年5月9日正式生效。


