
由于许多卖家可能对淘宝规则不熟悉或在非主观故意的情况下发生违规行为,淘宝希望给予卖家机会学习淘宝规则,避免违规。
但据了解,并不是所有违规行为都可通过考试撤销。目前,淘宝主要向”滥发信息“这类一般违规行为开放考试机会。
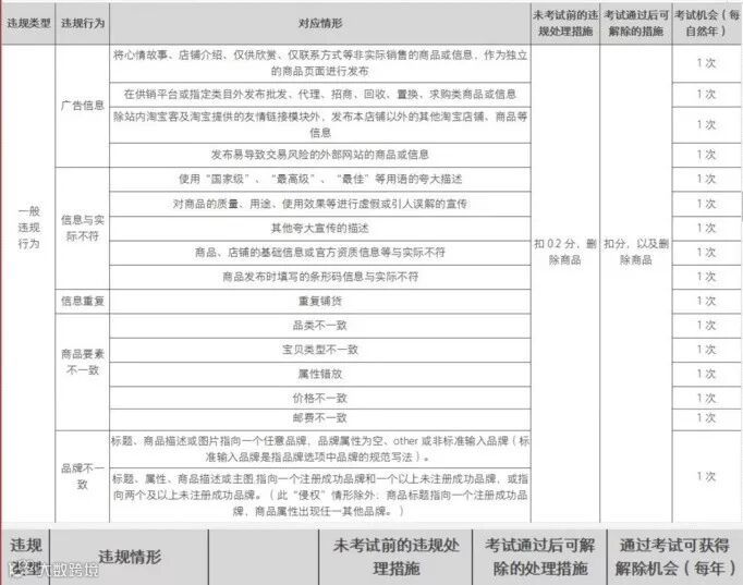
以下是淘宝目前可由卖家通过考试可撤销的违规处罚:




例:
2018年3月25日,A卖家店铺a商品因“广告信息-将非实际销售的商品或信息,作为独立的商品页面进行发布”违规,被扣0.2分,违规商品删除;b商品因“广告信息-发布易导致交易风险的外部网站的商品或信息”违规,被扣0.2分,违规商品删除。根据上述规则情形,卖家享有1次“广告信息-将非实际销售的商品或信息,作为独立的商品页面进行发布”普通违规的考试学习通过机会,和1次“广告信息-发布易导致交易风险的外部网站的商品或信息”普通违规的考试学习通过机会。卖家经过考试学习并通过的,可以解除对应的扣分,商品恢复。
4月1日,A卖家店铺c商品“广告信息-发布易导致交易风险的外部网站的商品或信息”违规,被扣0.2分,违规商品删除;d商品“信息与实际不符-对商品的实际使用效果进行不符的宣传”违规,被扣0.2分,违规商品删除。根据上述规则情形,卖家享有1次“信息与实际不符-对商品的实际使用效果进行不符的宣传”普通违规的考试学习通过机会,卖家经过考试学习并通过的,可以解除对应的扣分,商品恢复。因“广告信息-发布易导致交易风险的外部网站的商品或信息”考试学习通过机会卖家已使用,本自然年不再享有。
据悉,90分为考试合格,商品处罚为下架时无考试入口,建议卖家整改后重新上架或删除。如果卖家在同一时间被多条同一个违规案例处罚导致多个商品被删除,每个自然年内只支持同一个违规案例下一次考试通过解除商品对应的删除及扣分状态。若其中一个商品考试通过后,其余商品无法再进行考试。

文章来源:亿邦动力网


