
为进一步规范天猫国际化妆品类商品的发布标准及品质要求,天猫国际拟新增《天猫国际化妆品平台标准》,并同步修订《天猫国际服务条款规则Tmall Global Service Terms》、《自检自查规则实施细则》。
据了解,此次规则调整内容在2018年3月13日公示通知,并将于2018年4月1日正式生效,具体内容如下:

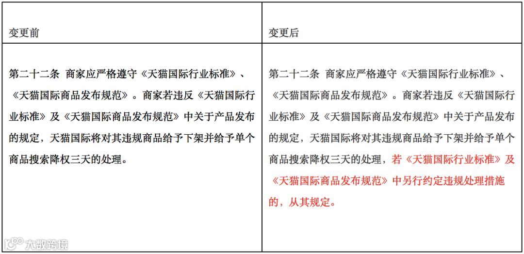
其中,修订《天猫国际服务条款规则Tmall Global Service Terms》的内容如下:

修订《自检自查规则实施细则》的内容如下:


仪美尚
为进一步规范天猫国际化妆品类商品的发布标准及品质要求,天猫国际拟新增《天猫国际化妆品平台标准》,并同步修订《天猫国际服务条款规则Tmall Global Service Terms》、《自检自查规则实施细则》。
据了解,此次规则调整内容在2018年3月13日公示通知,并将于2018年4月1日正式生效,具体内容如下:

其中,修订《天猫国际服务条款规则Tmall Global Service Terms》的内容如下:

修订《自检自查规则实施细则》的内容如下:

