
2019年9月27日, 杭州壹网壹创科技股份有限公司(以下简称“壹网壹创”)于深交所上市。股票简称为壹网壹创,股票代码300792。
从2018年5月4日提交IPO申请材料到如今上市成功,此次壹网壹创过会、申购、IPO都异乎寻常的顺利。业内人士纷纷猜测这是证监会开始认可扶持网络经济,同时这也加大了正在IPO排队的毛戈平、丽人丽妆、若羽臣等美妆系企业的成功预期。
9月27日9点30分,壹网壹创创业板上市的钟声在深圳证券交易所交易大厅敲响,壹网壹创CEO林振宇、壹网壹创高管团队以及众多特邀嘉宾,出席上市仪式,共同见证这一里程碑时刻。

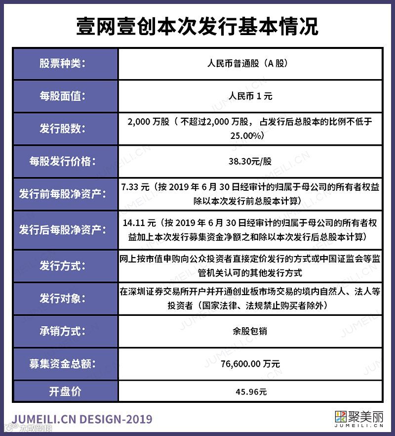
壹网壹创股份发行价为38.3元/股,开盘价为45.96元。

壹网壹创创始人林振宇在证交所敲钟之后,感触良多。他在致辞中表示:“8月29号过会9月17号路演,27号敲钟,在国内是少有的神速,在这背后是我们团队和合作伙伴完美的配合,深交所和中登公司也做了大量的协调支持工作,感谢你们的共同努力,让我们感恩这个不凡的时代,让我们能够相聚在一起,能够网聚梦想,创造不凡。让我们带上勇气和梦想,开始新的征程,继续朝着更高更远的地方,出发吧!”
一、10万元起步,阿里巴巴前员工的“电商”路
事实上,壹网壹创的前身杭州奥悦登记设立于 2012 年 4 月 6 日,当时的公司注册资本仅为 10 万元,由杭州网创品牌管理有限公司独资设立。

从2012年为国货品牌提供线上营销服务起家到2018年新签品牌激增,壹网壹创的发展离不开创始人林振宇。
林振宇出生在1983年。在2005 年至 2007 年期间,他曾担任阿里巴巴(中国)有限公司福建区域市场部经理,并于2007 年至 2010 年任淘宝(中国)有限公司营销中心市场部经理,于2010 年至 2012 年在团购领域自主创业。
业界人士认为,他的经历给壹网壹创带来阿里的影子。比如,壹网壹创也兴“花名”,无论是卢华亮(花名:三藏)、张帆(花名:麦兜)、吴舒(花名:蒙奇奇),全是林振宇(花名:叮当)的手下大将。
△网创联合创始人团队,从左至右分别为:吴舒(蒙奇奇)、林振宇(叮当)、张帆(麦兜)、卢华亮(花名:三藏)
截止本次发行前,林振宇直接持有壹网壹创14.3639%股权,通过网创品牌管理间接持有壹网壹创51.6945%的股权(林振宇为网创品牌管理控股股东,持有该公司53.16%股权),合计控制公司66.0584%的股权。
林振宇为公司董事长、总经理,也是壹网壹创的实际控制人。此外,吴舒持股为5.1363%股权,张帆持股为4.9467%,卢华亮持股为3.9469%,刘希哲持股为3.5%。
二、主营业务为品牌线上服务,营销服务中百雀羚占约8成

☞2018年品牌线上服务占主营业务收入约8成
报告期内,公司营业收入持续高速增长,2017 年、2018 年分别较上年增长38.86%、43.78%。从结构上看,公司主营业务占比较高,报告期各期均在 99%以上,主营业务突出。
报告期内,公司主营业务收入构成情况如下:

壹网壹创主营业务是为国内外知名快消品品牌提供全网各渠道电子商务服务,包括品牌线上服务、线上分销及内容服务。
此次发布招股书报告期内,公司主营业务收入实现了高速增长,以品牌线上服务和线上分销为主;其中品牌线上服务占比较大,从2016年至2019年1-6月,分别占主营业务收入93.7%、98.48%、84.36%和72.75%。

☞品牌线上营销服务收入主要来源百雀羚
2016 年、2017 年、2018 年和 2019 年 1-6 月品牌线上营销服务收入分别为36,647.56 万元、49,464.60 万元、62,506.58 万元和 29,153.52 万元,呈高速增长趋势。
从线上营销服务来看,收入主要来源于百雀羚品牌。

三、主营业务毛利约6成来自品牌线上营销服务
报告期内公司主营业务毛利的具体构成情况如下表所示:

报告期内,公司品牌线上营销服务对品牌线上服务的毛利贡献分别为68.72%、60.06%、63.51%和 62.56%,是品牌线上服务毛利构成主要的因素,其客户主要是电商平台终端零售客户,具有客单价低,频次高等特点。

值得一提的是, 2018 年壹网壹创新增内容服务业务,实现收入 690.14 万元,主要为品牌方提供某项产品或活动的营销策划方案及落地执行,不过目前规模较小。
四、壹网壹创毛利率略高于同行业可比公司平均水平
壹网壹创各类业务模式中,由于品牌线上管理服务没有商品采购成本,毛利率相对较高;分销业务由于主要面向第三方 B2C平台和天猫、淘宝中小卖家,毛利率较低。

2016 年、2017 年、2018 年和 2019 年 1-6 月,公司主营业务毛利率分别为40.92%、46.83%、42.55%和 39.02%。
公司品牌线上营销服务是品牌线上服务毛利构成主要的因素,其客户主要是电商平台终端零售客户,具有客单价低,频次高等特点。公司自 2015 年开始开展品牌线上管理服务,该类型业务的营业收入逐年快速增长。

随着品牌线上营销服务毛利率上升,以及毛利率较高的品牌线上管理服务收入占比提升,壹网壹创 2017 年毛利率较 2016 年呈上升趋势;2018 年公司新增爱茉莉旗下 6 个品牌在唯品会的分销业务,分销业务毛利率相对较低,分销收入占比上升导致毛利率同比出现下降。
壹网壹创各类业务模式中,由于品牌线上管理服务没有商品采购成本,毛利率相对较高;分销业务由于主要面向第三方 B2C 平台和天猫、淘宝中小卖家,毛利率较低。与同行业可比公司相比,丽人丽妆超过 90%以上收入源自电商零售业务,高于壹网壹创营销服务收入占比;与若羽臣、杭州悠可相比,公司收入结构中分销收入占比较低,因此,由于上述结构差异,壹网壹创毛利率略高于同行业可比公司平均水平。
此外,根据已有的公开信息,各代运营公司分具体业务类型的毛利率波动比较分析如下:
△注 1:宝尊电商未公开披露其分主营业务的毛利率情况,故主要与若羽臣等分业务进行毛利率比较,杭州悠可 2016 年、2018 年数据为 1-9 月数据;注 2:对于品牌线上营销服务模式,由于各个公司披露口径不同,丽人丽妆数据取自其招股说明书中“电商零售业务”;若羽臣数据取自“线上代运营模式-零售模式”;杭州悠可数据取自“化妆品销售-自营”;注 3:对于品牌线上管理服务模式,由于各个公司披露口径不同,若羽臣取自“线上代运营模式-服务费模式”,杭州悠可取自“服务费-销售商品服务费”,2017 年、2018 年 1-9 月由于服务费未进一步细分,数据取自“服务费”,而丽人丽妆取自“品牌营销运营服务”,该业务指“公司接受品牌方的委托,负责建设、运营其线上品牌官方旗舰店;或为品牌方就某项产品或活动提供营销推广服务”,系发行人品牌营销管理服务与内容服务两类业务内容;注 4:对于线上分销业务模式,丽人丽妆未单独披露其毛利率;注 5:对于内容服务模式,由于各个公司披露口径不同,若羽臣取自“品牌策划模式”,杭州悠可取自“服务费-其他服务费”,丽人丽妆未单独披露该类业务毛利率。
区分主营业务后,发行人品牌线上营销服务和品牌线上管理服务的毛利率与同行业可比公司不存在显著差异,其波动主要系可比公司授权经营的品牌差异和管理差异等所致。
整体而言,同行业可比公司的毛利率受到各公司主营业务结构的不同,存在一定差异。此外,品牌方市场定位,以及不同品牌对电商服务企业的服务需求、内容等不同,也会对电商服务企业的盈利造成较大的影响。
五、TP公司的竞争格局与挑战
在社媒营销开始成为主流、全网营销全网成交的今天,以淘搭档、品牌代运营、跨境及内容营销几轮升级后,TP公司的挑战和未来的核心能力也发生了变化。

以5家代运营公司为例,这5家公司均依托于阿里生态,淘内流量运营,是拿下知名品牌代理,在市场红利期快速成长的知名化妆品代运营公司。
在过去几年间,化妆品行业企业的消费路径经历了从淘内流量分配到社媒内容运营为主的变迁,这些TP公司也同样面临着在社媒时代升级转型的挑战。一方面,知名品牌对TP公司依赖度逐渐下降,市场空间增速放缓。另一方面,类似于高浪的新型TP公司,有着较强的社媒内容引流能力,他们在跨境小众品牌,白牌运营方面积累丰富的经验,可以从0到1运营起一个新品牌过亿的市场。
与此相类似的,新锐品牌也在依托着社媒崛起。
在这样的背景下,对于壹网壹创来说,如何能够在社媒新营销换将下快速成长,应对存量和增量的竞赛,是壹网壹创最大的挑战。壹网壹创能够成功上市,需要借此机会做好这方面的转型。

▲首届国家线专业高峰论坛:日本美妆“引进来,走出去”的机遇与碰撞
▲超万人逛展!淘美妆商友会年中峰会品牌洽谈会掀起美业新热潮!
▲纵横5G时代,探寻美业共生新思维!2019淘美妆商友会年中峰会隆重举行!
▲京东企业游学:开拓多渠道思维,熟稔用户/运营/物流/大数据4大平台优势


