秦淮区2022年小学招生入学
工作实施办法
为深入贯彻落实《教育部办公厅关于进一步做好普通中小学招生入学工作的通知》(教基厅〔2022〕1号)、《省教育厅关于做好2022年普通中小学招生入学工作的通知》(苏教基函〔2022〕9号)、《关于做好2022年义务教育招生入学工作的通知》(宁教〔2022〕4号)等要求,巩固招生改革成果,进一步促进教育公平,维护良好教育生态,助推义务教育“双减”和规范民办义务教育发展工作,不断提高招生入学工作的科学化、制度化、规范化水平,现就做好我区2022年小学招生入学工作制定本实施办法。
(一)落实法定责任,全面保障适龄儿童接受义务教育
1.依法保障适龄儿童入学权益。严格落实《义务教育法》《未成年人保护法》等法律法规要求,强化政府法定责任,切实保障每个适龄儿童接受义务教育的权利。适龄儿童因身体状况需要延缓入学或者休学的,其父母(或法定监护人)应当提出申请,经学校审核后报区教育局确认。
2.依法做好控辍保学工作。切实履行义务教育控辍保学法定职责,按照法律规定和国家有关要求,强化政府、学校、家庭和社会各方责任,健全控辍保学长效机制,建立“一对一”失学辍学适龄儿童工作台账,并全力做好劝返工作。父母(或法定监护人)无正当理由未送适龄儿童入学接受义务教育或造成辍学,违反法律规定构成犯罪的,要依法追究法律责任。禁止以“国学班”“读经班”“私塾”等形式替代义务教育的非法办学行为,确保儿童依法接受教育。
(二)严格招生管理,全面规范学校招生行为
3.落实免试就近入学要求。各校要严格遵守《义务教育法》免试入学规定,不得通过笔试、面试(谈)、评测等方式招生,严禁以各类竞赛证书、竞赛成绩或考级证明等作为招生依据。公办小学采取登记入学或书面通知入学,继续推行热点公办小学空余学额电脑派位入学办法。民办小学报名人数超过招生计划数的,所有报名人员全部实行电脑随机派位录取;报名人数未超过招生计划数的,一次性全部录取。
4.加强招生计划管理。按照规范民办义务教育发展部署要求,进一步调整民办义务教育在校生规模占比,优化区域义务教育结构。结合生源情况、学校办学规模和办学条件,科学编制招生计划。加强学籍管理,在确保施教区学生入学的基础上,严格执行起始年级按省定标准班额办学的要求,有条件的学校继续开展小班化实验。
5.优化招生入学信息管理。进一步完善小学入学报名登记制度,按照材料非必要不提供原则,全面清理取消学前教育经历、计划生育证明、超过正常入学年龄证明等无谓证明材料。预防接种证明不作为入学报名前置条件,可在开学后及时要求学生提供。要按照信息非必要不采集原则,采集学生基本信息、家庭住址及家长姓名、联系方式等必要信息,严禁采集学生家长职务和收入等信息。不得利用各类APP、小程序随意反复采集学生相关信息。
6.强化分班与学籍管理。各校要严格执行义务教育学校均衡分班要求,坚持阳光分班,严禁设立重点班、快慢班和实验班等,不得以分层走班等形式变相分快慢班。各校要严格按照学籍管理规定做好学籍注册和管理,及时将学生信息录入到全国中小学学籍信息管理系统,强化新生学籍注册审核,确保招生计划、录取名单、学籍注册、实际在校就读相一致。各校不得擅自为违规招收的学生和违规转学的学生办理学籍注册、转接手续。
7.严肃招生纪律。各校要严格遵守招生纪律,严禁提前招生、无计划招生、超计划招生、“掐尖”招生、违规跨区域招生;严禁公办学校参与举办的民办学校以公办学校名义招揽生源;严禁学校间混合招生、招生后违规办理转学;严禁组织或与社会培训机构联合组织以选拔生源为目的的各类考试,或采用社会培训机构组织的考试结果作为招生依据;严禁以高额物质奖励、免收学费、虚假宣传等方式争抢生源;严禁招收已被其他学校录取的学生;严禁招收借读生、人籍分离、空挂学籍;严禁收取择校费、与招生入学挂钩的赞助费以及跨学期收取学费。
(三)坚持教育公平,全面落实特殊群体平等接受义务教育权利
健全以居住证为主要依据的随迁子女义务教育入学政策,统筹安排,确保符合条件的随迁子女能够在秦淮区接受义务教育。切实做好留守儿童、特需儿童和家庭经济困难学生的入学及服务保障工作。依规落实好优抚对象、高层次人才子女等入学政策,对符合条件的对象子女给予适当照顾。
(一)招生对象
年满6周岁(2015年9月1日至2016年8月31日期间出生)的适龄儿童。本区适龄儿童确因身体状况等原因需要延缓入学的,其父母(或法定监护人)应在其年满6周岁当年向所属施教区小学提出申请,并提供二级以上医疗机构出具的病历,由区教育局审核批准。残障儿童入学年龄可视不同情况放宽到7周岁或8周岁。任何学校不得招收不足6周岁的儿童入学。
(二)公办小学招生
1.施教区免试就近入学
公办小学实行登记入学,适龄儿童在施教区学校登记入学的条件为:应具有所在施教区户口,其户口原则上应与父母(或法定监护人)在同一户籍,且户籍与实际常住地、产权证(产权证是指房屋所有权证,持有者为适龄儿童的法定监护人)一致,可正常报名。原则上,一年级新生入学报名须在2021年5月31日前办理好上述相关手续,并实际居住在户籍、房屋产权证所在地。原则上每套住房六年内只能安排一名学生在施教区小学正常入学(同一家庭符合国家生育政策的非独生子女除外)。
(1)属下列情况之一并持有相应证明材料的,在施教区学校登记入学:
①儿童户口随父母(或法定监护人)一方,并在施教区常住,另一方是不在南京市工作的现役军人、在外地工作、务农或出国定居的;父母离异,儿童户口随法定监护人在施教区常住的。
②儿童户口单立或随祖父母(外祖父母)在施教区常住,其父母双方均为不在南京市工作的现役军人或公派出国工作的专家、技术人员。
③适龄儿童申报户口之日起,即随父母户口在祖父母(外祖父母)处落户,其父母双方均未购买或未分配住房,在祖父母(外祖父母)处实际常住且户口从未迁移的。
(2)拆迁家庭子女入学报名
①拆迁家庭未安置或未购买新房的,在原施教区小学报名。
②已安置或购买新房且取得房屋产权证的,应到新安置或购房所在地的施教区小学报名。
③所安置或购买新房已交付但尚未取得房屋产权证的,凭相关证明材料,由新安置或购房所在区教育局统筹安排学校就读。
(3)统筹安排入学
属于下列情况之一的由区教育局统筹安排入学:
①适龄儿童与法定监护人不在同一户籍;户籍与常住地、产权证不符的;集体户或户籍空挂且家庭无房产的。
②报名登记时出具的监护人及适龄儿童的户口簿、房屋产权证等有关证件(证明)与事实不符的。
③报名登记工作开始后,适龄儿童家庭住房或户籍变更的、过期报名的。
④户籍审核中出现的其他特殊情况等。
2.适龄残障儿童入学
积极推进融合教育,优先采用普通学校随班就读的方式,就近安排轻度残障儿童接受义务教育。中、重度残障儿童安排至特殊教育学校就读。需专人护理、无法到校就读的残障儿童以到康复机构、残疾人之家集中送教为主,或提供送教上门服务。
3.政策照顾对象
根据上级政策,在招生入学过程中,对以下对象的子女给予适当照顾:烈士;因公牺牲的军人,驻边疆国境的县(市)、沙漠区、国家确定的边远地区中的三类地区和军队确定的特、一、二类岛屿部队的现役军人;公安英模和因公牺牲、伤残警察;全国劳模、符合条件的高层次人才和优秀归国留学人员、对秦淮区经济社会发展做出重要贡献的人员等。符合条件的国家综合性消防救援队伍人员等子女按有关文件精神执行。政策照顾对象由有关部门提供相关证明材料,经区教育局审核批准后,根据学校学位情况进行统筹安排。
4.外来务工人员随迁子女入学
外来务工人员随迁子女到我区公办小学就读,该子女需年满6周岁,其父母(或法定监护人)在我区实际居住满一年(至2022年5月31日止),同时需提供以下材料的原件及复印件:
(1)家庭户口簿和父母(或法定监护人)身份证;
(2)由公安部门出具的父母(或法定监护人)在本区居住地连续居住且满一年(至2022年5月31日止)的有效居住证;
(3)父母(或法定监护人)在宁缴纳社会保险连续且满一年的凭证(至2022年5月31日止);或经市场监督管理部门颁发的在宁连续且满一年(至2022年5月31日止)的有效营业执照,且在之后一直按规定正常经营,未中断;
(4)出生证等证件。
符合以上条件的随迁子女,由其父母(或法定监护人)于7月5日携带相关材料到指定报名点学校申请报名。待本区户籍学生义务教育学位派定后,统筹安排学校就读,不参加电脑派位。若外来务工人员(或法定监护人)在为其随迁子女登记时提供与事实不符材料,一经查实,区教育局将不予安排其随迁子女入学。
(三)民办小学招生
依据南京市《关于做好2022年义务教育招生入学工作的通知》文件精神,民办小学与公办小学同步登记报名、同步招生录取、同步注册学籍。民办小学原则上在秦淮区域内招生,招生方案(含招生计划、招生范围、招生方式、收费标准、疫情防控要求等)由区教育局审核批准后向社会公布,同时报市教育局备案。民办小学要严格按照核准的招生计划实施招生,不得超计划招生。公办小学政策照顾对象的有关要求同样适用于民办小学。
选择民办小学的适龄儿童,仍需按照要求履行公办小学报名登记等手续,以保证入学不受影响,未按规定时间履行公办小学报名登记手续的,由区教育局统筹安排。
(四)热点公办小学空余学额、民办小学电脑派位
具有秦淮区户籍且有参加电脑随机派位需求的适龄儿童,其父母(或法定监护人)可于2022年6月18日至2022年6月19日到所在施教区小学填报志愿表,在规定招生范围内的民办小学和区内热点公办小学中最多选择其中2所学校报名。报名后,学生如果被电脑随机派中或因报名人数小于招生计划数而被直接录取,需在规定的时间到学校现场确认,并完成后续相关手续。如果被2所学校同时派中,则需明确选择其中1所学校。逾期未到现场确认的,视为放弃。双胞胎(多胞胎)子女参加电脑随机派位时,家长可自愿申请“双胞胎(多胞胎)绑定”电脑随机派位。录取后的学生不得被其他学校再次录取,也不得回施教区所在公办小学就读。
参加报名未被电脑随机派中、且符合正常入学条件并在规定时间内履行公办小学报名手续的学生,回原施教区学校就读。参加报名被电脑随机派中后选择放弃的,由区教育局统筹安排。
由区教育局依据相关政策统筹安排入学的适龄儿童,不参加热点公办小学电脑派位。
电脑随机派位由区教育局按照全市统一制定的操作规则组织实施。电脑随机派位过程有公证机构参加,全程接受公开监督,派位结果实时向社会公布。
5月26日(周四),完成区域内公办、民办小学招生入学工作材料的审核备案工作。
5月27日(周五)起,公办小学发布入学公告,民办小学发布招生简章,明确招生入学登记相关事项。
6月4日-5日(周六-周日),公办小学组织小学新生现场报名登记。
6月8日(周三),区教育局公布民办小学、热点公办小学电脑随机派位计划。
6月18日-19日(周六-周日),小学新生填报电脑派位志愿。
6月25日(周六),同步进行民办小学、热点公办小学电脑随机派位,并公布结果。
6月26日(周日),市教育局开通电脑派位结果网络查询。
6月26日(周日)-7月6日(周三)期间,被电脑随机派中的学生及其监护人到相关学校,现场办理录取确认手续,截止时间为7月6日17:00。
7月5日(周二),暂住在我区符合政策条件的外来务工人员随迁子女到指定报名点学校申请报名。
8月10日(周三)前,公办小学、民办小学发放入学通知书(或公布新生名单),完成招生工作。
备注:以上日程如因疫情防控等原因发生变化,将第一时间向社会公布。
(一)加强组织领导
各校成立招生工作领导小组,负责做好本校招生工作,重点要加强政策宣传、解读,科学统筹好疫情防控与招生入学工作,确保2022年秦淮区小学招生入学工作规范、有序、平稳。
(二)加强过程监督
各校承担招生工作主体责任,主动接受社会监督。区教育局加强招生工作过程管理和督查,对于违规招生行为,一经查实,坚决按照南京市教育局《关于做好2022年义务教育招生入学工作的通知》要求及相关政策予以处理。
(三)加强宣传引导
各校要结合实际积极宣传区域义务教育优质均衡发展成效,切实提高人民群众对教育的满意度,努力为每名适龄儿童接受公平而有质量的教育创造条件。
1.本办法由秦淮区教育局负责解释。
2.招生咨询电话:52650656;招生监督电话:52650626。
南京市秦淮区教育局
2022年5月24日
政策解答
秦淮区2022年初中招生入学
工作实施办法
为深入贯彻落实《教育部办公厅关于进一步做好普通中小学招生入学工作的通知》(教基厅〔2022〕1号)、《省教育厅关于做好2022年普通中小学招生入学工作的通知》(苏教基函〔2022〕9号)等要求,巩固招生改革成果,进一步促进教育公平,维护良好教育生态,助推义务教育“双减”和规范民办义务教育发展工作,不断提高招生入学工作的科学化、制度化、规范化水平,按照《关于做好2022年义务教育招生入学工作的通知》(宁教〔2022〕4号)要求,结合区域实际,现制定我区2022年初中学校招生入学工作实施办法。
(一)落实法定责任,全面保障儿童少年接受义务教育
全面贯彻《义务教育法》《未成年人保护法》等法律法规要求,依法保障儿童少年入学权益。按照法律规定和国家有关要求,依法做好控辍保学工作。
(二)严格规范管理,全面落实义务教育免试入学规定要求
区教育局统筹公民办义务教育发展,科学编制和下达年度招生计划。学校必须严格按照核准的招生计划实施招生,严格遵守免试入学规定。各学校要严格执行义务教育均衡分班要求,坚持阳光分班,严禁设立重点班、快慢班和实验班等,不得以分层走班等形式变相分快慢班。
(三)坚持公平原则,全面落实特殊群体平等接受义务教育权利
确保符合条件的随迁子女入学,保障适龄残疾儿童少年受教育权利,落实优抚对象、高层次人才子女等入学政策。
(一)秦淮区户籍的应届小学毕业生
1.报名办法。在秦淮区内小学就读的具有本区户籍的应届小学毕业生,由各小学组织升学报名和填报电脑派位志愿。跨区就读的应届小学毕业生须在规定时间内,携带《南京市跨区就读的小学毕业生回户籍地登记接洽单》、户口簿、监护人房屋所有权证等有关材料,到户籍所在区教育局指定地点办理升学报名登记手续和填报电脑派位志愿。
2.入学条件。应届小学毕业生应具有所在施教区户口,其户口原则上应与父母(或其法定监护人)在同一户籍,且户籍与实际常住地、产权证(产权证是指房屋所有权证,持有者为毕业生的法定监护人)三者一致。在2021年5月31日前办理好户籍、产权证相关手续并实际居住的毕业生可在施教区初中入学。原则上每套住房只安排一名学生在施教区初中就读。
(1)除上述条件外,属下列情况之一,可按施教区初中入学办理:
①毕业生户籍随父母(或其法定监护人)一方,并在施教区常住,另一方是不在南京市工作的现役军人、在外地工作、务农或出国定居的;父母离异,其子女户籍随法定监护人,并在施教区常住的。
②毕业生户口单立、毕业生户口随祖父母或外祖父母(房屋产权证持有者仅为毕业生的祖父母或外祖父母),其父母双方均为不在南京市工作的现役军人或公派出国工作的专家、技术人员。
③毕业生自出生之日即随父母户口落在祖父母或外祖父母处(房屋产权证持有者仅为毕业生的祖父母或外祖父母),且户口从未迁移过,其父母双方均未购买或分配住房。
(2)属下列情况之一,由区教育局统筹安排入学:
①拥有本区户籍的毕业生,其家庭因拆迁等原因尚未安置或未重新购房的;已安置或重新购房、但尚未取得房屋产权证的。
②集体户或户籍空挂且家庭无房产的。
③未按要求及时报名的或未在规定时间内到相应初中校办理报到手续,逾期不报到的。
④其他特殊情况。
(二)电脑随机派位
1.报名办法。电脑随机派位由学校所在区教育局按照全市统一制定的操作规则组织实施。经审核符合条件的秦淮区户籍的应届小学毕业生,如有参加电脑随机派位需求的,根据学生本人户籍和学校招生范围填报派位志愿。小学毕业生可在民办初中、区内热点公办初中和南京外国语学校中最多选2所报名,逾期未报名的不得补报。双胞胎(多胞胎)子女参加电脑随机派位时,家长可自愿申请“双胞胎(多胞胎)绑定”电脑随机派位。凡由区教育局统筹安排学校就读的小学毕业生不得参加区内热点公办初中电脑随机派位。
2.录取办法。符合条件的毕业生参加电脑随机派位报名后,毕业生如果被电脑随机派中(报名人数小于招生计划数时,报名的学生视同派中),需在统一规定的截止时间前到学校现场确认,完成后续相关手续。如果被2所学校同时派中,则需明确选择其中1所学校。逾期未到现场确认的,视为放弃。录取后的学生不得被其他学校再次录取,也不得回施教区公办初中就读;参加报名未被电脑随机派中的回施教区公办初中就读;被派中后选择放弃的,由区教育局统筹安排入学。
(三)随迁子女
随迁子女是指处于义务教育阶段、随务工父母(或其法定监护人)来宁暂住、非南京市户籍的适龄儿童少年。
1.报名办法。在秦淮区内小学就读且符合政策条件的随迁子女,在就读的小学进行登记报名。
2.入学条件。登记报名时需提供以下材料原件及复印件:(1)家庭户口簿和随迁子女法定监护人身份证;(2)在秦淮区居住地连续居住且满一年的有效居住证;(3)随迁子女法定监护人在宁缴纳社会保险连续且满一年凭证,或经市场监督管理部门颁发的在宁连续且满一年有效营业执照(相关证照年限计算均至2022年5月31日止);(4)毕业生的小学学籍卡和小学生素质报告书。
符合以上入学条件的随迁子女,待符合入学条件的本区户籍学生学位派定后,由区教育局统筹安排进入公办初中就读,不参加电脑随机派位。
(一)公办初中招生
1.入学办法。2022年秦淮区公办初中招生的施教区划分施行单校划片和多校划片并存的方案。
秦淮区原白下区域实行单校划片,为施教区内每位应届小学毕业生派定初中义务教育学位。
秦淮区原秦淮区域实行多校划片,为施教区内每位应届小学毕业生派定初中义务教育学位。秦淮区原秦淮区域公办初中招生划分为三个片区进行,若填报同一所学校志愿人数未超过该校招生计划数,则直接录取;若填报人数超过该校招生计划数,则采用电脑随机派位的办法录取。未能录取者由区教育局统筹安排入学。
2.政策照顾对象。依据《2022年全市义务教育学校招生入学工作实施意见》文件精神,对以下对象的子女给予适当照顾:烈士;因公牺牲的军人,驻边疆国境的县(市)、沙漠区、国家确定的边远地区中的三类地区和军队确定的特、一、二类岛屿部队的现役军人;公安英模和因公牺牲、伤残警察;全国劳模、符合条件的高层次人才和优秀归国留学人员、对秦淮区经济社会发展做出重要贡献的人员等。符合条件的国家综合性消防救援队伍人员等子女按有关文件精神执行。政策照顾对象由有关部门提供相关证明材料,经区教育局审核批准后,根据学校学位情况进行统筹安排。
(二)民办初中招生
1.入学办法。民办学校报名人数超过招生计划数的,所有报名人员全部实行电脑随机派位录取;报名人数未超过招生计划数的,一次性全部录取。民办一贯制学校初中部招生计划小于其小学部直升需求人数时,仅面向校内采取电脑随机派位方式录取;在保证小学部直升需求后仍有余额且多余名额少于报名人数的,也要采取电脑随机派位方式录取。
2.公民同招。公办、民办学校同步登记报名,同步招生录取,同步注册学籍。
5月26日(周四),区教育局完成对区域内公办、民办初中学校招生入学工作材料的审核备案工作。
5月27日(周五)起,民办初中学校发布招生简章,明确招生入学登记相关事项。
5月28日(周六)至5月29日(周日),跨区就读的小学毕业生回户籍所在区教育局指定地点报名登记。
6月4日(周六)至6月5日(周日),民办一贯制学校征求本校小学毕业生直升初中部意愿,学生监护人办理相关手续并签字确认。
6月8日(周三),区教育局公布民办初中学校、区内热点公办初中学校电脑随机派位计划。
6月11日(周六)至6月12日(周日),小学毕业生填报电脑派位志愿。
6月25日(周六),秦淮区原秦淮区域公办初中学位派定。同步进行民办初中学校、区内热点公办初中学校和南京外国语学校电脑随机派位,并公布结果。
6月26日(周日),市教育局开通电脑派位结果网络查询。
7月2日(周六),南京外国语学校组织语言能力测评。
6月26日(周日)至7月6日(周三)期间,被电脑随机派中或通过南京外国语学校语言能力测评的学生及其监护人到相关学校,现场办理录取确认手续,截止时间为7月6日17:00。
8月10日(周三)前,公办、民办初中学校发放入学通知书(或公布新生名单),完成招生工作。
备注:以上日程如因疫情防控等原因发生变化,将第一时间向社会公布。
(一)加强组织领导
区教育局和各初中学校成立招生工作领导小组,做好招生宣传工作和政策解释工作,规范、平稳地做好2022年秦淮区初中招生工作。进一步强化招生期间防疫要求,确保校园防控工作安全、有序。
(二)落实责任监督
各初中校承担招生工作的主体责任,主动接受社会监督。区教育局加强招生过程的管理和监督。对于各种违规招生的行为一经查实,坚决按照《2022年全市义务教育招生入学工作实施意见》及相关政策要求予以处理。
(三)加强宣传引导
区教育局要深入细致解读本区入学政策。各初中校结合学校实际积极宣传优质均衡发展成效,努力为儿童少年接受公平而有质量的教育创造条件。
1.本办法由秦淮区教育局负责解释。
2.招生咨询电话:52650655;招生监督电话:52650626。
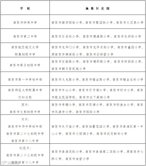
附件:2022年秦淮区公办初中施教区范围
(点击放大查看↓↓↓)
南京市秦淮区教育局
2022年5月24日
2022年初中招生入学跨区就读的秦淮区户籍应届小学毕业生报名登记实施办法
为规范有序做好2022年初中招生入学跨区就读的秦淮区户籍应届小学毕业生报名登记工作,现制定本实施办法。
一、登记对象
登记对象为跨区就读的秦淮区户籍应届小学毕业生。每个家庭请安排一名毕业生监护人在规定时间到现场办理报名登记手续。办理登记手续时,学生无须到场。
二、登记时间
登记时间为2022年5月28日(周六)、29日(周日),上午 8:30-11:30,下午 2:00-4:30。请按规定时间前往报名登记,逾期不再办理。
为减少人员聚集、有序开展现场登记工作,请扫描以下二维码,预约现场登记时间。请根据网上预约短信的登记时间前往,现场报名入口处需出示预约短信(短信转发无效)。
预约扫码如有疑问请联系:025-69577076
三、登记地点
秦淮区教师发展中心(三条巷92-1号)
四、登记携带材料
1.在南京市内外区小学就读的需携带《南京市跨区就读的小学毕业生回户籍地登记接洽单》,在外地小学就读的可提供学籍卡或小学毕业证书;
2.含有户口簿首页、户主页、孩子和监护人登记页的户口簿原件及一份复印件;
3.监护人房屋所有权证原件及一份复印件;
4.监护人(孩子父母双方)身份证原件及一份复印件;
5.孩子近期一张一寸免冠照片。
五、防疫要求
根据防疫要求,请前来登记人员全程佩戴口罩,并提供无异常的健康码、行程卡,扫描场所码;如有发热、干咳、乏力等疑似症状,或健康码异常、行程卡带星者,请勿前往。
南京市秦淮区教育局
2022年5月24日
想了解更多南京
热点资讯、人文探索、亲子研学
扫码添加小小鹭👇
获取最新一手信息~

