
今天(8月23日),#宝洁因虚假宣传被罚20万#登上微博热搜,这是今年继科蒂、汉高、雅诗兰黛、丝芙兰等之后,又一化妆品巨头被罚。

而就在前不久,国内知名化妆品品牌林清轩、李佳琦所属公司美腕也曝出因违规而被罚。总结来看,最近3个月,化妆品领域已经发生至少7起让行业为之一震的违规被罚事件。
综合来看,这几起被罚事件的当事人多数因化妆品宣称不当,存在“虚假或者引人误解的商业宣传”行为,而最高被罚40万元。
不过,今后这一处罚力度或将加重。日前,国家市场监督管理总局发布了《禁止网络不正当竞争行为规定(公开征求意见稿)》,指出虚假宣传、刷单等违规行为将最高被罚200万元。
再加上近期,商务部还发布了公开征求《直播电子商务平台管理与服务规范》行业标准(征求意见稿)意见的通知,直播的监管也将趋严。那么,作为化妆品经营者来说,怎么做到合规运营不“踩雷”?
化妆品宣称中提到“皮肤”二字,通常是指皮肤的表皮层,但并不会在宣称上特别强调,就好比不会有“改善肌肤表皮层润泽度”、“维持肌肤表皮层水分”的宣称。
“但从近期多起大集团被罚事件来看,用词严谨可能是接下来化妆品广告宣称时,需要重点关注的。”多数行业人士如是说到。
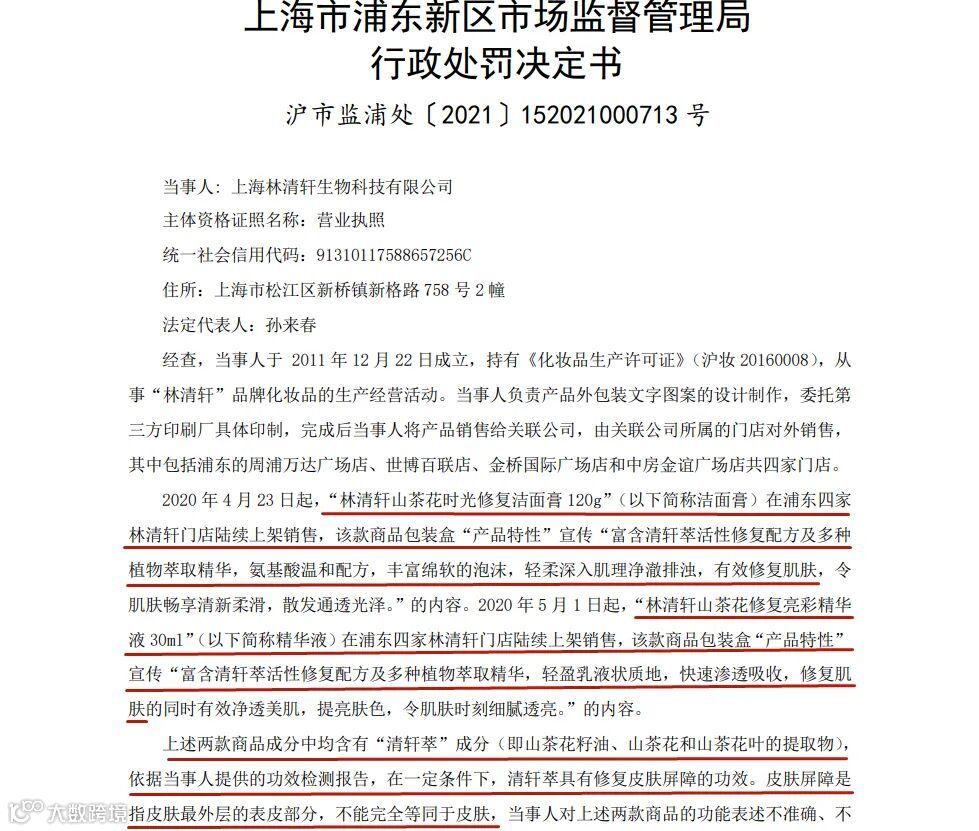
根据上海市浦东新区市场监督管理局发布的行政处罚决定书显示,2020年4月23日起,在浦东四家林清轩门店陆续上架销售的“林清轩山茶花时光修复洁面膏 120g”,商品包装盒“产品特性”宣传“有效修复肌肤,另肌肤畅享清新柔滑,散发通透光泽。”的内容。

2020年5月1日起,“林清轩山茶花修复亮彩精华液 30ml”在浦东四家林清轩门店陆续上架销售,该款商品包装盒“产品特性”宣传“修复肌肤的同时有效净透美肌,提亮肤色,令肌肤时刻细腻透亮。”的内容。
相关市场监管部门经查发现,上述两款商品成分中均含有“清轩萃”成分(即山茶花籽油、山茶花和山茶花叶的提取物), 依据当事人上海林清轩生物科技有限公司(下称林清轩)提供的功效检测报告显示,在一定条件下,清轩萃具有修复皮肤屏障的功效。
但是,皮肤屏障是指皮肤最外层的表皮部分,不能完全等同于皮肤。因此,相关部门判定林清轩违反《中华人民共和国广告法》第八条第一款的相关规定,构成发布商品功能表述不准确、不清楚、不明白广告的行为,被处罚款5万元。
化妆品的产品详情介绍中,用到“修复”二字的频繁很高。据上海市黄浦区市场监督管理局 行政处罚决定书显示,今年5月,有消费者投诉称,科蒂商贸(上海)有限公司(下称科蒂)旗下一款商品的详情页面中宣称功效“损伤修复”,但却不能提供该化妆品具有“损伤修复”功效的宣传依据。

相关部门判定科蒂违反了《中华人民共和国消费者权益保护法》第二十条第一款的规定,对商品或者服务作虚假或者引人误解的宣传,罚款人民币3万元。
值得注意的是,“企业还需要熟读《化妆品功效宣称评价规范》。”恩特科技合伙人方维亚提醒到,根据该法规第十条及其附件的规定,宣称具有祛斑美白、防晒、防脱发、祛痘、滋养和修护功效的化妆品,都需要做人体功效评价试验。
而雅诗兰黛、丝芙兰就先后因化妆品宣称“美白、去皱纹”却没有相应的功效宣称依据被罚。
案例三:雅诗兰黛旗下化妆品因宣称“促进伤口好转”、“去皱纹”等被罚
今年6月,雅诗兰黛(上海)商贸有限公司旗下悦木之源官方旗舰店被曝出其于2018年4月3日在“origins/悦木之源榆绿木青春紧弹塑颜霜”产品网页中发布“促进伤口好转”、“去皱纹”等宣传内容,却无法提供相应的功效检测报告等证明材料。
被相关部门判定为其违反了《中华人民共和国反不正当竞争法》(2018 年版)第八条第一款的规定,构成虚假或者引人误解的商业宣传,被处罚款40万元,并责令其停止违法行为。
案例四:丝芙兰网店内一款普通化妆品,因宣称“美白”被罚
同样是在今年6月,丝芙兰(上海)化妆品销售有限公司被曝出其在1号店的官方旗舰店,在2018年7月20日经营的一款普通化妆品,宣传“美白”特殊化妆品功效,却无法提供相关实验报告。
被相关部门判定为其违反了《中华人民共和国反不正当竞争法》第八条的规定,构成虚假或者引人误解的商业宣传,被处罚款40万元,并责令其停止违法行为。
8月18日,商务部发布通知,公开征求《直播电子商务平台管理与服务规范》行业标准(征求意见稿)意见。
该征求意见稿显示,当直播主体存在虚假宣传等侵害消费者合法权益行为时,要采取必要措施维护消费者权益,并对直播主体实施相应处罚。并且,将对直播营销人员服务机构、主播以及商家等建立信用评价体系。
对此,有行业人士表示,“随着直播电子商务平台管理与服务规范征求意见稿的发布,近期平台可能会加强针对直播的排查。”
近日,不仅有商家因直播不规范而接连收到投诉,就连头部主播李佳琦也不例外。

案例五:美腕旗下主播李佳琦因直播中的不当话术导致所属公司被罚
日前,美腕(上海)网络科技有限公司旗下主播李佳琦,因在去年双11期间为“初普stopvx美容仪”带货时,使用了“全脸激活胶原蛋白、提拉紧致、提拉淡纹,效果巨明显…….坚持用了一个月,就相当于打了一次热玛吉,效果真的很可怕很神奇”等用语。被上海市相关市场监管部门判定为,美腕此举违反了《中华人民共和国反不正当竞争法》的相关规定,对其罚款人民币30万元。
君恒法律副总、淘美妆商友会法律顾问刘奕岑律师提醒,“主播在直播间输出的内容不应该引起消费者对于商品的误解,也不能对商品进行夸大的功效宣传。”
并且,刘奕岑律师建议,带货主播不要①对商品做片面的宣传或者对比;②将科学上未定论的观点、现象等当作定论的事实用于商品宣传;③以歧义性语言或者其他引人误解的方式进行商品宣传,以避免被认定为“夸大宣传”甚至是“虚假宣传”而被追责。“对于销售化妆品的商家,尤其要注意,非特殊用途化妆品不要宣传染发、烫发、祛斑美白、防晒、防脱发这类特殊功效。”
案例六:宝洁因旗下舒肤佳的一款商品因宣称“去除99%细菌”但没有充分的科学论证而被罚
据信用中国网站显示,8月17日,广州宝洁有限公司因违反《中华人民共和国反不正当竞争法》第八条第一款之规定,被平顶山市市场监督管理局作出行政处罚。
>>>信用中国网站关于广州宝洁有限公司的行政处罚截图
据相关处罚信息显示,舒肤佳品牌的一款香皂产品的外包装正面,用较大字体标注“去除99%细菌#”(“99%”字体为红色),在外包装侧面用较小字体注解为“洗去细菌”。
这种利用颜色、字体大小、注解位置的不同,将没有充分科学论证的“去除99%细菌”进行突出的标注的行为,被相关市场监管部门判定为属于对其产品功能作引人误解的商业宣传,属于欺骗、误导消费者,被处罚款人民币20万元。
值得一提的是,同样是在8月17日,国家市场监督管理总局发布了《禁止网络不正当竞争行为规定(公开征求意见稿)》,其中,意见稿第九条规定,网络经营者不得虚构自身或商品的销售状况、交易信息、经营数据、用户评价等,不得做引人误解的商业宣传。

>>>《禁止网络不正当竞争行为规定(公开征求意见稿)》文件截图
并且,根据该意见稿第三十二条的规定,违反上述第九条规定的,将由市场监管部门依据反不正当竞争法第二十条的规定处罚。
也即是说,有“刷单”、“刷评论”、虚假或引人误解的商业宣传等行为的经营者,将被相关部门责令停止违法行为,处二十万元以上一百万元以下的罚款;情节严重的,将处一百万元以上二百万元以下的罚款,甚至吊销营业执照。
染发产品作为各地区化妆品抽检不合格的“重灾区”,经常因“检出成分与批件所示原料成分不一致”而被罚。
案例七:汉高股份因生产未取得批准文号的特殊用途化妆品而被罚
近日,汉高股份有限公司旗下施华蔻品牌,就因6批次染发产品在初检和复检均检出成分与批件所示原料成分不一致,被上海市相关市场监管部门判定为,其违反了《化妆品卫生监督条例》(1990年1月1日施行)第十条第一款的规定,构成生产未取得批准文号的特殊用途化妆品的行为,没收违法所得110604.44元;并处违法所得的3倍罚款331813.32元。
>>>上海市市场监督管理局官网截图
据国家企业信用信息公示系统显示,汉高股份上一次因“生产未取得批准文号的特殊用途化妆品”被罚是在2019年12月。而从2016年至今,汉高股份共有4次违规被罚记录。
接下来,美容美发机构经营的化妆品也列入监管范围内。
根据即将于2022年1月1日起正式实施的《化妆品生产经营监督管理办法》的规定,美容美容机构的化妆品经营者①应建立并执行进货查验记录制度;②使用的化妆品应有中文标签不得明示、暗示医疗作用;③在服务场所显著位置,展示其使用的化妆品销售包装;④以免费试用、赠予、兑换等形式提供化妆品的,也属于化妆品经营行为。
行业法规面前无特权,连化妆品巨头、知名品牌、知名主播都因不合规宣称/不当话术,先后被罚。作为普通的化妆品经营者来说,更应该打起十二分精神,日常做好自检自查,做到全面合规合法。


