
据淘美妆商友会不完全统计,2022年第一季度国内美妆行业投融资事件共37起,投融资金额达38.5亿元,其中C咖、东边野兽、巨子生物等共8起未披露金额。
在国内已披露的投融资事件中,电商平台服务商类目共12起,是一季度投融资事件最多的类目。护肤类目仅次于电商平台服务商类目有9起,生产商类目有3起,口腔美容、母婴、香氛、医美平台类目各2起,彩妆、男士理容类目各1起。
另外,新零售类目虽然只有5起,但融资金额近23亿,占一季度融资总额的60%。
《化妆品功效宣称评价规范》《化妆品生产质量管理规范》等新规的落地,国内疫情的反复,成本的上涨等都影响着美业的发展。
据淘美妆商友会不完全统计,第一季度彩妆护肤男士理容三个类目的投融资事件共11起,对比去年同期下降21%。
其中,护肤类目总体呈上升趋势,投融资事件共9起,对比去年同期增长50%,彩妆类目仅1起,对比去年下滑83%,男士理容类目仅1起,同比下滑50%。
可以看到,第一季度护肤类目融资热度不减反增,而彩妆类目融资情况从去年开始持续低迷,获得的融资次数远远少于护肤品牌,彩妆遇冷已成事实。
纵观一季度护肤类目投融资事件,资本偏爱功能型、生物科技、自然草本三种类型的护肤品牌。
其中,上海萧雅生物科技股份有限公司(功能型护肤品牌EVM母公司)、专注小罐面膜的功效护肤品牌C咖、抗衰老护肤品牌Daslan、专注保水力与修护力研究的水之蔻等,都主打功能型护肤。
在护肤市场竞争激烈的当下,生物科技成破局关键点。创新合成生物科技护肤品牌溯华,主推重组胶原蛋白护肤产品。
科技护肤品牌YOUNGMAY样美,则在轻医美和家用护肤中间开辟了一条新道路,开创了家用水光美容仪。一方面可替代医美机构里的注射美容项目水光针,另一方面可替代家用的水、乳液、面霜、精华等传统护肤品,从而让消费者高效护肤。
另外,主打自然植物成分的品牌也备受资本青睐。山川将国内名山大川地区盛产的植物材料作为产品核心成分;东边野兽采用现代生物工程技术释放东方草药植物的活性,为肌肤带来健康、高效的解决方案。
PMPM则是探索全球各地珍稀植物,打造有效护肤体验。目前,PMPM已推出探索马达加斯加、探索布列塔尼等多个系列,其中包括白松露涂抹面膜、白松露水乳等一系列爆款产品。
据《2020高端奢华美妆品牌消费趋势报告》显示,2019年高端化妆品占市场份额的比重已达到48%,且预计高端化妆品销售年均复合增速将达13%,到2025年高端化妆品市场份额将进一步上升至53%。
从一季度护肤类目的投融资事件可以看到,不少资本与品牌都愈加看好高端化妆品赛道。
典型如YOUNGMAY样美,品牌定位就是走奢品路线,目前上市的产品价格带在680-4999元之间。
新锐国货品牌东边野兽同样走高端定位,上市产品价格带在288-698元之间。日前,已入驻高奢生活美学集合店Joyce Beauty。
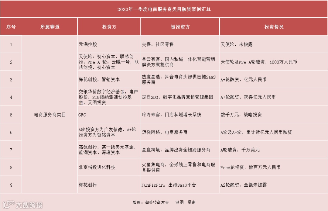
今年一季度,生产商及平台服务商投融资事件共15起,是最受资本欢迎的类目,获得融资超10亿元(3起未披露)。
对比去年一季度平台服务商共获得12起融资,今年一季度新增3起生产商投融资案例,由此来看,资本的风向已经转移到美业上游生产企业及下游平台服务商。
获得融资的三家生产商企业中,芭薇股份专注化妆品ODM/OEM代加工行业16年,服务化妆品品牌客户众多,包括联合利华、韩国谜尚、丸美、拉芳家化、HBN等知名品牌。
巨子生物在行业内,率先实现了“重组胶原蛋白”的技术突破,子品牌可复美、可丽金等也逐渐进入护肤品市场,且已经取得不错的销售成绩。维琪科技则聚焦生物活性创新,在去年自主创新研发0003号原料(国妆原备字20210003)。
另外,医美、化妆品下游的电商服务商类目也是资本关注的重中之重。
在一季度的37起融资事件中,有9起与电商服务商相关,其中包括品牌代运营商、跨境电商平台、跨境服务商等。
值得一提的是,3月份被投资的星盘跨境shopastro和FunPinPin,都是为出海卖家提供一站式全链路解决方案的服务商,皆以独立站建站SaaS为切入口。
去年成立的星盘跨境shopastro主要依托大数据和AI技术帮助卖家精细化运营、提升流量转化率等。FunPinPin则通过打通独立站生态圈,为卖家提供解决方案。目前都已服务百家以上大客户。
虽然业内一直有声音在唱衰新零售类目,但是一季度新零售类目投融资事件共5起,融资总额近23亿元,占一季度融资总额的60%,成最吸金类目,且远高于去年一季度的投融资数量和金额。
其中,高端美妆新零售品牌HARMAY話梅获得约12亿人民币的C轮及D轮融资,成为一季度融资金额之最。
聚焦爆款彩妆的线下新零售品牌WOW COLOUR已连续两年在一季度获得融资,去年获得了5亿元人民币的A轮融资,今年再次拿到上亿美元的A+轮融资。
另外,高端美妆零售品牌国免GDFS在去年6月,刚获得千万级的天使轮融资。不到一年的时间内,国免GDFS又拿到了第2轮千万级融资。
国免GDFS与WOW COLOUR、HARMAY話梅等新零售品牌不同,在入局之初就瞄准下沉市场,以“科技+新颖+服务体验”的新零售思路,在三四线城市打造S2B2C的美妆体验空间。
可以说,在品牌创立之初,就在人群定位和市场选择上与相似品牌打出了差异化。
据国免GDFS数据显示,去年8月,首家旗舰店-襄阳旗舰店开业,开业五天业绩突破50万元。同年11月,孝感旗舰店开业,开业五天业绩破百万元,当月进店客流破2万人。目前国免GDFS已引进100多个一线品牌,SKU超过1000个。并计划于今年新增30家旗舰店。
除此之外,本土折扣店也在近两年集中爆发,高性价比产品重新被创业者和投资人关注。
主打折扣概念的新锐零售连锁品牌LOTGOO与奥特乐均获得了千万元以上的融资。
奥特乐定位于新型硬折扣连锁,货品组成为60%品牌折扣+20%自有品牌+20%的尾货商品;LOTGOO将品牌定位为新型国潮特卖。主打“商场里的批发仓,一件也享批发价”的极致折扣概念,以80%零食+20%日用潮玩为特卖组合。
与其他几个类目的融资数量和融资金额相比,细分赛道整体呈现低迷态势。口腔美容、香氛、母婴类目分别仅有2起投融资案例。
其中,高峰医疗、一晤未来evowera、熊猫布布、海龟爸爸Hipapa、SEVENCHIC香氛笔均在1、2月份拿到融资,3月份拿到融资的仅有melt season一个品牌。
melt season是Verse China集团旗下的香氛生活方式品牌,从国内较为空白的高端香水赛道切入,成立不到两年便拿到了两轮融资。
据天猫相关数据显示,中国消费者购买香水的客单价已经达到了500-800元,客单价位列全世界范围内最高,香水消费高端化显然成为新趋势。
目前,melt season已上市的产品价格带在320-1280元,产品包括高定和经典两个系列的6款香水以及空间香氛系列。
据悉,接下来melt season还将继续拓展空间香氛和个人洗护等系列。此外,melt season的首家线下门店也将于4月底在上海开业。
从2022年第一季度获得融资的案例中可以发现,资本投资重点集中在护肤、新零售、生产商、电商服务商类目。
而获得融资的品牌,都在不断挖掘细分赛道的新机会点,寻找市场空白地带,从而打造出品牌特色和差异化,才会在众多品牌中脱颖而出。