2022年迈入第四季度,留给化妆品企业提交年报、资料补录的时间不多了。
根据《化妆品注册备案资料管理规定》,备案时间满一年的普通化妆品需提交年度报告,及对仍然继续生产、销售的旧平台已注册备案产品的数据进行补充完善。今年4月,受国内多点爆发的疫情影响,上海、广东、江苏、北京、重庆、浙江等多地药监局接连发文,将当地化妆品企业提交产品资料补录、证明文件的截至时间,由5月1日延期至12月31日。
彼时行业一片叫好,“这无异于给困难期的美妆行业松绑了”。但需要注意的是,当前距离大限节点已不足三个月。
“抓紧时间吧!”有多位行业人士友情提醒,“未年报、未补录的,后期统一取消备案,取消后历史记录将注明:不得继续上市销售。”
今年上半年,多地将普通化妆品备案年度报告截止日期由3月30日延续到6月30日。在新增的3个月缓冲期内,行业掀起了一场大清理运动。据广州发布的《广州市未提交年度报告国产备案产品清单》,仅广州市就有超20万个产品被清理。
当时也有从业者预言,在今年下半年,受资料补录的影响,还将有更多产品被清理。
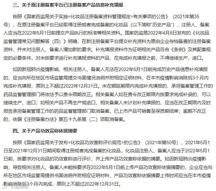
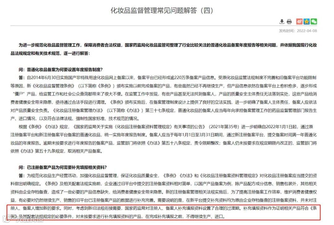
根据国家药监局4月发布的化妆品监督管理常见问题解答(四),未按要求进行补充填报资料的产品,在完成补充填报之前,不得继续生产、进口。而按《化妆品监督管理条例》规定,企业申请主动注销的产品,如不存在违反法律法规的情形,可以销售至保质期结束。
理论上,在大限到来之前,未能提交补录资料的企业,选择主动注销才是明智之举。此前浙江药监局在《关于化妆品备案管理和生产监督有关事项的公告》中还强调,“对未按时上传功效宣称依据摘要的依法予以处置,并纳入企业信用档案”。
然而今年以来,湖南、福建、吉林等多地监管部门,发文通知取消大批化妆品备案。其中包括,湖南省取消3461个国产普通化妆品和4个进口普通化妆品的备案,福建省对149家化妆品企业的898个产品取消备案等。日前,深圳市监局也发文拟取消化妆品原备案平台无人认领的备案产品的通告,清单中包含约1.6万备案产品。
根据公开清单不完全统计,截至目前,至少有超40万产品被清理。换言之,大部分产品是因为企业没有来补录又没有主动注销而遭遇的取消备案。
值得注意的是,有从业者发现,取消备案后,相关产品的备案历史记录一栏已经出现了“产品不得继续上市销售”的字样,彻底宣告了产品的“死刑”。
以此次福建取消备案中,涉及产品最多的厦门派倍安生物技术有限公司(下称“派倍安”)为例,国产普通化妆品备案信息平台显示,其于2018年4月18日备案的一款“PBA玩转色彩眼影 (PP402)”,已于今年8月29日取消备案,而在历史记录一栏,“产品不得继续上市销售”的标注赫然在列。
化妆品违禁词网创始人李锦聪透露,这种标注方式已经实施几个月了,自今年开始取消备案后就开始实行。
“这是此前政策问答在系统上的体现,也应该是取消备案的产品的标准备注方式,以后都会这么备注。”一位做自媒体的行业专家也如是表示。
李锦聪强调,以上述方式在备案历史记录上进行标注后,行业更明确尽快进行资料补录的重要性,市场也更易查询产品是否合规,“取消备案后还在继续生产和销售,就是违法行为了”。据悉,日前已有从业者遭遇消费者“打假”,质疑显示已取消备案的产品为何仍在销售。
据此前报道,今年以来,大量产品被取消备案的原因包括新规之下,原备案人失去资格;年报未按时提交;产品本身宣称不合规;市场销售不佳等多重因素(详见《大洗牌开始!30万个化妆品不能卖了?》)。
广东尚品汇化妆品股份有限公司彩妆研发主任林丽隽也直言,“想补录的,早就自己积极的想办法去补录,不想补录的,估计也是鸡肋产品。”
“提交年报点击一下就行,但实际产品的真实注册备案资料和生产实际记录可能无法对应,这是行业比较头疼的问题。”李锦聪补充道。
他在采访中还提及,当下注册备案需提交的安全性评估报告,也是行业痛点。
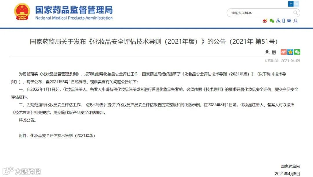
依据《化妆品安全评估技术导则(2021年版)》(下称《技术导则》),自今年起,化妆品注册人、备案人申请特殊化妆品注册或者进行普通化妆品备案前,必须对产品原料开展化妆品安全评估,提交产品安全评估资料。产品中每款原料的评估依据,都必须在安评中体现。
拿当前简化版安评报告举例。某产品有20种原料,其中可在中国已使用原料目录以及权威机构CIR中找到最高历史使用量或浓度的(常见两种数据),能直接和配方原料的浓度比对评估。而其他找不到“最高历史使用量或超量使用”的原料,则需进行毒理学评估。
据李锦聪介绍,毒理学常见评估可简单理解为局部毒性评估和系统毒性评估,“常规的原料,两种评估都要做,而如‘每日允许摄入量(ADI)、每日耐受剂量(TDI)、参考剂量(RfD)、一般认为安全物质(GRAS)、具有悠久食用历史的原料等’原料,可免除系统毒性评估。”
目前,毒理学评估方法常见两种方式,一是有公开发表的权威毒理学数据,用于安全边际值(Mos值)的计算;二是自行做毒理学试验,费用达几千、几万甚至几百万。于企业而言,第二种方式的时间成本和经济成本都被迫大幅提高。
荃智美肤生物科技研究院研发总监张太军曾在某行业讨论群内指出,“由于历史和现状的原因,当前大量产品在配方设计阶段时,几乎没有考虑安评问题,以至于到了备案阶段才匆忙依靠第三方来拼凑安评结论,虽然备案勉强获得通过,但却为产品上市进度带来很大隐患。”
李锦聪也认为,原料生产企业和化妆品生产企业在产品原料安全评估的环节不够严谨,很多企业认为能备案就可以,监管部门也无法对每一个产品备案进行逐一审评,无疑是为后续不合规产品的“清理”埋雷。
根据《技术导则》,化妆品注册人、备案人要在2024年5月1日前按照相关要求,提交简化版和完整版产品安全评估报告。在此之前,显然还有一场“腥风血雨”的监管风潮。
事实上,截至目前,《化妆品监督管理条例》及其配套法规相关政策的具体落实时间,大部分已基本实现。但在不少行业人士看来,美妆行业整顿的余温还将持续,至少明年5月仍将是一个大的节点。
例如,根据《化妆品注册备案资料管理规定》,自2023年1月1日起,注册人备案人申请注册或者进行备案时,应当按照《规定》的要求,提供全部原料的安全相关信息。而此前已取得注册或者完成备案的化妆品,注册人、备案人应当在2023年5月1日前补充提供产品配方中全部原料的安全相关信息。
另外,此前申请注册或者进行备案的化妆品,未按照《化妆品标签管理办法》规定进行标签标识的,产品标签更新的整改过渡期也截至明年5月。

按照《化妆品功效宣称评价规范》,2021年5月1日前已取得注册或者完成备案的化妆品,化妆品注册人、备案人应于2023年5月1日前,对化妆品的功效宣称进行补充评价,并上传产品功效宣称依据的摘要。
而关于行业关注的儿童化妆品,今年5月1日之前申请注册或者进行备案,但未按照《规定》进行标签标识的,也需在明年五一前完成产品标签的更新。
显然,国内化妆品的监管道阻且长,“大清理运动”也仍将是一项长期的运动。如林丽隽在朋友圈公开所说,“合规乃是重中之重”。

科丝美诗 | 贝豪集团 | 英宇集团 | 上海莱博 | 仪玳妆品 | 巨子生物 | 华熙生物 | 广州融汇 | 诺斯贝尔 丨 伊斯佳股份 | 莹特丽 | 天津尚美 | 佰傲再生 | 太和生技集团 | 暨源生物 |

点亮在看,你最好看!

