搜索
首页
大数快讯
大数活动
服务超市
文章专题
出海平台
流量密码
出海蓝图
产业赛道
物流仓储
跨境支付
选品策略
实操手册
报告
跨企查
百科
导航
知识体系
工具箱
更多
找货源
跨境招聘
DeepSeek
首页
>
江苏高考九门试卷及参考答案权威发布
>
0
0
江苏高考九门试卷及参考答案权威发布
南京晨报小记者
2020-07-12
2
导读:重磅!
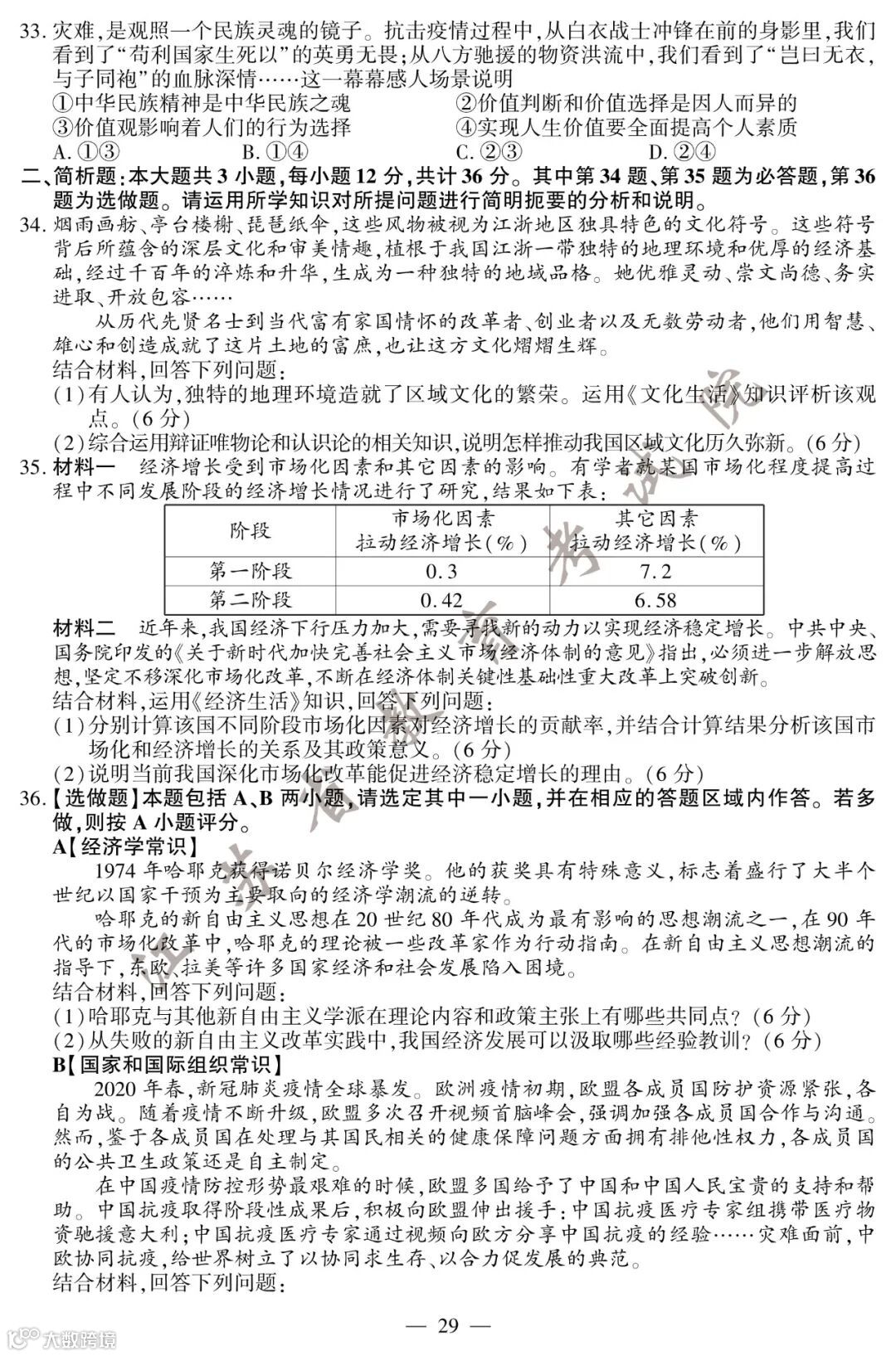
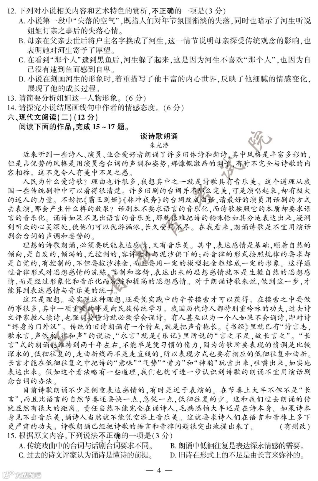
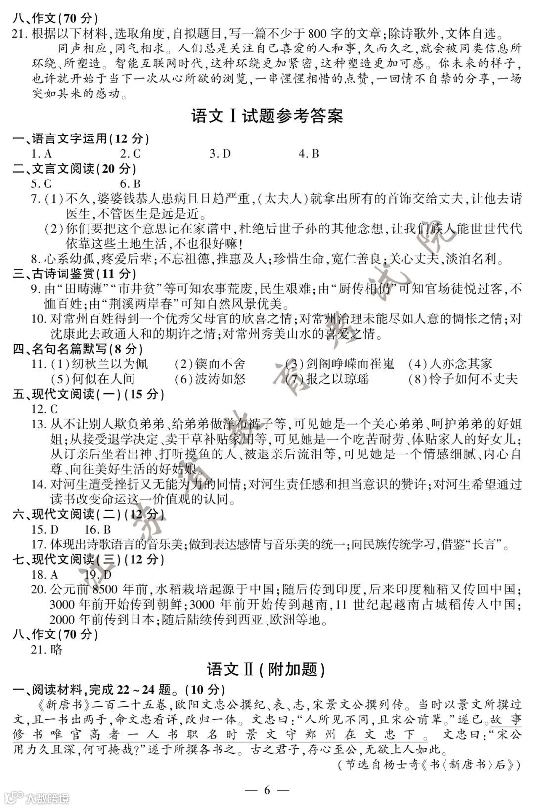
语文
(点击图片可放大)
英语
(点击图片可放大)
数学
(点击图片可放大)
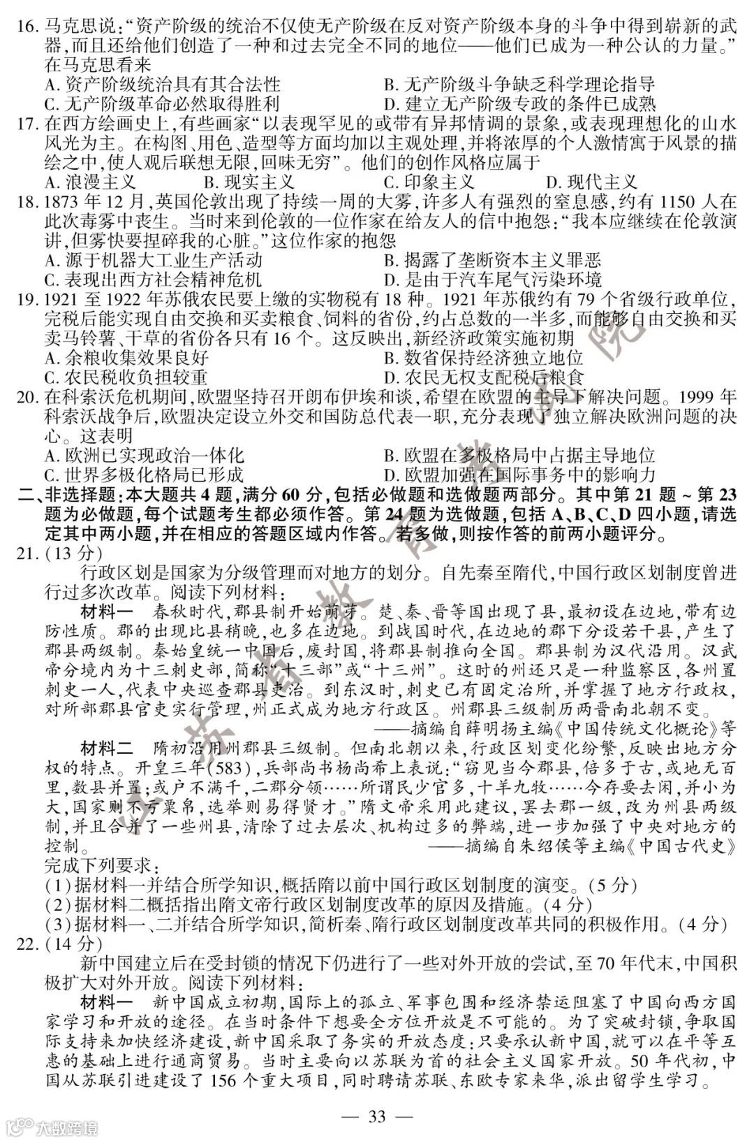
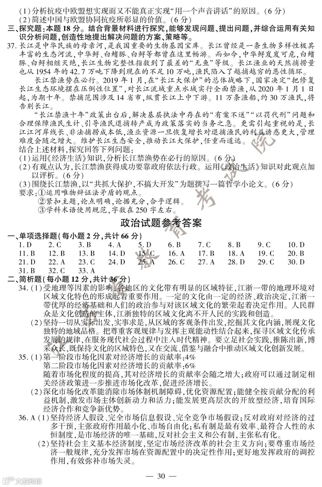
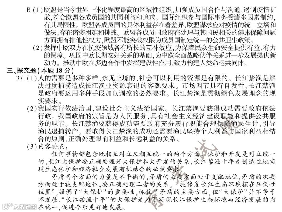
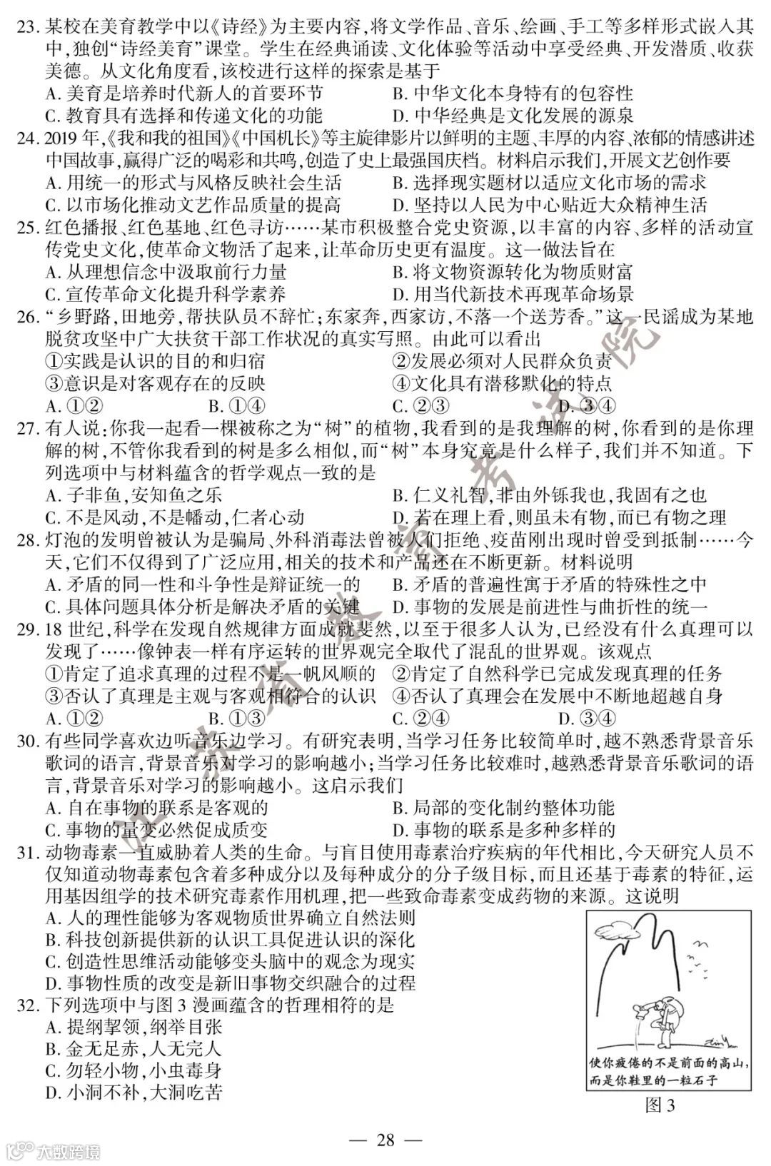
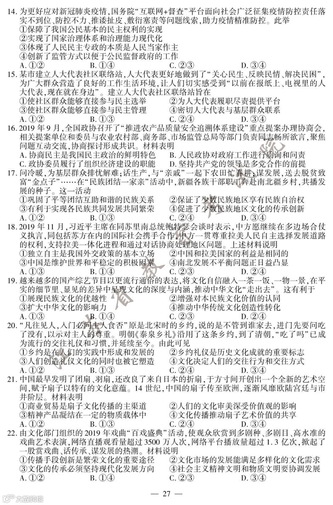
政治
(点击图片可放大)
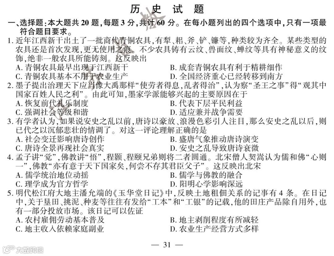
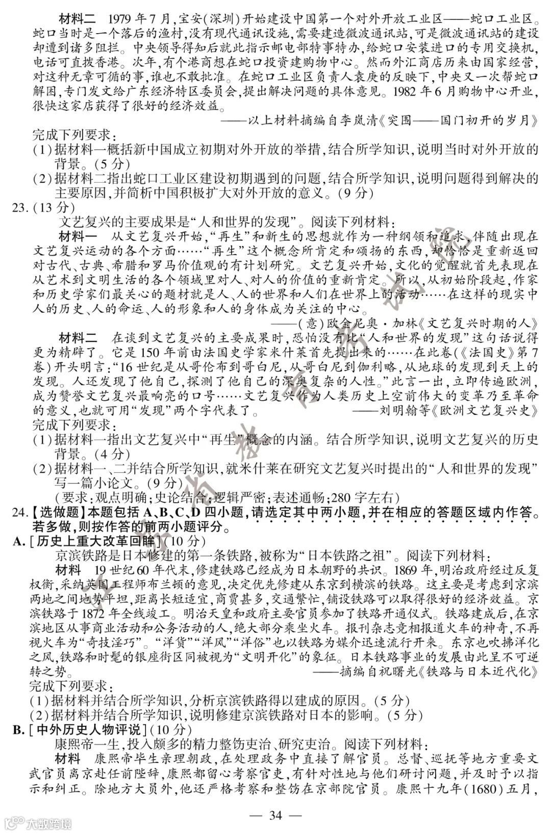
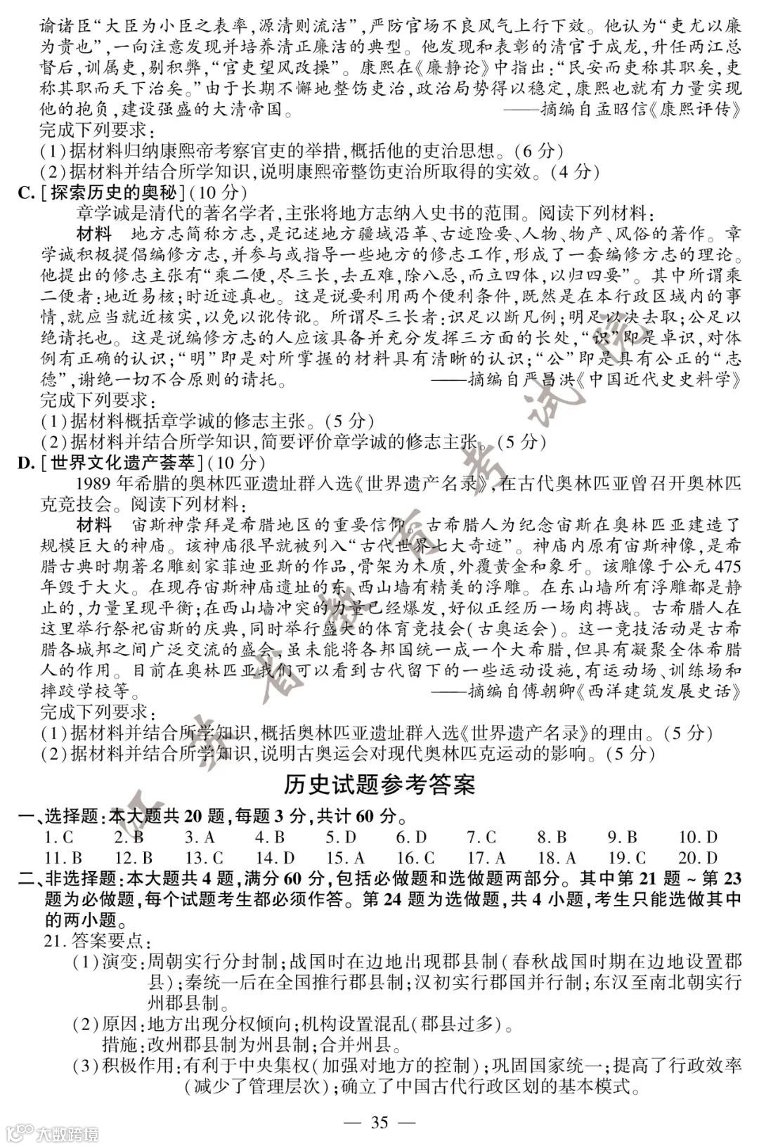
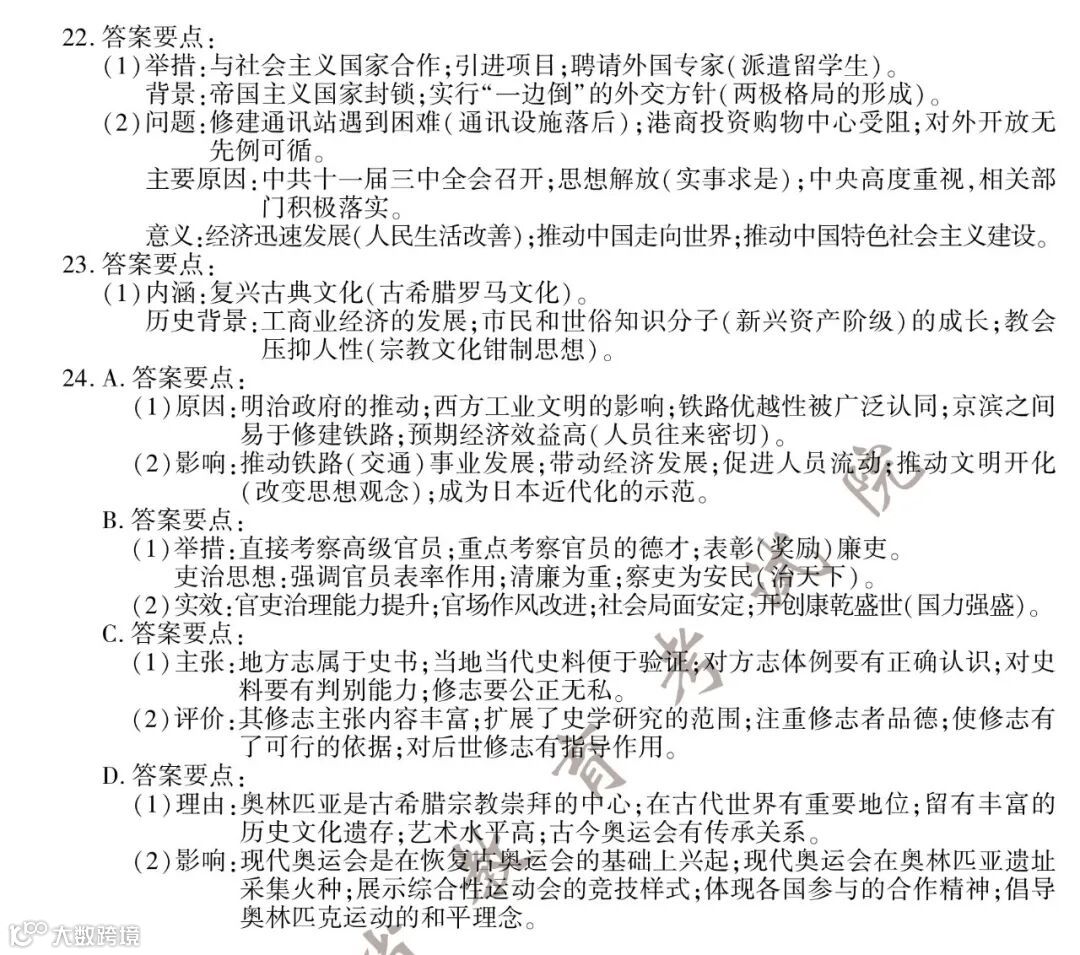
历史
(点击图片可放大)
地理
(点击图片可放大)
物理
(点击图片可放大)
化学
(点击图片可放大)
生物
(点击图片可放大)
【声明】内容源于网络
0
0
南京晨报小记者
专注于打造高端教育公众平台,致力于晨报小记者服务!热线电话:025-58682336,15366114394
内容
1312
粉丝
0
关注
在线咨询
南京晨报小记者
专注于打造高端教育公众平台,致力于晨报小记者服务!热线电话:025-58682336,15366114394
总阅读
1.8k
粉丝
0
内容
1.3k
在线咨询
关注