
鼓楼区约400位中学、小学、幼儿园副校级以上干部集体“上课”,开启为期四天、内容丰富的2020年鼓楼区教育系统负责干部暑期学习会。

鼓楼区委书记刘军为大家做开班动员和主题报告。

此次集中培训学习主题为:在共生共长的自主发展中实现鼓楼教育全域优质。
除了专家主题讲座,学习会还有专门一天的时间,由幼儿园课程共同体、小学教育集团、初中发展联盟分别召集进行分会场培训交流,幼儿园、小学、中学中层以上干部全员参加。
鼓楼区教育局积极探索各学段的协同发展形式,着力深化共生共长的自主发展战略,“共生机制”已经成为了鼓楼推进教育更加充分、更加平衡发展的重要举措!
就在今年6月底,鼓楼区推进学前教育优质均衡的创新举措还登上了中国教育报的头版头条!

先来为您详细梳理鼓楼区幼儿园、小学、初中三个学段共生发展推进情况。
七大小学教育集团
2007年,鼓楼率先在全市成立琅琊路小学教育集团,2013年,鼓楼区和下关区两区合并后,鼓楼区教育局大力推进小学集团化办学,逐步实现名校领衔教育集团全覆盖。区划调整以来共实施名优校(园)办分校(园)12所,组建并完善7大小学教育集团(如下表)。
小学教育集团一览表
序号 |
领衔学校 |
集团成员校 |
1 |
琅琊路小学 |
汉江路小学、天正小学、莫愁新寓小学、科睿小学、鼓楼实验小学 |
2 |
拉萨路小学 |
银城小学、汇文小学、宝船小学、二师院附小、方兴小学 |
3 |
力学小学 |
凤凰花园城小学、龙江小学、财大附小、复兴小学 |
4 |
芳草园小学 |
白云园小学、姜家园小学 |
5 |
三牌楼小学 |
丁家桥小学、回龙桥小学 |
6 |
天妃宫小学 |
滨江小学、长平路小学、民生实验小学 |
7 |
第二实验小学 |
砺志实小、小市中心小学 |
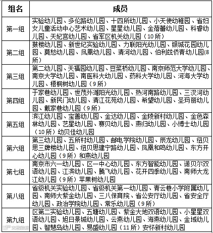
九大幼儿园共同体
鼓楼区学前教育办学种类多、体量大,100多所幼儿园中公办园占61%、民办园占39%,如何满足老百姓对优质教育日益增长的需求?
鼓楼区给出的答案是——以“幼教发展共同体”为途径,通过“领衔园+共建园”模式,放大区域内名优幼儿园的辐射引领作用,缩小园际差距,推进学前教育走向优质均衡。
鼓楼区最早的幼教共同体成立于2014年,是以南京市实验幼儿园为龙头,10所幼儿园开展园际交流和合作,2017年年底,鼓楼区又在全区范围内启动幼教发展共同体建设,根据区域内各类型幼儿园的发展基础及分布情况,全纳整合组建9个共同体小组,并在每个共同体内选定名、优幼儿园为领衔园,选派特级教师、市(区)学科带头人、市(区)优秀青年教师等为领衔人,充分发挥辐射和带动作用。
学前教育共同体一览表

三大初中发展联盟
2018年,鼓楼区在小学集团化、幼儿园共同体的成功经验基础上,成立了三大初中发展联盟:树人初中发展联盟、汇文初中发展联盟、二十九初中发展联盟,辖区内16所初中校全部纳入其中实现共同提升。
三大联盟在形式上通过师资结对、联盟教研、行政互动等多种形式整体推进,在内容上围绕学校管理、教学研究、课程建设、课堂教学、校本教研、教学评价、资源建设等多个主题,共同发展、共同成长。
初中发展联盟一览表
核心学校 |
新优质初中 |
项目学校 |
|
第一联盟 |
南京师范大学附属中学树人学校 |
南京市第八中学 |
南京市第五十中学、南京市第三十九中学、南京民办育英外国语学校 |
第二联盟 |
南京金陵汇文学校(中学部) |
南京市滨江中学 |
宁海中学分校、南京市第十二初级中学、南京民办求真中学 |
第三联盟 |
南京市第二十九中学初中部 |
南京市第六十六中学 |
南京市第二十九中学致远初级中学、南京市第二十九中学幕府初级中学、南京大学附属附中、南京市鼓楼实验中学 |
局长这样说
鼓楼区坚持“科教兴区、人才强区”,始终把教育放在优先发展的战略地位,以全力打造“江苏最好 全国首善”的高水平教育现代化强区为总体定位,全力推进鼓楼教育的优质发展、均衡发展、创新发展和协调发展。
鼓楼区教育局局长柴耘说,以共生共长的自主发展推进全域优质,进一步实现教育资源的优化配置和有效供给,这已经成为了新时代鼓楼教育全新的发展样态。
“打造、构建和整合教育的优质资源,让更多的人接受更好的教育,提高老百姓对教育的满意度、获得感,实现教育的全域优质,是鼓楼教育共生发展的终极目标。”柴耘局长说,共生共长的自主发展不是自己发展,而是在更大的文化背景下、有各种参照物的发展。教师与教师之间、学校与学校之间、学段与学段之间,从量的增加到质的改变,促进学校发展,促进教师成长,努力促进鼓楼教育结构发展更平衡,教育内涵发展更充分,加快放大区域教育优质资源,力争把鼓楼每一所学校都打造成人民满意的好学校。
校长这样说
经验分享环节,南京市第三幼儿园园长唐松海做《落花生精神的传承和发扬——幼儿园自主发展的实践与思考》的发言;
南京商业学校校长张利海做《赋能改善、匠心育人:让每个孩子人生出彩》的发言;
南京大学附属中学校长李海燕做《弘毅励学——以奋进者的姿态前行》的发言;
三牌楼小学校长李传庚做《自我追问:学校变革的逻辑起点》的发言。
南大附中
把质量变成“信仰”
在今年的中考招生中,南京大学附属中学高中再一次成为家长和考生信任的热点学校,首次进入第一批次招生,录取分数线高出投档线15分!
“南大附中的品质,就是把质量变成‘信仰’。”校长李海燕说,学校的质量是生命线,它已经成为了老师们的“信仰”。“考后数据,学校还没开会,老师就已经自我分析,相互分析。班与班比,年级与年级比,校与校比。‘教好书是最大的师德’。”
南大附中一校三部,含高中、国际高中、初中三部。2018年,学校初中部加入以29中为龙头的29中初中联盟,区域联盟为学校初中部的发展带来了新的契机。
“线上,我们会共享资源,交流技术。比如,29初中部的语文学科是非常突出的优势学科,便可以牵头联盟的语文教研平台,带动全盟的语文学科一起发展,让一所学校的学科优势成为全盟的学科优势。让幕府山初级中学牵头技术团队的学习平台,让全盟的老师可以在这个平台学习先进的现代技术,探讨各种技术的运用与改进,让一所学校的技术优势成为全盟的技术优势。”
三牌楼小学
对孩子的现在和未来尽责
2004年,三牌楼小学26个教学班;2020年,学校班级数已经46个,学生数增加近一倍。
校长李传庚说,如何达到体量与质量的对等,三小的发展始终回踩和夯实。
这些年,三牌楼小学抓紧抓实抓好全面的、全员质量的同时,以“个性化”“定制化”的服务,支持优等生、特长生的发展,毕业生发展潜力喜人。去年下半年,南师附中传来喜讯,两位三小毕业生参加全国化学竞赛获得一等奖,其中一位还是全国一等奖第一名,今年二十九中高考取得425分好成绩的薛琪凡也是三小毕业生。
三牌楼小学一直关注学生专注力培养。每学期,李校长都会用一个星期的时间,查遍全校语数外作业本,主要查看书写是否工整,订正是否到位。学期结束,根据作业检查反馈情况,对相关教师进行奖励,重奖合格率95%以上学科教师。
李校长说:“质量之问,问在我们灵魂深处,问在我们对教育应有的良知,我们应该思考对孩子的现在和未来尽到责任。”
End
南京晨报/爱南京记者 刘颖

