
近日,中共中央、国务院印发了《深化新时代教育评价改革总体方案》(简称《总体方案》),这是指导深化新时代教育评价改革的纲领性文件。
《总体方案》的出台实施,对于完善立德树人体制机制,破除“唯分数、唯升学、唯文凭、唯论文、唯帽子”的顽瘴痼疾,从根本上教育评价指挥棒问题,扭转教育功利化倾向具有重大意义。
围绕党委和政府、学校、教师、学生、社会五类主体,《总体方案》坚持破立结合,重点设计了五个方面22项改革任务。
01
改革党委和政府教育工作评价。“破”的是短视行为和功利化倾向,“立”的是科学履行职责的体制机制,相应提出完善党对教育工作全面领导的体制机制、完善政府履行教育职责评价、坚决纠正片面追求升学率倾向3项任务。
02
改革学校评价。“破”的是重分数轻素质等片面办学行为,“立”的是立德树人落实机制,相应提出坚持把立德树人成效作为根本标准、完善幼儿园评价、改进中小学校评价、健全职业学校评价、改进高等学校评价5项任务。
03
改革教师评价。“破”的是重科研轻教学、重教书轻育人等行为,“立”的是潜心教学、全心育人的制度要求,相应提出坚持把师德师风作为第一标准、突出教育教学实绩、强化一线学生工作、改进高校教师科研评价、推进人才称号回归学术性荣誉性5项任务。
04
改革学生评价。“破”的是以分数给学生贴标签的不科学做法,“立”的是德智体美劳全面发展的育人要求,相应提出树立科学成才观念、完善德育评价、强化体育评价、改进美育评价、加强劳动教育评价、严格学业标准、深化考试招生制度改革7项任务。
05
改革用人评价。“破”的是文凭学历至上等不合理用人观,“立”的是以品德和能力为导向的人才使用机制,相应提出树立正确用人导向、促进人岗相适2项任务。
不唯分数评价,
南京这些学校已先行
教育评价“指挥棒”改革家长们最关心的是“学生评价”!
记者今天在采访中发现,南京一批学校已经走在教育评价创新改革的路上!

南京十三中

三好生范围扩大,设置校园吉尼斯
在刚刚结束的南京市普通高中教学工作会议上,南京十三中囊括突出贡献奖、综合奖、教学质量优秀奖、教学质量进步奖、学校特色建设奖、教学优质管理奖等全部类别六大奖项。对于一所直面高考的学校,十三中学业成绩优异,每年考入北大、复旦、中科大、南大、东大等名校的学子超百人,一半人数走进全国双一流高校,但学校又不仅仅只重视学业成绩,而是用一系列独特的十三中评价制度,激励一切展现综合能力的学生。

在十三中,三好学生的范围扩大,激励机制全方位。最有趣的是,学校设置校园吉尼斯,任何学生都可以凭借自己的特长去申报,俯卧撑、跳绳等各种项目,只要没有危险性,积极向上的,学校都会鼓励,留下挑战记录。


南京河西外国语学校

每年“五大节”搭建综合评价平台
今天,南京河西外国语第九届体育节开幕,记者了解到,每年的“五大节”——外语节、读书节、体育节、科技节、艺术节以及灯光晚会,是南外集团成员校的传统项目,学校搭建学科考试之外的丰富平台,让各有所长的孩子们尽情展示,鼓励每一个孩子全面发展、自由成长,做具有中国灵魂世界胸怀的现代人。

河西南外教学处副主任杨琳琳告诉记者,以体育节为例,除了比赛项目,还有志愿者服务、活动筹备、宣传拍摄等工作都由学生组织完成,全校100%学生参与体育节,在运动中培养团队协作能力、发现运动的乐趣,学校会综合评价学生在体育节中的各项表现评选出“体育之星”,为优秀者颁奖并加分。


南京致远初级中学

发现每一位,人人都是致远星
南京致远初级中学在“发现每一位,关注每一位,肯定每一位”的致远文化下,始终相信“优秀不该只是少数人的特权,每一个人都有属于自己的闪光点!”

为了充分调动同学们开展自评、互评的主动性和积极性,充分肯定现有表现,进一步激发自我教育的可能性,促进学生的全面发展,学校每学期开展致远学子综合素质评价和表彰活动。凡在读学生均可自主申报,参与认证、综合表彰。表彰类别包括:致远奖、旗舰奖、迈进奖、合作奖、悦读奖、创作奖、健将奖、艺美奖、暖心奖等。凡学生德、智、体、美全面发展或在运动、艺术、文学、阅读、科技、班级服务、志愿岗位、社会实践、人际交往以及其他方面表现进步或特长突出者,均申报相应表彰。


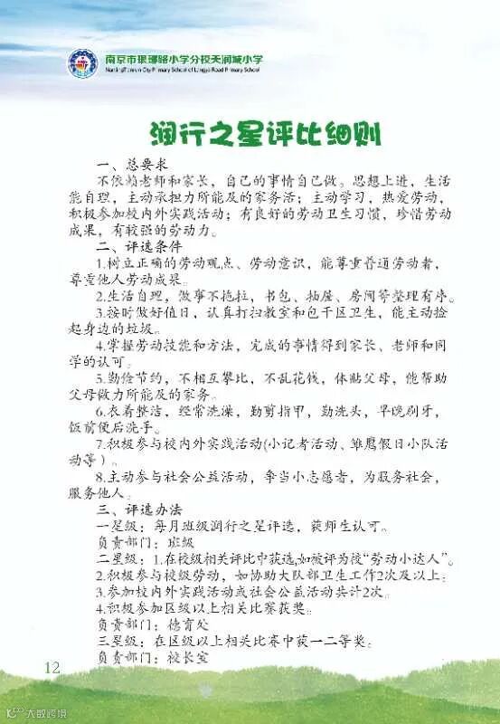
琅小分校天润城小学

“润园六星”评价标准培养“灵润娃”
南京市琅琊路小学分校天润城小学在“天性有致,润德无声”的办学理念引领下,积极倡导在无痕的润泽中实现对儿童心灵改造和美好品质的型塑,系统设计出德育品牌“小学生习惯养成与品格型塑的‘灵润娃’评价体系”。

学校主张远离功利性的单一的知识评价,以全面育人为根本目的,以素养提升为追求,倡导“成长比成绩重要,做人比做事重要”,致力于儿童学习力、思维力、实践力、生命力、审美力、品格力的培养,依托“润园六星”表现性评价方法,让评价的过程可视化,评价的数据客观化,评价的导向科学化。
琅小分校天润城小学学生“润园六星”评价标准,分别为“润智之星”“润体之星”“润学之星”“润美之星”“润德之星”“润行之星”,该校还以学生习惯养成和品格塑造为核心,研发养成特色课程,构建一系列“灵润娃”德育课程体系。


中央路小学

适性课程守望每一颗小种子的成长
在南京市中央路小学老师们的心中,适性,是理解儿童的不同风格,是关照儿童的多元需求,是给予儿童丰富选择,是引领儿童快跑慢长……于是,中央路小学将儿童当作种子,教师如园丁一般适性培育、温暖支持,守望每一颗小种子的成长。

他们建设“种子萌·栋梁成”课程,通过“美德体验园”“健体训练园”“启智魔力园”“尚美艺术园”四园三径课程模块、涵盖多元智能8大领域的59个子课程,尝试“优化生态因子,提升儿童学力”的评测,研究“基于定制服务的儿童自学习行动”策略,构建“萌诵团”“萌乐队”“萌画社”“萌书房”“萌创社”等44个潜能发展平台,从纵向、横向,知识、能力、情感多个维度助力全校一千多名“小种子”成长,最终成为健康、关怀、智慧、尚美又别具一格的中国儿童。

“我们眼前的每一个儿童,不仅存在智力的差异,在智能、性向、兴趣、经验、风格、文化上也各不相同。那么,今天,我们的学校如何更好地实现‘公平、有质量的教育’?”破解这一难题,中央路小学校长林虹认为,关键在于关照“学习者的差异”。

“教师需通过专业的方式,发现、了解儿童差异,提供符合需求的课程内容、实施与评价的方式,使不同特质和需求的学生,都有机会达成学习目标,都能获得成功的学习体验,最终成为拥有充分学习自信、良好学习动机、高阶心智运作能力及社会能力和社会责任的适性学习者。”这正是林虹校长带领老师们开展“适性课程”建设所追求的真义。


北京东路小学

六个指向,评选 “北小之星”
一直以来,南京市北京东路小学秉持“情智教育”的办学理念,把培养具有灿烂笑容、善良心灵、聪慧大脑、灵巧双手、健康身体、规范举止的情智娃娃作为育人目标。

学校围绕育人目标的六个指向,每学期末,开展“北小之星”的评选。用“我的闪亮我来讲”的方式,鼓励学生结合自身兴趣爱好和阶段成长收获,进行“北小之星”的申报。
如果你积极向上,充满自信,可以申报“阳光之星”;如果你热爱集体,关心工学,可以申报“友爱之星”;如果你热爱学习,进步明显,可以申报“学习之星”;如果你热爱艺术,敢于创新,可以申报“科艺之星”;如果你热爱运动,体魄强健,可以申报“运动之星”;如果你尊敬师长,举止文明,可以申报“礼仪之星”。
只要你能勇敢地讲出你的成长故事,在生生互评、师生共评的环节中赢得掌声,就能当选“北小之星”。
如果你全面发展,得到全班大部分同学和任课老师们的拥护,你就能收获“情智之星”的称号。


南京大学金陵小学

多元化评选“素养八星”
南京大学金陵小学多年来以“走进儿童世界,培养世界儿童”为办学理念,着力培养“德才兼备、身心健康、学以致用、创造创新”的世界儿童,从发展性评价的视角,注重知情意行的平衡发展,发掘学生的内在潜力。

学校以争做“八好美少年”为根基,夯实儿童道德成长基础,提出“说好话、写好字、读好书、上好课、走好路、扫好地、做好操、唱好歌、吃好饭”的八好要求,从学生的一言一行、从校园生活的一点一滴,指引着每一位学生的行动方向。以勇当“诚真勤仁(校训)好儿童”为内涵,细化学生道德行为规范,聚焦校本品格培养的核心价值,传承中华传统美德,让学生获得道德成长的动力。
以评选“素养八星”为依托,树立儿童道德成长榜样,针对学生发展的各个方面进行评价,从“爱心”“服务”“礼仪”“劳动”“运动”“学习”“艺术”“进步”八个方面对学生进行评价、激励,让不同的学生得到适切的肯定,用自己的优势形成影响他人的榜样力量。
学校评价主体多元化,通过自我评价、生生评价、家校评价、社会评价,让每一个人都成为评价者。各班级每月进行一次中期评价,即“诚真勤仁”好少年的评比,学校每学期进行一次综合评价,即“素养八星”评比。


南京大学金陵小学
(仙林湖校区)

让每个孩子都有机会闪亮
教育的善意在于要让每个人都能遇见更好的自己。“让每个孩子都有机会闪亮”便成为南京市金陵小学(仙林湖校区)努力的目标。

南京市金陵小学(仙林湖校区)有一个立足数学学科的特色项目—数学故事汇。如果单单考察数学学习,并不是所有孩子都同样擅长数学。但是,既然是全校学生的特色项目,就应该让不同孩子都在项目中能参与,有获得。
有的孩子爱画画、善画画,可以举办“画数学”比赛;有的孩子喜欢听故事、讲故事,可以设置“讲数学故事”比赛;还有的孩子能写作、会写作,可以举行“编数学故事”比赛,也有孩子知识面宽,于是,又可以举办数学素养大赛……
然后,再把这些汇总起来,找一个集中的时间定期开展,便构成了金陵小学(仙林湖校区)每学期一届的“数学故事汇”活动周。因为每个人都能参与,学校通过活动的举办与项目的建设拉近了学生与数学的距离,丰盈了学生对数学的认识,激发了学生学习数学的兴趣,提升了学生学习数学的信心。
让不同孩子都有机会闪亮是评价的起点,从这里出发,建立项目,设计活动,最终促进学生全面发展,让每个人都能遇见更好的自己。


金陵汇文小学

人人都是CEO,培养学生责任心
金陵汇文小学通过“我们都是CEO”的育人模式,人人有岗、人人有责、岗责一体,让学生体验责任感,在实践中锻炼多种能力,形成“我能行、我可以”的品格自信,实现循序渐进的发展。

在汇文CEO工作中,学校全程评价,动态修改。鼓励学生和家长对岗位CEO活动及学生表现进行评价。同时,引入学校的心理教师、科任教师、班主任教师、学生干部等对学生进行综合评价,保证每学期均评价学生岗位CEO的表现情况。对于评价结果由班主任认真分析,动态化地调整学生工作内容及岗位CEO执行方案,保证学生的综合素质持续提升。
不管是担任何种岗位,只要在工作中认真负责、积极肯干的学生,每月将予以表扬;对于工作开展过程中存在不足之处的,还要进行民主评议和动态修正,对工作职责和管理方式进行调整和优化,对相关CEO同学进行指导,确保职责落实,借此激励全体同学,更好地履行义务,锻炼自己的能力,提升个人的素质。
学生岗位CEO的设置会有阶段性的总结,在评价完成之后适当地予以奖励,分为物质奖励和精神奖励。奖品丰富且有个性:学校LOGO钥匙扣、全套彩虹卡、作业抵用券、和校长喝下午茶、放假半天等。精神奖励则设置最佳CEO、明星CEO等,颁发奖状并在班会上通报表扬。


天正小学

让评价成为儿童自我发现的原动力
为促进学生综合素质的发展,给予个性化的评价与引导。天正小学推出“小能手,正成长”儿童成长评价体系,通过“学科类+德育常规类评价”的全面联动,及时展现孩子在校的个人表现,激发同学看得到自己不断持续加载的能力。

学校将培养目标和评价指标定制成特色评价卡片,除了和各学科相关的我好学、我会学、我享学卡片,还有和学生德育常规习惯相关的卡片。如重在引导孩子热心服务的我劳动卡片,鼓励孩子参与德育活动的我参与卡片,引导参与实践活动的我创新卡片等。每张卡片的正面都有着明确的获取标准,背面附有二维码。当孩子在某些方面表现优秀时,老师发放给孩子一张评价卡片进行表扬。根据后台形成的数据化报告与分析,老师实时看得到学生的进步,并给予适合的指导或鼓励,帮助学生找到进一步努力的方向。学期末,还能形成个性化的学期成长报告,与《成长脚印》相补充,从而展现孩子在学校在班级综合素养的发展与提升。
天正小学在“适合的教育”办学理念指导下,通过“小能手,正成长”儿童成长评价体系的实践进一步激发活力,让评价成为儿童自我发现的一种原动力,引导儿童看见自己正在持续加载的能力,在动态、综合的成长记录中得以适合地引导与发展!


石鼓路小学

立美修德,建构儿童道德学习新样态
“立美修德:儿童道德学习新样态实践建构”是南京市石鼓路小学倾力打造的德育课程品牌,是基于30余年立美教育提出的一种校本化德育实践模式,它立足于德育与美育协同统一的实践逻辑,系统支持儿童发现美、欣赏美、创造美、分享美,并引导儿童过纯真、和谐、有秩序的自由的道德生活。

据介绍,此项品牌德育课程基于多视角的评价原则、多维度的评价内容、多样化的评价方式、多元化的评价主体,构建了一套完善的评价体系,突出了儿童在成长过程中美与德的协同发展。




例如,在石小校园内,处处可见评价内容——具有学校特色的《石鼓路小学学生一日行为三字歌》、《大树下的公约》等等,不一而同。再如,在日常生活学习过程中,伴随着常态化的形成性评价,东西校区分别以“大树下的荣耀”以及“瞧,我真棒!”两个主题评价展板作为载体呈现。终结性评价则分为两个时间节点,分别是三年级成长礼和六年级毕业礼,在典礼上颁发“道德成长徽章”。

儿童既是评价的对象,也是评价的主体。除教师评价外,校方积极鼓励儿童自评、互评,同时也鼓励家长与其他有关人员的广泛参与。“尺度多元,不以成绩做定论,不用一个统一的尺度去评价所有儿童;尊重差异,关注每一个儿童在其原有道德水平上的富有个性的发展;渠道多元,分析儿童的道德表达,力求准确、全面地评价儿童。”高云梅校长如是说。


琅琊路小学明发滨江分校

明园精进月,发现更美好的自己
琅琊路小学明发滨江分校开展了主题为“争当文明小先锋,发现更美好的自己”的精进月活动,通过宣传文明礼仪、勤俭节约、绿色环保三个方面的内容,让明园的学子在活动中发现更美好的自己。

学校以争章积分的形式激励学生们积极参与,结合学校的一日常规、七好习行等校园规范开展了主题黑板报评比、主题班队会、大课间评比等全校性活动。让每一位学生都能够沉浸在精进月的氛围当中。同时还以年级组为单位,分别开展了一年级组的“争做明园好学生”,二年级组的“我是明园小当家”,三四年级组的“绿色生活看我的”,五六年级组的“文明礼貌听我的”系列主题活动,用争章积分、光盘倡议、环保视频、礼仪小讲堂等形式让明园的学子们全方位、多角度的关注身边小事、发现身边美好、宣传身边典型,从而达到由内而外的感染和熏陶。
“文明礼貌歌”、“大课间活动”、“主题班队会”、“专题活动”都倾注了老师们大量的精力,也成就了学生们激情参与,成就了明园学子们一份份闪亮的收获。明园学子们通过日常行为规范争章和各项活动参与,涌现了一批闪亮的明园“美德星”。


南京大学金陵小学
(广志路校区)

践行校园“八好”,缤纷儿童世界
南京市金陵小学广志路校区,面对一年级刚入学的“小萌娃”,以丰富的体艺等活动为载体,立足校园“八好”行动,致力于培养德智体美劳全面发展的世界儿童。孩子学在其中,乐在其中,不断成长!

学校先后开展校园“八好”展示活动:走好路,从快速整队到轻走慢行,小小的心灵萌生集体的意识;做好操:伸出小手,闭上眼睛,动作轻,力度准,让孩子明白有了明亮的眼睛,才有明亮的世界;上好课:上课铃声响,快快进课堂,书本准备好,坐正看前方;读好书:诵古诗,念童谣,看绘本,读故事,浓浓书香润童心,点点雅韵伴成长;写好字:汉字书写比赛,人人参与,一笔一划,一撇一捺,让孩子认识到汉字是中华民族智慧的结晶,是传承和发扬中华文化的珍贵艺术……
为培养孩子的家国情,民族心,学校先后开展了一系列主题活动:如国庆期间与国旗合影一张,在国旗下拍摄国庆寄语,看一部爱国影片,十月还将开展“萌娃唱红歌”活动,一起去理解“我和我的祖国,一刻也不能分割,无论我走到哪里,都留下一首赞歌”;为丰富孩子的校园文化生活,开展了“践行核心价值观,争做诚真勤仁好少年”绘画比赛,孩子们用自己的小画笔,描绘出了心中最美丽的画面和对校训的理解;为养成节俭美德,开展了“我是光盘侠”行动: 手绘了“光盘宣传画”,拍摄了光盘小视频,评比了“小小光盘侠”。

通讯员 刘佳 王新 季小香 华琴 张婷 张蓓 徐海龙
南京晨报/爱南京记者 李灿伦 刘颖 束宇 孙文 谢婷
本文部分内容综合自新校长传媒,来源新华网

