大数跨境
0
0

疯狂小杨哥、辛巴“杀入”新万亿市场!

疯狂小杨哥、辛巴“杀入”新万亿市场! 仪美尚
2023-05-22
1
“任何一个企业在发展到一定阶段时,都会全力寻找第二增长曲线。”有资深美妆行业人士如是说到。
透过4月美妆时尚领域的投融资数据可以看到,不论是欧莱雅、LVMH、科丝美诗、丸美股份、上海家化等集团企业,还是疯狂小杨哥、辛巴等头部主播,都在试水新的潜力赛道。
但深入调研后发现,他们有的在新赛道上做得风生水起,也有的频频“踩雷”最终铩羽而归。

资本投出6大潜力赛道

赫莲娜却“栽了跟头”?
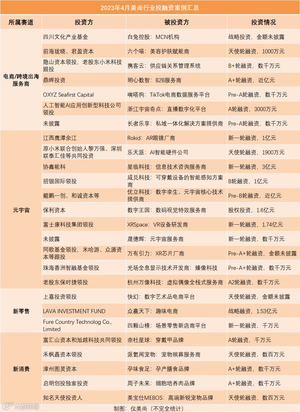
据仪美尚不完全统计,4月,在美妆时尚领域共发生41起投融资事件,融资笔数达到今年前四个月之最,但4月所披露的募集资金总额仅为18亿元,创下今年前四月单月披露募资总额的新低。
“这从某种程度上来说,资本也在‘广撒网’。”上述资深美妆行业人士表示,从4月份获得融资的企业类型来看,他们普遍扎根在以下6个潜力赛道。
1、定制化妆品热度飙升,资本和多数海内外品牌快速涌入这一赛道
随着4月26日上海市药监局发布全国首张“现场个性化服务生产许可证”,定制化妆品在国内终于“转正”(推荐阅读:首证!定制化妆品“转正”了!)。
可以看到,多数化妆品上下游企业都有意通过相应产品抢占定制化妆品的市场份额,典型如欧莱雅集团旗下修丽可品牌、爱茉莉太平洋集团旗下定制彩妆品牌TONEWORK、萧雅股份旗下品牌EVM等,都有相应的定制化妆品面世,而美国企业家和电视节目主持人奥普拉·温弗瑞,也在4月份对定制护肤品牌Dr. Barbara Sturm进行了投资。

品牌官网截图
不过,区别于修丽可、EVM等品牌是先借助仪器对消费者进行肤质检测,再通过其肤质特征进行化妆品定制,Dr. Barbara Sturm是先从抽取的消费者血液中分离并培养出蛋白质分子,再将其应用在定制化妆品中,即利用人体自身蛋白质系统对抗衰老。
2、“轻医美”市场回暖,但潜力与风险并存,欧莱雅旗下赫莲娜在此“栽跟头”
据仪美尚不完全统计,1-4月,已经有蛋壳肌因、天鑫医疗美容、秋涛美肤、宸辉医美与Glowbar等5家与轻医美相关的企业获得资本垂青,相比去年同期增长150%。
当消费者可以摘下口罩,线下化妆品和医美市场快速升温。不过需要注意的是,需借助仪器才能完成消费者服务的轻医美市场,风险也相对较高。

微博截图
比如,4月,就有消费者曝出,其在欧莱雅集团旗下顶奢美妆品牌赫莲娜店内做头等舱护理时,因仪器损坏和美容师操作不当,导致其脸部轻二度烧伤。同期,最高人民检察院还公开6起医疗美容违法案例。因此,想要入局该赛道的企业,尽最大努力把各种风险因子排除在外很有必要。
3、资本持续看好纯净美妆、精准护肤、情绪护肤、合成生物四大赛道
近日,有媒体报道称,巴西反垄断监管机构批准将Natura&Co集团旗下高端纯净美妆Aēsop伊索品牌以25亿美元(约合人民币175.5亿元)出售给欧莱雅集团。这一欧莱雅集团发展史上迄今为止的最大一笔收购案,在业内颇具号召力,可以看到,各路资本正强势加码这一潜力赛道。典型如纯净护发品牌Ceremonia,在4月完成约6954.8万元的A轮融资;可持续生物发酵原料生产商Amyris, Inc,获得香精香料巨头奇华顿对其主要化妆品成分产品的收购。
而在被誉为“第三次生物科技革命”的合成生物领域,上游企业微新生物、生合万物也在上个月获得数额不等的投资。其中,本次获得联想资本、软银中国资本战略投资的生合万物,从2021年11月成立以来,不到一年半的时间里已经获得4笔投资。
在功效护肤领域,情绪护肤、精准护肤这两大分支的发展后劲很足。
上个月,斩获天使轮融资的国内芳疗功效护肤品牌馥郁满铺、获得2000万元Pre-A轮融资的个护品牌心动壹刻,都是立足功效和为用户提供情绪价值两个方面。而获得康荣实业战略投资的护肤品牌伊纱曼妮、获得约3479.4万元完成B轮融资的澳洲护肤品牌York Street Brands,切中的则是精准护肤赛道。

辛巴、疯狂小杨哥带头“出海捞金”
上海家化牵头加速美业AI进程
据网经社发布的相关报告显示,2022年,我国的跨境电商市场规模为15.7万亿元,其中,出口跨境电商市场规模达12.3万亿元,比上年同期增长11.81%。
随着海外局势日渐趋稳,4月,跨境出海相关投融资创下今年以来的小高峰,据仪美尚不完全统计,在该领域的相关投融资事件高达7起。而火热程度可与之一较高下的元宇宙行业,同期共有11起投融资事件发生。
其中,在跨境出海领域,有一个明显的趋势是:辛巴、疯狂小杨哥、白兔控股等头部红人机构正在带头出海掘金
头部红人骆王宇所属白兔控股在上个月宣布新一轮战略投资,投资方位四川文化产业基金。这是国资第一次对MCN赛道投资,“白兔视频”方面认为,“这代表着行业将进入更加规范化的下一阶段。”
公开资料显示,除国内业务外,白兔控股现已将业务触角伸向海外,首站便是位于东南亚的印尼。白兔控股已经通过投资印尼TikTok电商ERP公司鲸绽,在印尼共同设立MCN机构,进行签约、孵化达人,培养内容生态,并为出海企业提供全链路的电商服务。
宝顶创投基金创始合伙人胡焕新曾对仪美尚表示,“现如今的东南亚市场,相当于十年前的中国,”当地的人口红利、消费增长和升级趋势、数字化和可持续发展的互融,都将激发出更多新的商业机遇。

快手、抖音平台截图
因此,除了以白兔控股为代表的MCN机构,辛巴、疯狂小杨哥也有意出海东南亚掘金。就在前不久,“快手一哥”辛巴在泰国进行了首场直播带货,还创下高达8.3亿元的带货额。而在直播间直言将入驻TikTok发展直播电商业务的疯狂小杨哥,其出海战绩也同样令业内期待。
在元宇宙赛道,上海家化、联合利华、伊丽莎白雅顿、科丝美诗等海内外的集团企业及品牌,正在用自身的力量,加速AI智能与化妆品的融合发展
典型如上海家化,其联合上海日用化学品行业协会及多个行业专家,共同发布了《人工智能(AI)测肤数据分析法团体标准》。据了解,该标准从皱纹、痘痘、肤色等8个维度,建立了国人肌肤衰老检测及定义的标准。
而联合利华集团已经把AI引入了多个品牌的产品开发与测试中,以替代原本从事数据录入、产品测试的员工。就在最近,伊丽莎白雅顿推出了首个元宇宙购物店,以期通过数字驱动来提升购物体验。科丝美诗也打造出了元宇宙平台COSMAX META,通过在元宇宙空间立体呈现企业专利材料和技术、化妆品剂型等多种内容,深化与客户伙伴及化妆品市场主力军MZ世代的互联互通。
此外,从4月元宇宙的整体投融资情况来看,相关企业普遍呈现吸金能力“快且强”的特点。比如,近一年内融资高达5次、募资总额超14亿元的AR眼镜厂商Rokid,以及从2020年成立以来已完成6轮融资的将虚拟偶像应用于直播带货的万像科技。
总的来看,美妆时尚产业的投融资氛围正在持续向好发展,相关企业如果想借势资本驶入发展的快车道,不妨尽力一试。“因为,资本最近也在积极寻找目标企业。”据一位接近美妆创投基金的业内人士说到。
END

宝藏品牌  | 宝藏团长  100位明星产品经理  |  回归线下  |  带货达人  投融资风向标 | 智造工厂  |  数智化服务商  |  美妆新品牌

【声明】内容源于网络
0
0
仪美尚
仪美尚是深耕美妆时尚产业20年、具有浓厚互联网基因的先锋行业媒体,以独特财经视角剖析鲜活商业故事的底层逻辑,目前已累积覆盖100w+美尚产业从业者。
内容 2420
粉丝 0
仪美尚 仪美尚是深耕美妆时尚产业20年、具有浓厚互联网基因的先锋行业媒体,以独特财经视角剖析鲜活商业故事的底层逻辑,目前已累积覆盖100w+美尚产业从业者。
总阅读1.0k
粉丝0
内容2.4k