
昨日(9月4日),中国食品药品检定研究院发布《化妆品原料安全信息填报技术指导原则》(以下简称《原料安全填报导则》)《化妆品配方填报技术指导原则》(以下简称《配方填报导则》)两项通告和《化妆品原料安全信息登记平台填报指南》(以下简称《填报指南》)的通知,且相关内容即日施行。
事实上,早在今年5月,上述两项通告已经发布意见稿。而昨日,正式文件与配套的《填报指南》首发,在不少业内人士看来,此举意味着我国化妆品原料的监管将进入更规范、细致的新阶段。
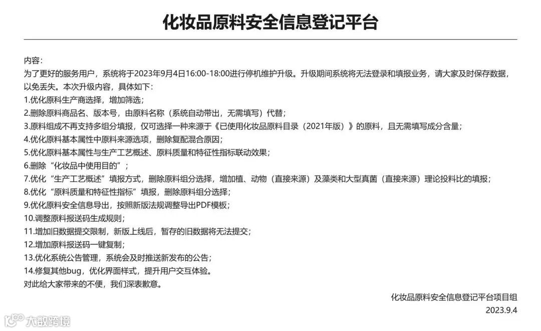
值得一提的是,同样在昨日,化妆品原料安全信息登记平台发布系统升级内容,包括原料组成不再支持多组分填报、增加旧数据提交限制等。上述变动也引发了行业热议。

两份指导原则齐发
原料、配方填报从此有据可依
从内容上来看,《原料安全填报导则》从一般原则、原料的基本信息、生产工艺简述、质量控制要求、国际权威机构评估结论、风险物质限量要求等方面对原料安全信息的填报进行了说明。(推荐阅读:化妆品原料填报又现“卡脖子”?)
在这份导则中,“允许同一原料报送信息存在非主观差异”这一内容值得关注。
《原料安全填报导则》提到,在原料中少量存在且其波动不会对原料整体质量安全产生实质性影响的残留反应物、副产物、杂质、有害物质等,以及在生产过程中添加并在后续工艺中去除的溶剂、助剂等,可不作为原料组分填报。
不仅如此,导则也明确,原则上,同一化妆品注册人、备案人填报的同款原料(同款原料是指,由同一原料生产商生产的同一质量规格原料)的原料安全信息中,原料组成应当填报一致;由于技术理解的不同,原料生产商与化妆品注册人、备案人之间以及不同的化妆品注册人、备案人之间可能对非主观添加的微量成分的填报存在差异,在不影响化妆品质量安全评价的前提下,可由化妆品注册人、备案人进行合理的解释说明,必要时提供相关客观证明资料。
上述行业人士看来,同款原料非主观添加的微量成分填报差异只需解释说明,一定程度放宽了要求。化妆品违禁词网创始人李锦聪也提醒道,如果因为原料组分发生微小变化,而导致配方改变,化妆品注册人、备案人应按照《原料安全信息自行变更操作手册》进行变更,同时,也需要关注产品安全评估资料的同步变更。
“典型如,原料在配方中的含量和原料中主要功能成分含量及溶剂没有发生变化,但为了保证原料质量而添加微量稳定剂、抗氧化剂、防腐剂的情况。”
《配方填报导则》则从配方填报形式、配方原料名称、配方原料使用目的、配方表备注栏、原料安全信息、不作为配方成分的原料/原料成分的安全评估等十个章节,对化妆品配方填报做出了要求。在业内人士看来,《配方填报导则》发布后,复配原料的拆分也首次有了指导原则。
如涉及到需要填报的化妆品配方,《配方填报导则》将其划分为三种形式:单一组分原料、非单一组分原料和类别原料。《配方填报导则》特别提及,如果配方中使用了多种植物混合加工获得的植物提取物原料的,应该作为非单一组分原料填写配方。
而其他不属于化妆品配方成分的原料/原料成分,可以不予填报,但《化妆品安全技术规范》准用防腐剂列表中的成分、为保护产品本身加入的准用防晒剂列表中的成分除外。与此同时,企业依然需要对不予填报的原料/原料成分进行说明和评估,并提供相关分析和评估资料,化妆品注册人和备案人也要为此类原料及产品的安全性负责。
除了两份导则外,《化妆品原料安全信息登记平台填报指南》的发布也引发了关注。据悉,此《填报指南》是基于《化妆品注册备案资料管理规定》附件14(原料安全信息表)更新的文件。
今年3月,国家药监局曾发布《关于进一步优化化妆品原料安全信息管理措施有关事宜的公告》,其中提及,没有原料报送码的,注册人/备案人可自行填写原料安全相关信息,此举大大放宽了化妆品企业在原料安全信息填报上的压力。
李锦聪在采访中总结道,截至目前,行业内关于化妆品原料安全信息的登记报送,存在四种方式:
一是原料生产商在平台上填报获得报送码,并会形成一份附件14;
二是原料生产商授权代理商或化妆品工厂在平台上填报获得报送码并会形成一份附件14;
三是原料生产商或代理商提供原料安全相关信息资料给到化妆品工厂,由工厂自主在注册备案系统维护原料安全相关信息(不需要报送码和附件14);
四是化妆品工厂自主撰写原料安全相关信息-附件14(原料生产商盖章)。
不过,“此前,由于部分企业人员不熟悉法规和原料技术要求,为了应付注册备案,存在未对原料商提供的原料安全信息进行仔细审核的情况。”李锦聪指出,当下,中检院进一步发布相关导则和指南,就是为了指导、规范企业进行原料安全信息文件的填报。
有行业人士指出,原料安全信息文件其中包括产品注册备案的配方表,这一配方表与《化妆品注册备案资料管理规定》附件14(原料安全信息表)为对应关系,即配方表中每一个原料,都有对应一份原料安全信息表。
但仪美尚注意到,在附件14里,表格首栏处为“原料组成”,需要标注原料的含量信息;而在最新发布的《填报指南》中,表格首栏处为“原料名称”,不需要提供原料的含量信息。
李锦聪分析,这或许是为了保护原料商的商业秘密,不对化妆品企业公开原料的含量信息,但他也认为,这种可能性很小,因为这种情况下,化妆品企业不能对其使用的原料信息,如浓度等进行确认,这可能会导致企业填的报送码关联的信息,和原料商填报的原料信息浓度不一致。亦有业内人士指出,“不排除发布的表格式样有问题的可能性,建议企业填报以系统导出的附件14为准。”
首次统一标准
不少业内人士指出,新规落地后,化妆品原料备案因为缺乏统一标准、要求,一直是化妆品行业难题。
在李锦聪看来,上述导则和指南发布后,化妆品的原料安全信息会被更好地收集,这将有利于建立属于我国的化妆品原料应用大数据,而基于大数据,化妆品原料安全评估工作有望进一步简化,同时,动物实验也可能会减少。
“不仅如此,这样的原料监管方式,也说明了我国的化妆品原料不断在规范。以前不规范的原料相关资料,比如COA、MSDS、SPEC、TDS、生产工艺、质量规格、组分表、检测报告、毒理资料等,现在都统一纳入管理,实现了一体化、数字化。”李锦聪认为,我国化妆品的原料科学监管模式很快就能实现弯道超车。
“总的感觉就是越来细致了。”广东尚品汇化妆品股份有限公司彩妆研发主任林丽隽亦表示,对于原料备案,企业需要填写的信息更多了,比如粒径范围、平均粒径、是否表面修饰等。“具体实操还是需要等备案模板更新,厂家进一步对照填写相关信息。”
“指南实施需要一段时间完善过渡,原料商或企业填报信息是不需要行政审批的,化妆品原料商在填报登记或撰写原料安全信息时,应该按照指南规定填写,”李锦聪强调,应对日益严格的监管,化妆品企业采购原料前就应该对原料安全信息进行认真仔细的审核,因为化妆品注册备案人要对化妆品质量安全负责。
值得注意的是,就在这三份文件同步下发的当天,化妆品原料安全信息登记平台也发布了系统升级内容,共计14条升级内容,其中包括“原料组成不再支持多组分填报,仅可选择一种来源于 《已使用化妆品原料目录(2021年版)》的原料,且无需填写成分含量”。
筱声生物科技产品经理郭晓峰指出,这或是要求复配原料需要每个组分单独填报,在他看来,一方面这需要上游原料商提供原料更全面的信息;另一方面,用到复配原料的品牌企业,此前的填报经验会“推倒重来”,接下来的填报或要按照新规则操作。
李锦聪也表示,三份文件和系统升级内容同时发布,也可能会让以前已经注册备案的部分产品受影响,企业需要排查整改规范相关资料。而对于接下来有注册备案计划的企业来说,需严格执行相关内容,否则备案可能会不予通过。
注:文内图片截自中国食品药品检定研究院官网和化妆品原料安全信息登记平台