
大战一触即发。

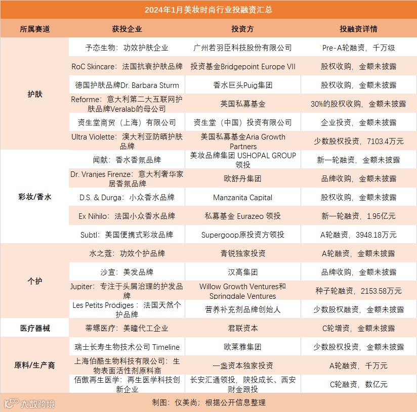
护肤类目投融资增长600%



疯狂小杨哥与董宇辉

宝藏品牌 | 宝藏团长 | 100位明星产品经理 | 回归线下 | 带货达人 | 投融资风向标 | 智造工厂 | 数智化服务商 | 美妆新品牌
仪美尚
大战一触即发。

护肤类目投融资增长600%



疯狂小杨哥与董宇辉

宝藏品牌 | 宝藏团长 | 100位明星产品经理 | 回归线下 | 带货达人 | 投融资风向标 | 智造工厂 | 数智化服务商 | 美妆新品牌