
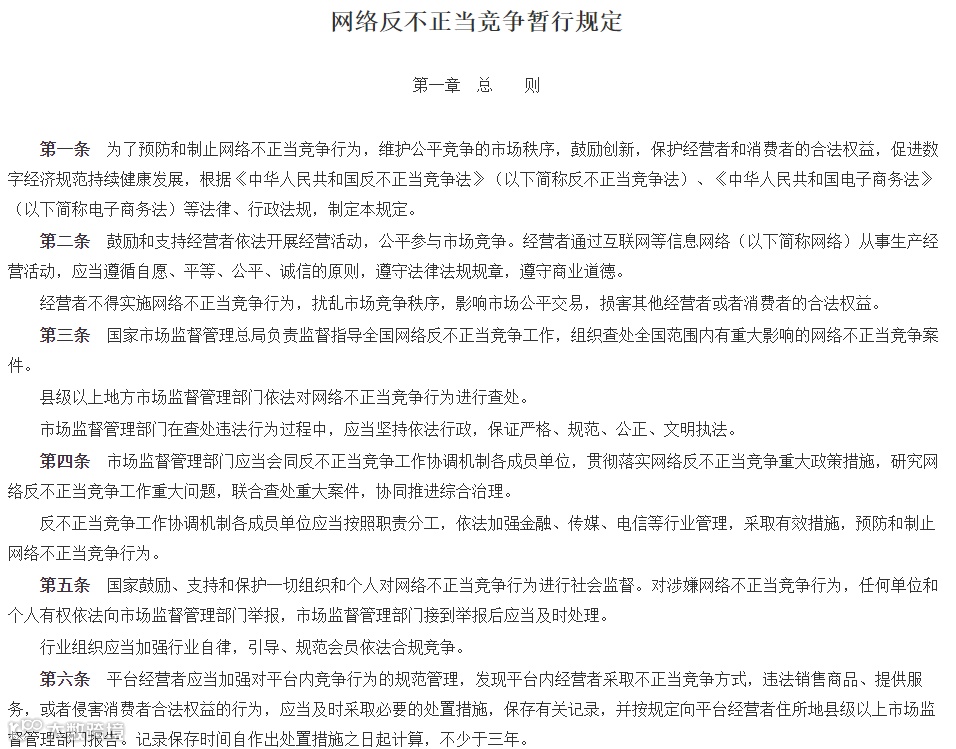
“电商大法”已于9月1日起实施
由国家市场监督管理总局发布的《网络反不正当竞争暂行规定》已于9月1日起正式实施,该新规不仅对“刷单”、“好评返现”等商家端极易违规的行为做出明确规定,对于平台端的“自动比价”、“仅退款”、“二选一”等行为也做出诸多限制。

珀莱雅、毛戈平“杀入”香水赛道
据国家药监局国产普通化妆品备案信息平台显示,国货护肤品牌珀莱雅于8月12日备案了一款名为100ml的“珀莱雅启时集致香水”,这是珀莱雅目前仅有的一款香水备案信息,也是品牌时隔五年再一次涉足香水领域。
巧合的是,国货彩妆品牌毛戈平似乎也有意入局香水赛道。就在今年2月,毛戈平注册了同名香水商标,其此前在招股书中也透露今年将推出能反映品牌独特个性的香水和香氛产品,再加上近期毛戈平本人还发起了一档用香气连接人与文化的纪实类节目《香迹》,外界纷纷猜测其或将很快面向市场推出香水产品。
辛巴或将赔付三只羊消费者1亿元
辛巴与三只羊的“大闸蟹”事件最新进展,9月4日,快手超头主播辛巴发文称禁止公司全部渠道售卖大闸蟹,并表示,他决定给三只羊一周时间,如果一周后三只羊对消费者没有态度,他将开始对三只羊消费者进行赔付。
9月5日,辛巴在自己的快手账号晒出1亿元转账单,并配文称已打款给辛选小助理,“静待三只羊成为有担当的销售企业。”值得一提的是,“大闸蟹”事件爆发至今,疯狂小杨哥已经掉粉100w。

馥绿德雅上海限时主题展开幕
9月5日,高端头皮护理品牌馥绿德雅在上海首次启幕了「愈见馥绿德雅」限时主题展,其重磅展出的全新“小绿喷”头皮精华与“水疗奢护系列”,旨在为敏感头皮和干枯沙发人群提供更为精准的护理解决方案。
宝洁/奇华顿的香料供应商终止IPO
9月3日,深交所官网显示,宝洁/奇华顿的香料供应商格林生物科技股份有限公司(下称:格林生物),申请终止IPO。这意味着,其二闯IPO再度以失败告终。
作为我国最大的甲基柏木酮供应商之一和重要的檀香产品供应商,格林生物与宝洁、奇华顿、帝斯曼-芬美意、IFF、德之馨等国际巨头均建立了合作。

又有数千个化妆品将退出市场
今年以来,浙江、湖南、福建、山东等多个省份共通报公示了数千条未通过国家药品监督管理局化妆品注册备案信息服务平台提交年度报告的普通化妆品备案。如被通报企业未在规定时间内完成整改,其被公示产品将在化妆品市场上“消失”。
美妆博主拉踩竞品被罚12万元
美妆博主彭某某在直播带货某款美容仪产品时,称相关竞品“LOW到爆”,不仅如此,其还发表了标题为“无法忍/扒一扒某品牌LOW到爆的营销行为”的视频笔记,最终,该主播被竞品美容仪告上法庭。
法院经审理后认为,被告涉事主播的行为构成商业诋毁,判处其赔偿原告经济损失及维权合理开支12万元,并要求其在某平台账号上向原告赔礼道歉。
9月底,淘宝将全面放开微信支付
9月4日,淘天集团向平台商家发布意见征集,宣布将在9月底新增微信支付功能。次日,淘宝发布公告称,9月12日后将逐步向所有淘宝天猫商家开通微信支付。
目前部分商家已经逐步收到开通邀请。淘宝也已开启微信支付试运行,后续该功能将逐步进行全面覆盖。

快手电商升级一站式客服平台
快手电商客服平台升级为“快语客服工作台”,商家可通过“快语”高效处理买家的售前和售后问题,进一步提升用户满意度和店铺经营效率。
具体的,“快语”能提供更为全面完整的行业知识和更为精准的算法语义理解,帮助商家根据消费者常见问题,灵活配置自动回复话术。
*文中配图来源于官方微博、官网、旗舰店、小红书、抖音、企查查、官方财报、企业官方公告等,侵删


