“数据是21世纪的石油,而分析则是内燃机。”在《数据分析简史∶从概率到大数据》一书中,作者引用道。
基于大数据和AI技术的算法,在创造出巨大经济和社会效益的同时,也正在成为部分平台和商家不当牟利的工具,如营造“信息茧房”、利用大数据“杀熟”、针对不同人群推送商业广告进行精准“种草收割”……算法看不见摸不着,却在商业世界无孔不入甚至肆意妄为。
不过,上述乱象有望得到遏制。近日,中央网信办等四部门联合发布《关于开展“清朗·网络平台算法典型问题治理”专项行动的通知》(以下简称“算法专项治理行动”),针对大数据杀熟等6大乱象进行集中治理,行动将一直持续到2月14日。
事实上,早在2022年3月,由国家网信办等四部门联合发布的《互联网信息服务算法推荐管理规定》便已实施。而这一次亮剑,加大了对算法滥用的整治力度,对于那些一直规范运营的商家,无疑是极大利好。
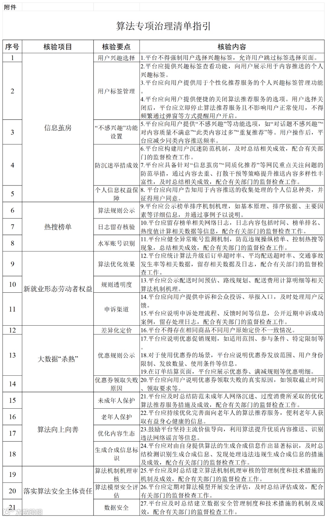
此次算法专项治理行动,聚焦网民关切的6大类重点问题,并列出“算法专项治理清单指引”,就核验的具体内容进行了详细说明。
1.深入整治“信息茧房”、诱导沉迷问题。构建“信息茧房”防范机制,提升推送内容多样性丰富性。严禁推送高度同质化内容诱导用户沉迷。不得强制要求用户选择兴趣标签,不得将违法和不良信息记入用户标签并据以推送信息,不得超范围收集用户个人信息用于内容推送。规范设置“不感兴趣”等负反馈功能。
2.提升榜单透明度打击操纵榜单行为。全面公示热搜榜单算法原理,提升榜单透明度和可解释性。完善榜单日志留存,提高榜单算法原理可验证性。健全水军刷榜、水军账号等违规行为、账号检测识别技术手段,严管不法分子恶意利用榜单排序规则操纵榜单、炒作热点行为。
3.防范盲目追求利益侵害新就业形态劳动者权益。严防一味压缩配送时间导致配送超时率、交通违章率、事故发生率上升等问题。详细公示时间预估、费用计算、路线规划等算法规则。搭建畅通的申诉渠道,及时受理劳动者因交通管制、交通事故、恶劣天气等不可控因素导致的配送超时等申诉。
4.严禁利用算法实施大数据“杀熟”。严禁利用用户年龄、职业、消费水平等特征,对相同商品实施差异化定价行为。提升优惠促销透明度,清晰说明优惠券的领取条件、发放数量和使用规则等内容。客观如实说明优惠券领取失败原因,严禁以“来晚了”“擦肩而过”等提示词掩盖真实原因。
5.增强算法向上向善服务保护网民合法权益。持续优化完善面向未成年人、老年人的算法推荐服务,便利未成年人、老年人获取有益身心健康的信息。建立健全算法在赋能优质内容传播、违法行为识别发现等方面的社会治理应用。持续提升生成合成信息检测识别能力,及时发现处理违法违规生成合成信息。
6.落实算法安全主体责任。健全算法机制机理审核、数据安全的管理制度和技术措施。确保算法的训练数据具有合法来源,及时检测修复代码安全漏洞和算法逻辑缺陷,定期对算法模型的可用性、可控性、可解释性以及数据处理、模型训练、部署运行等环节开展安全评估。
值得一提的是,这一次算法专项治理行动还制定了具体工作目标,即算法导向正确、算法公平公正、算法公开透明、算法自主可控和算法责任落实等,同时在活动期间开设了举报受理渠道。
在算法专项治理行动公告发出后不久,北京市委网信办督促指导11家属地重点网络平台率先开展自查自纠,对美团、滴滴、百度等企业进行调研座谈和分类指导;上海市委网信办还于近期联合相关部门召开算法治理合规指导会,开展行政指导和普法培训,100余家网站平台相关负责人参加;此外,各地方网信办也纷纷开设了涉“网络平台算法典型问题”专项举报渠道。
众多主流电商平台,也纷纷就算法专项治理行动推出各种措施。
美团日前发布《美团将建立算法公开机制,持续推动算法向上向善》,拟采取八项改进举措,包括进一步完善骑手防疲劳机制,在全国全面落地“弹窗提醒和强制下线结合”的防疲劳措施,更加准确地识别道路设施、自然障碍等复杂配送环境等。
小红书1月3日在官方账号“薯管家”上发布公告,称用户可在小红书APP内“隐私设置”“个性化选项”下了解个性化推荐算法的运行原理,并可自主开关个性化推荐功能。用户想增加或过滤具体类目标签内容可通过小红书APP“设置”-“内容偏好调节”,进入功能页面进行自主调节。
1月5日,抖音也推出10项措施,比如进一步加强内容推荐多样性,破除“信息茧房”。抖音持续完善推荐算法,通过加强内容多样性探索机制、兴趣探索和匹配、搜索推荐联动、社交好友推荐等,补充各类推荐信号来源,尽可能多地满足用户长尾兴趣探索和覆盖。
再比如,将进一步完善推荐屏蔽词设置、不感兴趣等功能建设,给予用户更好管理推荐内容的能力。持续加大对不实信息的治理投入。抖音还将推出视频“标注”功能,鼓励有识别能力的用户参与争议内容“打标”,并随视频一起对外展示,提高用户对信息的鉴别能力。
中央网信办、地方政府和各大电商平台的一系列举措,无疑为电商从业者注入了一剂“强心针”。于不少商家而言,困于算法黑洞久矣,比如曾经各大平台主推的“低价策略”。
在平台的低价策略下,算法的执行简单、粗暴而精准——相同的商品,谁的定价低,流量往往就会向谁倾斜。
2024年618期间,拼多多上线“自动跟价”功能,即平台帮助商家监测竞品售价,只要出现更低售价,在授权范围内,平台将自动将价格调至比对方更低,以维持流量和订单;在京东平台上,不同商品曾根据价格竞争力会被评定分级为五星、四星、三星等。价格竞争力越高的商品,在流量获取上就会越占优势。该平台创始人2023年初即发出指令,在流量的搜索分发上,“价格权重占比不能低于50%,这是底线要求”;此外,淘宝、抖音也曾一度把“价格力”定为首要优先级的指标。

依附于各大平台的商家,在这样的价格策略下,往往面临两难抉择:降价,能获得流量,但有可能是赔本赚吆喝;不降价,很难获取更多流量甚至更高的销量。
面对两难的困境,也并非无解,比如付费推广。这意味着,在面临低价商品竞争的同时,部分商家还要付出更大的成本,利润空间被进一步压缩。天风证券报告显示,近5年,京东、拼多多、淘宝、天猫的获客成本几乎都翻了3倍,多数商家成了算法的“买单者”。
也有部分商家,在降价和付费之间,选择“降质”——在向平台低价策略低头的同时,降低商品质量以节约成本,消费者则成了低质商品的“接盘者”。
而另一个屡见不鲜的“杀熟”现象,对商家和消费者的伤害亦不小。据海报新闻报道,某消费者在一平台购买同一款乳液套装,用自己的账号购买比别人的账号贵了260元,但她反而是该平台多年的VIP会员。此外,双11期间,“满2000元减280元的美妆券”,非会员朋友能领到,自己通过多种方法也抢不到。
可以说,在算法的精准“算计”之下,商家、消费者和产业生态,没有赢家。
于消费者而言,此次算法专项治理行动,明确严禁大数据杀熟,将严禁对相同商品实施差异化定价行为,优惠券领取失败的原因也要求被客观说明。客观上能提升消费者对平台和商家的信任,进而增加商家和客户之间的黏性。
于商家而言,算法专项治理行动有助于减少平台对中小商家的不公平算法干预,使商品的曝光和推荐更加公平;此前一些平台利用算法动态调整佣金或广告竞价,迫使商家支付高额费用获取曝光或排名,此后,这些成本有望被优化或取消;另外,由于受算法挟裹,一些商家为了竞争被迫选择购买虚假流量或刷单,此后,商家跳脱出算法黑洞之后,有望更专注于商品的质量和服务本身,从而营造更健康的电商生态。




