儿科门诊常常会遇到因腹痛来就诊的患儿。小孩腹痛的病因多种多样,复杂难排。但有一个病因只有小孩有,你能想到吗?
话不多说,直接看病例。
病例一:
上午快下班时 ,诊室外匆忙跑来一位年轻妈妈 ,手拿病历 ,怀里抱着约4~5岁的孩子 ,气喘吁吁地说 :“徐医生快救救我的孩子吧!他肚子痛得要命!”我立即让她将孩子平放在检查床上 ,一边问发病情况 ,—边做详细检查。结果除了发现上腹部及脐周有轻度压痛以外 ,没有其他阳性体征。病历本上的血液 、心电图、胸部x线 、腹部B超等报告单 ,也都没有异常。
更令人奇怪的是 ,患儿随着检查时间的延续 ,腹痛渐渐减轻 ,一切似乎恢复正常。孩子妈妈的心情平静下来后 ,详细述说了患儿发病时情况。她说近一个月来孩子经常叫肚子痛 ,每天发作3~4次,每次痛约3~5分钟就不痛了。半月前的一天下午 ,他肚子痛得很厉害 ,就带他去了儿童医院诊治 ,医生检查后诊断为“肠道寄生虫病”,先后服过两次驱虫药 ,却没什么效果。这次痛得更严重,还伴恶心呕吐 ,所以远道打车到北京路凯文诊所查个明白。
听了她的叙述,结合体检与辅助检查 ,综合分析本次腹痛情况 ,完全可以排除急腹症所致的腹痛。我告诉她 ,这是发育期幼儿“胃肠生长痛”。
病例二:
幼儿园的妞妞,时常闹肚子痛,发作时妞妞指着肚脐周围或上腹部说痛。有时饭前痛,有时起床后发作,没有一定规律。痛的时间较短,多不超过10分钟,每天1-10次不等。轻的时候妞妞只说肚子不舒服,重的时候妞妞痛得忍不住,面色发青或发白,恶心呕吐。
上周三在幼儿园,妞妞肚子又痛起来,老师将妞妞送来诊所后,妞妞又说不痛了,表情自如。妞妞的家人曾带她去过大大小小的医院检查诊断。查大便,无虫卵;做胃镜,无异常;脑电图、腹部B超、甚至X光摄片……均为正常。
后来我详细询问了妞妞腹痛情况,又认真检查了一番,从头到尾翻阅了妞妞的所有检查结果,最后确诊其腹痛为胃肠生长痛。
胃肠生长痛
那么胃肠生长痛到底是什么呢?
更为大众所熟知的儿童生长痛是腿痛,与腿痛一样,胃肠生长痛也是一种生长过程中暂时的不适感,发作时主要表现为腹痛。
处于生长发育旺盛期的儿童不但骨骼在快速增长,内脏的胃肠也在同步生长,如果血液供给相对不足(尤其是身高增长较快的孩子),加上儿童植物神经功能不稳定,导致胃肠平滑肌因血液循环不良而发生痉挛性收缩,随之出现阵发性疼痛。
胃肠生长痛特点有:
(1)多见于4~8岁 儿童;
(2)腹痛可反复发作,大多发生在夜间睡觉前或入睡以后,孩子饥饿时也容易出现腹痛;
(3)腹痛部位主要在脐周,也可在腹部其他部位,腹痛为痉挛性,持续时间在5~15分钟不等,在腹痛间隙期则表现正常;
(4)检查腹部压痛多在中腹部或不固定;
(5)化验血尿、粪及肝功能等均无异常;
(6)常可不药而慢慢缓解。
儿童胃肠生长痛为正常生理现象,随着孩子年龄的增长会逐渐消失。在其腹痛发生时,可轻柔按摩其腹部,或用热水袋热敷,一般很快即可缓解;若腹痛时间较长,呈绞痛发作,可在儿科医生指导下服用解痉止痛药。
值得注意的是,引起儿童腹痛原因多种多样,有一半以上属于病变所致。而儿童胃肠生长痛时而表现为短时间内可缓和症状,时而表现为疼痛急性发作有时还伴有恶心、呕吐。
而后者易与儿童急腹症混淆,面对此种情况,若无明显诊断体征或症状,身为医生当首先排查严重的急腹症,待实验室、影像检查结果无明显异常后,依据患儿年龄与生长情况,再考虑是否为胃肠生长痛。
若患儿腹痛且有其他伴随症状或实验室阳性指标等,应仔细进行全身体查,确认引起急腹症的病因,后及时进行治疗。
附:儿童腹痛是孩子最常见的主诉之一,常需在门诊或急诊科紧急评估。
腹痛分类:
按照病程分类:急性腹痛和慢性腹痛。
按照病因分类:器质性疾病和功能性疾病引起。
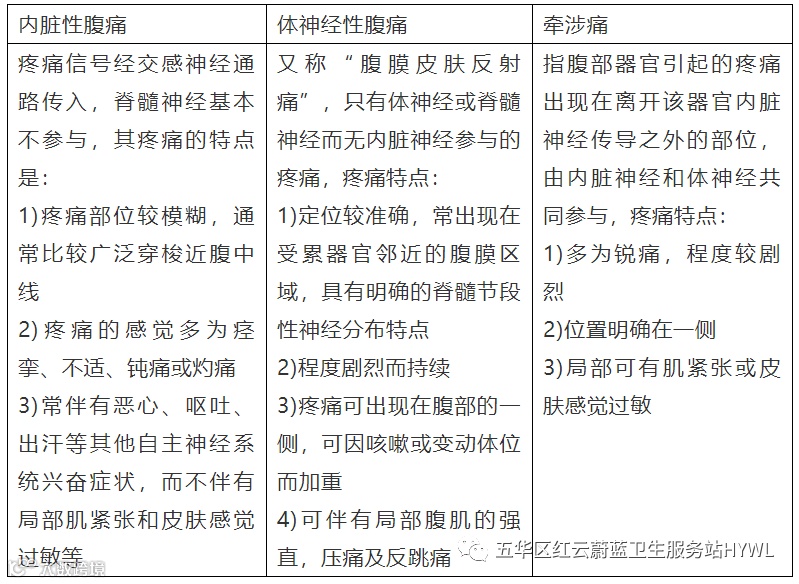
按照疼痛发病机制分类可以分为内脏性腹痛、体神经性腹痛、牵涉痛。
1.按照病程分类:急性腹痛和慢性腹痛。

2.按照病因分类:器质性疾病和功能性疾病引起

(1).功能性腹痛病(functional abdominal pain disorders)
1)特点
在多数情况下,定位不清或位于脐周。
疼痛发作通常持续不到1小时,可自行消退,且可能伴自主神经表现(如:苍白、恶心、头晕、头痛或乏力)。
在发生应激时(如:升学或转学、父母离异、情绪创伤)可触发或加重疼痛。
发作间期儿童一般情况良好且功能正常,但可能存在焦虑或抑郁症状(分离焦虑、社交恐惧症、特定恐惧症、广泛性焦虑)。
2)无警报症状
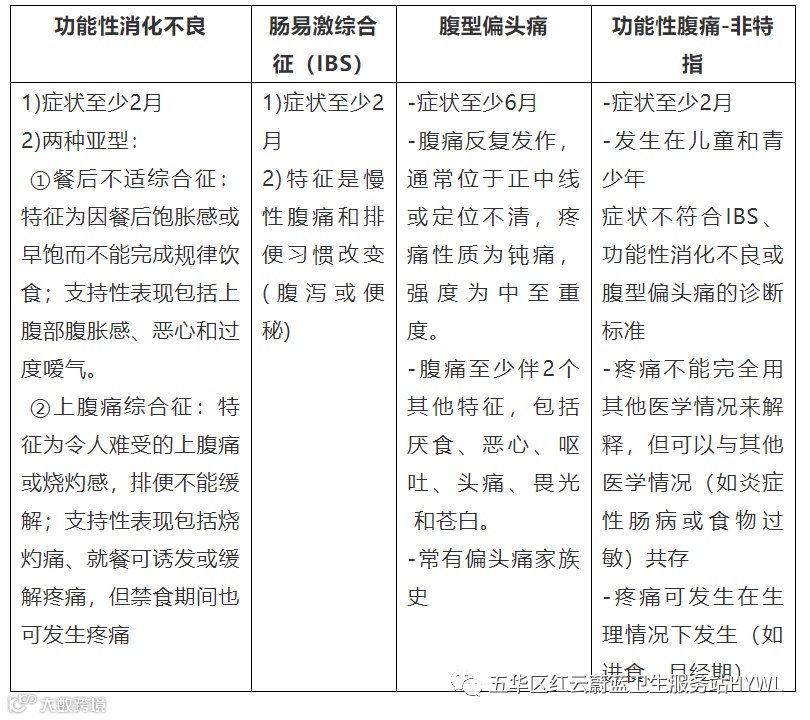
功能性消化不良-症状至少2月。
肠易激综合征(IBS)-症状至少2月。
腹型偏头痛-症状至少6月。
功能性腹痛-非其他特指-症状至少2月。
3)功能性腹痛病分类

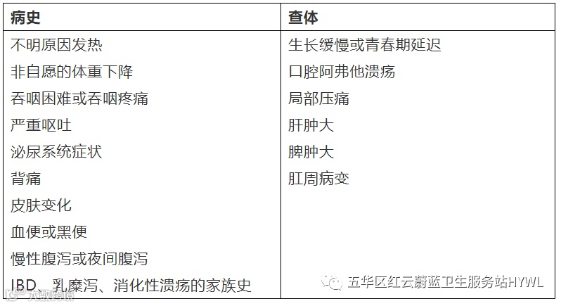
4)慢性腹痛的警报症状

3.按照疼痛发病机制分类
(1)任何形式的刺激(物理的或化学的)达到一定的强度,均能引起腹痛。


(2)按照疼痛发病机制分类:内脏性腹痛、体神经性腹痛、牵涉痛

最后,孩子肚子痛的时候,尽量不要自行处理,第一时间求助于医生进行专业诊疗,避免贻误病情,给孩子造成伤害。

